Добавить в корзинуПозвонить
Найти в Дзене
Математика для всех

Арифметическая прогрессия

Привет всем любителям математики, а также тем, кто её полюбит благодаря мне! В статье "Сумма чисел от 1 до 100?" я обещал Вам рассказать подробнее о прогрессиях. В этой статье я выполню обещание. Начнём с определений. Что такое вообще прогрессия? Это последовательность элементов, каждый следующий из которых находится в какой-то зависимости от предыдущего; эта зависимость распространяется на всю прогрессию. В школьном курсе математики изучается два вида прогрессий: арифметическая и геометрическая. Поговорим о каждой из них отдельно. Арифметическая прогрессия - числовая последовательность, в которой каждый последующий член равен предыдущему, увеличенному (или уменьшенному) на фиксированное для этой прогрессии число. В арифметической прогрессии применяются следующие понятия: первый член, общий член, разность прогрессии: Для каждой арифметической прогрессии можно найти любой n-ый член и сумму первых n членов, зная первый член и разность прогрессии, по формулам: Для любого члена арифметичес

Привет всем любителям математики, а также тем, кто её полюбит благодаря мне! В статье "Сумма чисел от 1 до 100?" я обещал Вам рассказать подробнее о прогрессиях. В этой статье я выполню обещание.

Начнём с определений. Что такое вообще прогрессия? Это последовательность элементов, каждый следующий из которых находится в какой-то зависимости от предыдущего; эта зависимость распространяется на всю прогрессию. В школьном курсе математики изучается два вида прогрессий: арифметическая и геометрическая. Поговорим о каждой из них отдельно.

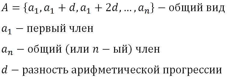
Арифметическая прогрессия - числовая последовательность, в которой каждый последующий член равен предыдущему, увеличенному (или уменьшенному) на фиксированное для этой прогрессии число. В арифметической прогрессии применяются следующие понятия: первый член, общий член, разность прогрессии:

Арифметическая прогрессия
Арифметическая прогрессия

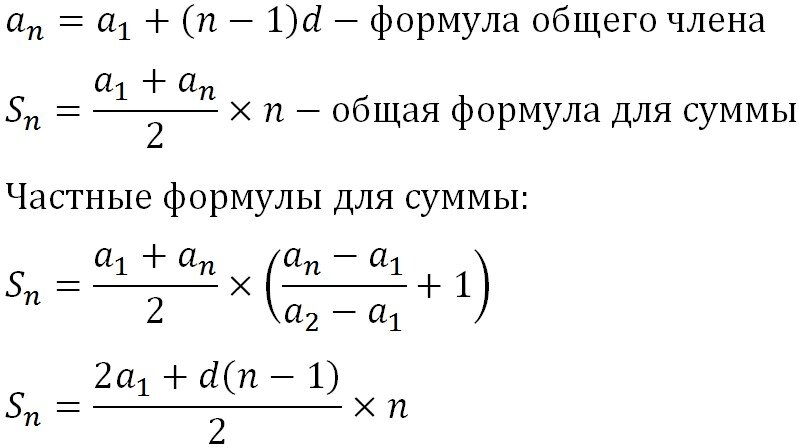
Для каждой арифметической прогрессии можно найти любой n-ый член и сумму первых n членов, зная первый член и разность прогрессии, по формулам:

-2

Для любого члена арифметической прогрессии, начиная со второго, верно свойство: каждый член прогрессии есть среднее арифметическое предыдущего и последующего членов:

-3

Самым простым примером арифметической прогрессии может служить последовательность натуральных чисел: 1, 2, 3, 4, 5, ... и т. д. Как я уже говорил в статье про Карла Гаусса, он развил тему арифметических прогрессий. И тогда задачка из его детства по общей формуле для суммы n первых членов арифметической прогрессии решается вообще одним действием:

-4

О геометрической прогрессии и ещё одной интересной задаче из древности я расскажу Вам в следующей статье.

Спасибо, что дочитали! Надеюсь, Вам было интересно.

Буду благодарен за Ваши лайки, комментарии и подписки.

Предыдущая статья

Следующая статья