Добавить в корзинуПозвонить
Найти в Дзене
Николай Макиавельев

Мусорная реформа: что нас ждет?

Пакет изменений в ФЗ № 89 «Об отходах производства и потребления» был подписан президентом 25 декабря 2018 и вступил в силу 1 января 2019 года. Соответственно, многие россияне уже получили «письма счастья» — новые квитанции за коммунальные услуги, в которые включены поборы за вывоз отходов. Раньше вывоз мусора входил в статью «содержание и текущий ремонт», теперь же в квитанциях появилась новая строка.  Критикуют в первую очередь систему расчета тарифов для жилых помещений. Принятые тарифы различаются в зависимости от конкретного субъекта РФ, но варианта всего два: в зависимости либо от количества жильцов, либо от площади. Законом установлены две соответствующие формулы.  У каждого тарифа есть свои недостатки. Если размер платежа зависит от площади жилья, то в первую очередь пострадают владельцы загородных домов. Что если в большом доме площадью 400-600 метров живет всего один или два человека, которые не так уж и много мусорят? Эта проблема беспокоит в числе прочих жителей и дачнико
Оглавление

Пакет изменений в ФЗ № 89 «Об отходах производства и потребления» был подписан президентом 25 декабря 2018 и вступил в силу 1 января 2019 года. Соответственно, многие россияне уже получили «письма счастья» — новые квитанции за коммунальные услуги, в которые включены поборы за вывоз отходов. Раньше вывоз мусора входил в статью «содержание и текущий ремонт», теперь же в квитанциях появилась новая строка. 

Горы мусора: реформа в действии
Горы мусора: реформа в действии

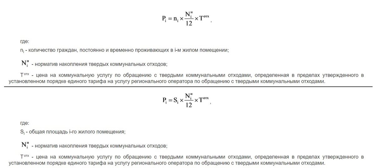
Критикуют в первую очередь систему расчета тарифов для жилых помещений. Принятые тарифы различаются в зависимости от конкретного субъекта РФ, но варианта всего два: в зависимости либо от количества жильцов, либо от площади. Законом установлены две соответствующие формулы. 

Первая формула зависит от количества жильцов, вторая — от площади
Первая формула зависит от количества жильцов, вторая — от площади

У каждого тарифа есть свои недостатки. Если размер платежа зависит от площади жилья, то в первую очередь пострадают владельцы загородных домов. Что если в большом доме площадью 400-600 метров живет всего один или два человека, которые не так уж и много мусорят? Эта проблема беспокоит в числе прочих жителей и дачников Московской области. Губернатор Андрей Воробьев во время своего ежегодного обращения поспешил всех успокоить: «Для неработающих пенсионеров до 70 лет льготы составят 30%, от 70 до 80 лет мы предоставим скидку в размере 50%, жителей старше 80 лет полностью освободим от платы за вывоз мусора». А вы тоже услышали, как целая гора скатилась с плеч неработающих пенсионеров до 80 лет? 

Пожалуй, еще хуже пришлось жителям регионов, где тариф рассчитывается исходя из количества жильцов: под удар, например, попали многодетные семьи, одна из наиболее уязвимых категорий граждан. 

Жительница города Волжский, Волгоградская область:

«У нас с мужем четверо детей. В этом месяце пришел квиток на вывоз мусора: 805 рублей. За содержание и ремонт жилья убрали 45 рублей, а 805 прибавили. Позвонила в соцзащиту, спросила про компенсацию, но мне ответили, что не положена она малоимущим и многодетным, что мы и так получаем 1009 рублей (компенсация многодетным семьям за коммунальные услуги). С нами прописан мой свекр, инвалид 3 группы, но, как оказалось, и ему не предусмотрена компенсация на эту услугу».

Выполнение нормативов 

Есть еще одна важная переменная в формуле расчета тарифа: норматив накопления твердых коммунальных отходов. И вот тут начинается самое интересное: нормативы в каждом регионе разные. Так, в Москве установлен норматив 272 кг в год с человека (постановление от 2008 года), в Санкт-Петербурге — 381, во Владимире — 377, в Краснодаре — 415, в Сочи — 251, в Армавире и Геленджике — по 500, в Волгограде — 420, в Пензе — 289 (данные за 2017-2018 годы).

Проведите эксперимент: попробуйте взвесить мусор, который накопился у вас за день (для верности — неделю), и пересчитайте на год. Просто интересно, насколько будут различаться нормативы и реальные цифры. 

Сомнительные конкурсы с одним участником 

В каждом субъекте РФ на основе конкурсного отбора должен быть выбран один или несколько региональных операторов, которые осуществляют сбор, транспортировку и обработку отходов. 

Что характерно, в некоторых регионах конкурсы проходили сомнительным образом. Возьмем, например, Вологодскую область: в 2018 году регион попилили два региональных оператора, каждый из которых был единственным участником (область поделили на восток и запад, поэтому и проводилось два конкурса). Счастливчики — ООО «Аквалайн» и ООО «Чистый след» — уже заключили с властями региона договоры на максимальный срок, 10 лет. 

И теперь прекрасное: ООО «Аквалайн», который обслуживает восток региона (включая саму Вологду), разместил несколько аукционов… на право вывоза мусора. Убедитесь сами, вот, например, лот на 103 миллиона рублей.

Лот на вывоз мусора в Вологодской области
Лот на вывоз мусора в Вологодской области

Обратите внимание на строчку «размер обеспечения заявки» — 5% от цены лота, то есть в данном случае более 5 000 000 рублей. Еще раз: региональный оператор «Аквалайн» выполняет чисто агентские функции, это некий Delivery Club от мира мусора, зарабатывающий на комиссии. И ещё раз, другими словами: компания выиграла конкурс без конкурентов и получила право единолично вывозить мусор, а теперь продает это право другим компаниям!

Драматическая пауза. Вы можете воспользоваться этим временем для того, чтобы осознать масштаб этого бреда. 

Кстати о конкурсах, в законе есть очень интересная строчка, которую с русского законодательного на нормальный русский можно перевести так: «в случае досрочного прекращения деятельности регионального оператора или признания конкурса несостоявшимся регион в праве присвоить статус регионального оператора [другому юридическому лицу] без проведения конкурсного отбора сроком до 1 года» (ФЗ № 89, Глава VIII, 29.1.6). 

Другие проблемы 

— Проведение мусорной реформы отложено в Москве, Санкт-Петербурге и Севастополе до 1 января 2022 года. В других регионах негодуют: какой смысл проводить реформу, если она не затрагивает как минимум два города, которые производят больше всего отходов в стране? Депутаты объясняют такое решение тем, что в черте этих городов запрещено создавать свалки, поэтому им приходится заключать договоры с другими субъектами, на что нужно много времени. Впрочем, так себе отмазка.

— Жители Одинцовского района МО раздосадованы тем, что со свалок не вывозят крупногабаритный мусор. В ответ на жалобы им присылают отписки. 

Свалка в Звенигороде
Свалка в Звенигороде

— В Богородском городском округе МО жители деревень жалуются, что, хотя мусор у них никогда централизованно не вывозили, но у кого-то в квитанции указано ни много ни мало 800 рублей за несуществующую услугу. Глава округа Игорь Сухин грустно констатировал провал реформы. Печалька. 

— Далеко не везде площадки оборудованы под раздельный сбор мусора, в то время как платить за него приходится уже сейчас. 

— В Свердловской области предприятия, которые производят из переработанного сырья полиэтиленовые пленки, жалуются на то, что со вступлением в силу нового закона и приходом региональных операторов им перестали продавать сортированные отходы — то есть их основное сырье. «Производство стоит», «отрасль встала». 

— В Твери была очень смешная ситуация (если бы это все не было так грустно). После заключения договора с новым единым региональным оператором (на все той же конкурсной основе!) с рынка ушли другие подрядчики… и 31 декабря аккурат под бой курантов забрали свои мусорные баки. А новый оператор не успел привезти собственные контейнеры, и наступление года свиньи для граждан Твери ознаменовалось горами мусора. Символично, не находите? 

— Чиновники оправдываются: нужно время на закупку техники, на подготовку площадок для раздельного сбора мусора. Тогда спрашивается: зачем эту реформу проводили так резко, когда никто не был к ней готов? 

*** 

Про каждый аспект проблемы в каждом отдельном регионе можно писать вечно. В этой статье собрана не вся печальная статистика по регионам, перечислены не все жалкие оправдания чиновников, не упомянуты многочисленные протесты против реформы, не раскрыта тема строительства сортировочных заводов, маловато фотографий переполненных свалок и мусорных гор. Хотя материала хватит на целый том «Войны и мира», которую не каждый осилил в школе.

Для новых мусорных королей — региональных операторов — обнажились отличные возможности для махинаций как минимум регионального масштаба. Маленький пример из Вологодской области — это всего лишь верхушка айсберга, потопившего Титаник.

Мусорная реформа, к которой страна оказалась просто не готова, провалилась на старте. Сырую, недоработанную, её выплеснули на головы россиян — будто помои. Впрочем, так и есть.