Добавить в корзинуПозвонить
Найти в Дзене
Вячеслав Калашник

Устройство для определения фазировки обмоток.

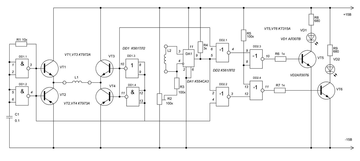
Устройство для определения фазировки обмоток. При ремонте и монтаже радиоэлектронного и электротехнического оборудования часто возникает необходимость определении начала и конца обмоток трансформаторов, электродвигателей и др. машин. Известные способы решения этой задачи (с помощью магнитной стрелки, контрольной катушки и т.д.) не всегда удобны, некоторые опасны. На рис.1 показано устройство, позволяющее быстро и легко определить фазировку обмоток электротехнических устройств со стальным, пермаллоевым, или ферритовым магнитопроводом. Принцип действия устройства основан на сравнении фаз переменного напряжения на двух обмотках проверяемого устройства. Переменное несинусоидальное напряжение вырабатывает генератором на основе триггера Шмита, собранном на ИМС DD1.1, DD1.2 резисторе R1 и конденсаторе С1. Инверторы DD1.3, DD1.4 инвертируют колебания, вырабатываемые генератором на DD1.1, DD1.2. Усилитель мощности мостового типа выполнен на транзисторах VT1 – VT4. Плечи моста запитываются

Устройство для определения фазировки обмоток.

При ремонте и монтаже радиоэлектронного и электротехнического оборудования часто возникает необходимость определении начала и конца обмоток трансформаторов, электродвигателей и др. машин. Известные способы решения этой задачи (с помощью магнитной стрелки, контрольной катушки и т.д.) не всегда удобны, некоторые опасны. На рис.1 показано устройство, позволяющее быстро и легко определить фазировку обмоток электротехнических устройств со стальным, пермаллоевым, или ферритовым магнитопроводом. Принцип действия устройства основан на сравнении фаз переменного напряжения на двух обмотках проверяемого устройства. Переменное несинусоидальное напряжение вырабатывает генератором на основе триггера Шмита, собранном на ИМС DD1.1, DD1.2 резисторе R1 и конденсаторе С1. Инверторы DD1.3, DD1.4 инвертируют колебания, вырабатываемые генератором на DD1.1, DD1.2. Усилитель мощности мостового типа выполнен на транзисторах VT1 – VT4. Плечи моста запитываются противофазными напряжениями.
Нагрузкой моста является одна из обмоток L1 испытываемого устройства. Противофазные несинусоидальные напряжения с генератора поступают на два фазовых детектора, выполненных на логических элементах DD2.1, DD2.2. В обмотке L2 испытуемого устройства наводится Э.Д.С., которая поступает на вход компаратора напряжения DA1. Порог компаратора устанавливается с помощью подстроечного резистора R2. Компаратор DA1 обладает большим коэффициентом усиления и поэтому на резисторе R4 выделяются прямоугольные импульсы. Выходной сигнал подается одновременно на другие входы фазовых детекторов DD2.1, DD2.2. Согласно таблице истинности логического элемента
« Исключающее ИЛИ» выходной сигнал будет равен лог. «1», если сигналы на входах фазового детектора отличаются друг от друга «0», «1». Если же сигналы совпадают (два нуля и две единицы), то выходной сигнал равен лог. «0». Выходные сигналы с фазовых детекторов после инвертирования логическими элементами DD2.3, DD2.4 усиливаются транзисторами VT5,VT6. Если выходной сигнал с компаратора DA1 совпадает по фазе с сигналом инверторов DD1.3, DD1.4 , то на выходе фазового детектора DD2.1 будет присутствовать лог. «0». Транзистор VT5 открыт и светодиод VD1 включен. На выходе фазового детектора DD2.2, будет уровень «1», так как сигнал не совпадает с противофазным сигналом с инверторов DD1.1, DD1.2, транзистор VT6 закрыт, светодиод VD2 выключен. Какой из светодиодов, VD1 или VD2, будет включен, зависит от фазировки выводов катушки L2. Параллельное включение инверторов DD1.1 – DD1.4 необходимо для раскачки усилителя мощности на транзисторах VT1 – VT4. При напряжении питания в 15В амплитуда напряжения на катушке L1 составляет 30В. Этого вполне достаточно для проверки» кВт асинхронного электродвигателя. Амплитуда наведенного напряжения на катушке L2 составит 1В. Если устройство используется для маломощных приборов, то напряжение питания можно уменьшить до 9В. Работоспособно оно даже при напряжении 6В. Свечение светодиода VD1 означает, что подключенному к клемме ХТ2 проводнику катушки L2 можно присвоить символ «Н» - начало обмотки (либо «К» - конец, если включен светодиод VD2). Если поменять местами проводники катушки L2 , то включится светодиод VD2. Светодиоды необходимо выбрать разноцветные, например, зеленый и красный. После изготовления прибора, чтобы не путать выводы катушек, необходимо промаркировать выводы зажимов. Чтобы упростить работу с прибором, можно сделать проводники, которые подключаются к катушке L2, разноцветными.

-2