Добавить в корзинуПозвонить
Найти в Дзене
Maks Puzanov

Ремонт термопота: принципиальная схема

Ремонт термопота: принципиальная схема
В качестве примера схемы нашего чайника-термоса возьмем немного модифицированную схему, которая, в основном, очень похожа на схему уже упомянутого выше чайника модели Elenberg TH-6012.
Пояснения к принципиальной схеме термопота
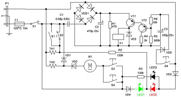
Схема содержит ряд важных элементов, наличие которых следует пояснить. Например, упоминавшиеся в предыдущих статьях термовыключате

Ремонт термопота: принципиальная схема

В качестве примера схемы нашего чайника-термоса возьмем немного модифицированную схему, которая, в основном, очень похожа на схему уже упомянутого выше чайника модели Elenberg TH-6012.

Пояснения к принципиальной схеме термопота

Схема содержит ряд важных элементов, наличие которых следует пояснить. Например, упоминавшиеся в предыдущих статьях термовыключатели серии KSD обозначены на схеме как S1 и S2 соответственно. Как уже говорилось, почти посередине бака находится термовыключатель. На нашей схеме он имеет обозначение S1. У него имеется последовательное подключение с цепью, подающей сетевое напряжение 220 В на всю электрочасть чайника-термоса. Также последовательное подключение имеет термопредохранитель под обозначением F1, который выполняет функции защиты.

-2

В схеме также присутствует второй термовыключатель, обозначенный S1. Он установлен на дне бака. Благодаря этой детали спираль кипячение получает напряжение. Еще один элемент - Р1. Это сетевой 3-полюсный разъем, у которого есть средний заземляющий вывод.

Принцип работы термовыключателя S2

Нельзя сказать, что понять этот принцип так уж сложно. Напротив, даже для новичка алгоритм будет хорошо понятен. При включении термопота в сеть питания термовыключатель приходит в замкнутое состояние и выступает своеобразным проводником, пропуская ток через спираль кипячения. А когда температура воды достигает 100 градусов, то происходит размыкание контактов термовыключателя. Их замыкание происходит при заливании в бак холодной воды после расхода ее определенного количества. При этом термовыключатель выключается именно потому, что температура свежей воды ниже уровня сброса. Когда теплую воду из чайника используют не столь интенсивно, то происходит просто подогрев с помощью дополнительной спирали ТН2. В этом случае температура воды остается выше температуры сброса для S2. При возникновении необходимости нового кипячения, но без добавления воды, используется принцип принудительного подогрева. Но о нем поговорим в следующей статье.