Добавить в корзинуПозвонить
Найти в Дзене
Даешь экзамен!

Математика: ряд Маклорена

Эта статья будет полезна студентам младших курсов технических направлений и учащимся старших классов, которые собираются принять участие в различных олимпиадах. В математике часто используется декомпозиция объекта для представления его в другой вид. Например, разложение дробей на рациональные для их интегрирования, разложение матрицы и др. Но в математике также существует разложение многочлена (или функции) в некоторый ряд. Этот ряд называется рядом Тейлора. Что же такое ряд Тейлора? Ряд Тейлора - это представление многочлена (функции) в виде бесконечной суммы степенных функций. В общем виде теорема Тейлора звучит так: если функция f(x) определена и дифференцируема в окрестности некоторой точки x, находящейся на отрезке (a;b), и на этом отрезке функция имеет производную до (n+1)-ого порядка, тогда выполняется бесконечный ряд Тейлора: Теперь разберемся, что такое ряд Маклорена. Ряд Маклорена - это частный случай ряда Тейлора, при котором x₀ = 0. Давайте разберем для примера некотор

Эта статья будет полезна студентам младших курсов технических направлений и учащимся старших классов, которые собираются принять участие в различных олимпиадах.

В математике часто используется декомпозиция объекта для представления его в другой вид. Например, разложение дробей на рациональные для их интегрирования, разложение матрицы и др. Но в математике также существует разложение многочлена (или функции) в некоторый ряд. Этот ряд называется рядом Тейлора. Что же такое ряд Тейлора? Ряд Тейлора - это представление многочлена (функции) в виде бесконечной суммы степенных функций. В общем виде теорема Тейлора звучит так: если функция f(x) определена и дифференцируема в окрестности некоторой точки x, находящейся на отрезке (a;b), и на этом отрезке функция имеет производную до (n+1)-ого порядка, тогда выполняется бесконечный ряд Тейлора:

Общий вид ряда Тейлора
Общий вид ряда Тейлора

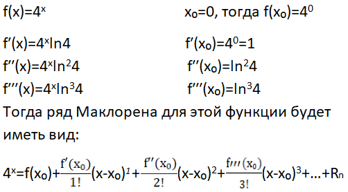
Теперь разберемся, что такое ряд Маклорена. Ряд Маклорена - это частный случай ряда Тейлора, при котором x₀ = 0. Давайте разберем для примера некоторую функцию. Пусть эта функция f(x) = 4^x

Теперь вместо x₀ надо подставить 0 и найти R, после чего мы окончательно разложим функцию в ряд Маклорена. R - это остаточный член многочлена (функции). Он может быть представлен в форме Коши, Лагранжа или Пеано
Теперь вместо x₀ надо подставить 0 и найти R, после чего мы окончательно разложим функцию в ряд Маклорена. R - это остаточный член многочлена (функции). Он может быть представлен в форме Коши, Лагранжа или Пеано

Вот разложение некоторых элементарных функций в ряд Маклорена:

-3