Добавить в корзинуПозвонить
Найти в Дзене

Принцип диагностики материнской платы ноутбука

Причин неработоспособности ноутбука существует множество. Поэтому рассмотрим самые сложные случаи, при которых стандартные операции, такие как блочная замена комплектующих не помогает и все упирается в неработоспособность материнской платы. Проблема, из-за которой материнская плата не работает, может скрываться на этапе до или после выполнения инструкций BIOS. В этой статье мы будем рассматривать проблемы, возникающие до выполнения BIOS. В качестве примера возьмем ноутбук A6F. Для того что бы выяснить почему плата не подает признаков жизни, нужно для начала разобраться в схеме распределения питания и последовательности запуска(Power On Sequence). Последовательность запуска - схематическое отображение процесса запуска платы от момента подачи напряжений на плату до готовности процессора к выполнению задач BIOS. Весь процесс запуска разбит на 14 этапов, на каждом из которых можно увидеть, что происходит с платой и если плата не стартует, то выполняя проверку шаг за шагом 1-14

Причин неработоспособности ноутбука существует множество. Поэтому рассмотрим самые сложные случаи, при которых стандартные операции, такие как блочная замена комплектующих не помогает и все упирается в неработоспособность материнской платы.

Проблема, из-за которой материнская плата не работает, может скрываться на этапе до или после выполнения инструкций BIOS.

В этой статье мы будем рассматривать проблемы, возникающие до выполнения BIOS.

В качестве примера возьмем ноутбук A6F.

Для того что бы выяснить почему плата не подает признаков жизни, нужно для начала разобраться в схеме распределения питания и последовательности запуска(Power On Sequence).

Последовательность запуска - схематическое отображение процесса запуска платы от момента подачи напряжений на плату до готовности процессора к выполнению задач BIOS.

Весь процесс запуска разбит на 14 этапов, на каждом из которых можно увидеть, что происходит с платой и если плата не стартует, то выполняя проверку шаг за шагом 1-14, можно определить на каком этапе возникла проблема и устранить ее.

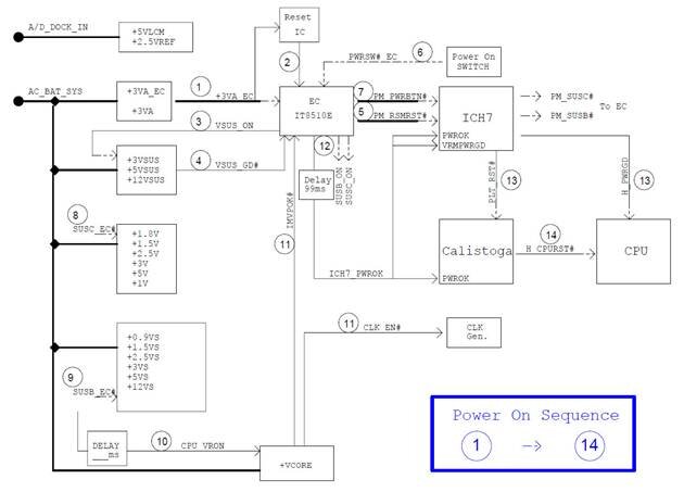
Так выглядит последовательность запуска ноутбука A6F.

В качестве вспомогательной схемы используется более детальная схема распределения напряжений, к ней можно обращаться если на каком-то из этапов последовательности возникли проблемы с питанием.

-2

Разберем шаг за шагом последовательность запуска и рассмотрим типичные проблемы на каждом из этапов запуска.

Как видим, весь процесс разбит на 14 этапов, но до выполнения 1го этапа существует еще один не менее важный для диагностики. Он отвечает за подачу входных напряжений на плату. Условно обозначим этот этап «0-1».

0-1 Входные напряжения (напряжения источников питания AD_DOCK_IN и AC_BAT_SYS)

Отсутствие входных напряжений является распространённой проблемой. Происходит это из-за некачественных источников питания или из-за перегрузки, вызванной высоким потреблением любого из компонентов использующих внешнее питание.

Напряжения входа(19В) проходят дистанцию с чекпоинтами и далеко не всегда доходят до финиша. Эту дистанцию можно отобразить в упрощенной блок схеме:

-3

Более подробно участок схемы (Разъем – Pmosfet) выглядит следующим образом:

-4

Если нет напряжения на участке (Разъем– Pmosfet), то необходимо разорвать связь между сигналами AD_DOCK_IN и AC_BAT_SYS и если напряжение со стороны AD_DOCK_IN появилось, то причина неисправности скрывается дальше и надо разбираться с участком (Pmosfet - Нагрузка):

-5

Необходимо исключить вариант короткого замыкания (КЗ) по AC_BAT_SYS (19В). Чаще всего КЗ заканчивается не дальше чем на силовых транзисторах в цепях требующих высокой мощности (питане процессора, видео-карты) или на керамических конденсаторах. В ином случае необходимо проверять все к чему прикасается AC_BAT_SYS.

Если КЗ отсутствует, то обращаем внимание на контроллер заряда и P-MOS транзисторы, которые являются своеобразным «разводным мостом» между блоком питания и аккумулятором. Контроллер заряда выполняет функцию переключателя входных напряжений. Для понимания  процесса работы, обратимся к datasheet, в котором нас интересует минимальные условия работы контроллера заряда:

-6

Как видно по схеме, контроллер MAX8725 управляет транзисторами P3 и P2. Тем самым переключает источники питания БП и Аккумулятор.

P3 отвечает за блок питания, P2 – за аккумулятор. Необходимо проверить работоспособность этих транзисторов.

Разберем принцип работы контроллера:

При отсутствии основного питания, контроллер автоматически закрывает транзистор P3 (управляющий сигнал PDS) тем самым перекрывает доступ блока питания к материнской плате и открывает транзистор P2 (управляющий сигнал PDL). В таком случае плата может работать только от аккумулятора.  Если мы подключим блок питания, контроллер должен перекрыть питание от аккумулятора закрывая P2 и открывая P3, обеспечив питание от внешнего блока питания и зарядку аккумулятора.

При диагностике входного напряжения от сети мы не используем аккумулятор и проверяем только сигнал PDS. В нормальном режиме он должен подтягиваться к земле, тем самым открывая P-MOS и пропуская 19В на плату. Если контроллер не правильно управляет транзистором P3, то необходимо проверить запитан ли сам контроллер.

Затем проверяем основные сигналы DCIN, ACIN, ACOK, PDS. Если сигналы отсутствуют, то  меняем контроллер и на всякий случай P-mos транзисторы.

Если в процессе диагностики проблем с входными напряжениями небыли обнаружены, или были устранены, но плата все равно не работает, то переходим к следующему этапу.

1-2  Питание embedded контроллера. (EC)

Embedded Contoller – это сложное, комплексное, высокоинтегрированное устройство, предназначеное для управления мобильной платформой (материнской платой ноутбука). Этот контроллер полостью взаимодействует с системой по шине LPC обеспечивая целый ряд функций, такие как контроллер ACPI, контроллер клавиатуры (KBC), внешний flash интерфейс для системного BIOS и EC программы, ШИМ, аналого-цифровой преобразователь, управление оборотами куллеров, PS/2 интерфейс для подключение внешних устройств, RTC и system wake up функции для управления питанием, а так же целый ряд функций, которые сложно сразу перечислить. Посмотрите на блок диаграмму этого устройства.

-7

Эту микросхему часто еще называют SMC (System Management Controller) или MIO(Multi Input Output)

Микросхема уникальна тем, что имеет большое количество General Purpose Input/Output (GPIO) контактов, которые запрограммированы специально для конкретной платформы. Программа управления этим контроллером чаще всего хранится вместе с BIOS или на отдельной FLASH микросхеме.

Возвращаясь к диагностике, смотрим на последовательность запуска, пункт 1. На данном этапе нас интересует напряжение +3VA_EC. Оно и является основным питание EC контроллера и микросхемы BIOS.

Судя по схеме распределения питания, это напряжение формирует линейный стабилизатор MIC5236YM:

-8

Благодаря присутствию сигнала AC_BAT_SYS, с которым мы разобрались ранее, микросхема должна выдать напряжение +3VAO которое с помощью диагностических джамперов преобразуется в +3VA и +3VA_EC.

+3VA и +3VA_EC питают Embedded контроллер и BIOS, при этом запускается основная логика платы, которая отрабатывается внутри EC контроллера. Если нет этих напряжений, то разбираемся почему.

Причины отсутствия +3VA и +3VA_EC:

1) Короткое замыкание внутри компонентов (ЕС, BIOS и т.д.), которые запитаны от этих напряжений.

2) Повреждение линейного стабилизатора или его обвязки.

Разобравшись с +3VA и +3VA_EC, переходим к следующему этапу.

3 Дежурные напряжения (+3VSUS, +5VSUS, +12VSUS).

После того как был запитан EC и он считал свою прошивку,  контроллер выдает разрешающий сигнал VSUS_ON для подачи дежурных напряжений (см. пункт 3 последовательности запуска). Этот сигнал поступает на импульсную систему питания во главе которой стоит микросхема TPS51020:

-9

Как видно на схеме, нас интересуют напряжения, отмеченные на схеме зеленым цветом +5VO, +5VSUS, +3VO, +3VSUS.

Для того, что бы эти напряжения появились на плате необходимо что бы микросхема была запитана 19В (AC_BAT_SYS) и на входы 9, 10 приходили разрешающие сигналы ENBL1, и ENBL2.

-10

Разрешающие сигналы на платформе A6F формируются из сигналов  FORCE_OFF# и VSUS_ON.

В первую очередь нужно обратить внимание на VSUS_ON который выдается EC контроллером, а сигнал FORCE_OFF# рассмотрим позже.

Отсутствие сигнала VSUS_ON говорит о том, что либо повреждена прошивка (хранящаяся в BIOS), либо сам EC контроллер.

Если же напряжение ENBL присутствует на плате и TPS51020 запитан, то значит TPS51020 должен формировать +5VO, +5VSUS, +3VO, +3VSUS. Проверяем их мильтиметром на соответствующих контрольных точках.

Если напряжения +5VO, +3VO не формируются, проверяем эти линии на КЗ или заниженное сопротивление.

Если обнаружено КЗ, разрываем цепь и выясняем, каким компонентом оно вызвано.

При отсутствии или после устранения КЗ, снова проверяем напряжения и если их нет, то меняем сам контроллер вместе  с транзисторами которыми он управляет.

4 Сигнал VSUS_GD#

На этом этапе контроллер дежурных напряжений сообщает EC контроллеру о том, что дежурные питания в норме.

Проблем быть не должно, разве что промежуточный транзистор между EC и TPS51020, вышел из строя.

-11

5 Сигнал RSMRST#

RSMRST# - A resume and reset signal output . На этом этапе EC контроллер выдает сигнал готовности системы к включению. Этот сигнал непосредственно проходит между EC и южным мостом. Если он отсутствует, то причиной тому может быть как сам контроллер, южный мост, так и прошивка EC.

Проще всего сначала прошить BIOS, где хранится прошивка EC.

Если результата нет, отпаиваем и поднимаем соответствующую сигналу RSMRST# 105 ножку EC, и проверяем выход сигнала на EC контроллера. Если сигнал все равно не выходит, то меняем контроллер.

Если сигнал выходит, но до южного моста не доходит, то проверяем южный мост и часовой кварц, в худшем случае надо будет менять сам южный мост.

6 Кнопка включения (сигнал PWRSW#_EC)

На этом этапе необходимо проверить прохождение сигнала от кнопки включения до EC контроллера. Для этого меряем напряжение на кнопке и проверяем ее функциональность, если после нажатия напряжение не падает, то проблема в кнопке. Так же можно закоротить этот сигнал с землей и проверить включение.

7 Сигнал включения (сигнал PM_PWRBTN#)

После того как сигнал от кнопки включения попадает на EC, EC в свою очередь передает этот сигнал в виде PM_PWRBTN# на южный мост.

Если южный мост его успешно принял,  то следующим этапом является выдача ответа в виде двух сигналов PM_SUSC#, PM_SUSB#, которые в свою очередь являются разрешением южного моста EC контроллеру включать основные напряжения платы.

Если южный мост никак не реагирует на сигнал PM_PWRBTN#, то проблема скрывается в нем.

8-9 Основные напряжения

Как уже было сказано ранее, EC контроллер обрабатывает ACPI-события.

Но каким образом? В предыдущем пункте было сказано, что южный мост отправляет на EC два сигнала PM_SUSC#, PM_SUSB#. Эти сигналы еще называют SLP_S3# и SLP_S4#, это отмечено красным блоком на след  схеме:

-12

Рассмотрим более подробно ACPI состояния:

A.C.P.I.

– S0--Working Status

– S1--POS(Power on Suspend)

– S3--STR(Suspend to RAM), Memory Working

– S4--STD(Suspend to Disk), H.D.D. Working

– S5--Soft Off

Так вот, состояние этих сигналов отвечает за ACPI состояние питания на материнской плате:

-13

Мы будем рассматривать случай, когда оба сигнала SLP_S3# и SLP_S4# , соответственно сигналы SUSC_EC#, SUSB_EC#  в состоянии HI. То есть, материнская плата находится в режиме S0 (полностью работает, все напряжения присутствуют).

Как видно из последовательности запуска, при появлении сигналов SUSC_EC#, SUSB_EC#, на плате должны появиться следующие напряжения:

SUSC_EC#, отвечает за напряжения: +1.8V, +1.5V, +2.5V, +3V, +5V, +1V;

SUSB_EC#, отвечает за напряжения: +0.9VS, +1.5VS, +2.5VS, +3VS, +5VS, +12VS

Если хоть одного из этих напряжений не будет, плата не запустится, по этому, проверяем каждую систему питания, начиная от +1.8V, заканчивая +12VS.

СигналыSUSC_EC#, SUSB_EC#, поступают как на ENABLE отдельных импульсных систем питания (например 1.8V DUAL - питание памяти), так и на целые каскады напряжений преобразовывая уже существующие ранее дежурные напряжения в основные:

-14

10 Питание процессора

Проверяем разрешающий сигнал VRON, который с определенной задержкой поступает на контроллер питания CPU сразу после выдачи сигналов SUSC_EC#, SUSB_EC#. Далее на CPU должно появится напряжение, если такого не произошло, разбираемся с контроллером питания и его обвязкой. Причин неработоспособности системы питания CPU достаточно много. Основная из них - это выход из строя самого контроллера. Необходимо проверить минимальные условия работы, для этого не помешает даташит контроллера и сама схема.

11 Включение тактового генератора

После того, как на плате появилось напряжениеCPU, контроллер должен выдать 2 сигнала, это IMVPOK# (Intel Mobile Voltage Positioning - OK) и CLK_EN#. Сигнал IMVPOK# уведомляет EC о том, что питание процессора в норме, а сигнал CLK_EN# включает тактовую генерацию основных логических узлов. Что бы проверить работоспособность клокера ICS954310 необходимо измерить частоту хотя бы на одном из выводов на котором тактовая частота наименьшая, или такая, которую словит ваш осциллограф. Выберем для этого 12 ножку ICS954310, которая отвечает за выдачу FSLA/USB_48MHz. Если нет генерации, то проверяем минимальные условия для работы ICS954310. Это кварц 14Mhz и питание 3VS и 3VS_CLK.

12 Завершающий сигнал готовности питания (PWROK).

Если этот сигнал присутствует, и логика EC исправна, то это значит, что все напряжения на плате должны быть включены.

13 PLT_RST#, H_PWRGD

PLT_RST# - сигнал reset для северного моста,  H_PWRGD сообщает процессору о том, что питание северного моста в норме.

Если возникли проблемы с этими сигналами, то проверяем работоспособность северного и южного моста.

Проверка мостов это тема, заслуживающая отдельной статьи. Но в вкратце можно сказать, что необходимо проверять сопротивления по всем линиям питания этих мостов, и при отклонении от нормы мосты нужно менять. Так же обычная диодная прозвонка сигнальных линий может определить неисправный мост, но из-за того что эти сложные микросхемы припаяны по технологии BGA, добраться до выводов практически невозможно.  Эти выводы не всегда приходят на элементы, которые легко достать щупом тестера. Поэтому, существует более удобный  способ добраться до выводов, это вспомогательные диагностические платы, которые вставляются в разъемы, идущие прямо к выводам мостов. Например, диагностическая плата для проверки северного моста и каналов памяти:

-15

Или плата для проверки связи процессора с северным мостом:

-16

14 Завершающий этап последовательности запуска

H_CPURST# - сигнал reset, выдаваемый северным мостом CPU.

После завершения последовательности начинается выполнение  инструкций BIOS.