Найти в Дзене
Панорама событий

Делаем прикольное видео поздравление

Сейчас популярно делать видео поздравления: все-таки 21 век как-никак. Сегодня я коротко расскажу, как сделать видеопоздравление в стиле 20 век фокс - 20th Century Fox. Скачиваем файлы полупроекта для программы blender - ссылки находятся под видео Либо напрямую с Яндекс.Диска https://yadi.sk/d/uOk_JwsKbdP2Ew Далее делаем все в несколько этапов: 1. Устанавливаем программу Blender. Для этого скачиваем установочный файл со страницы https://www.blender.org/download/ и устанавливаем классическим способом для вашей операционной системы. Блендер доступен для ОС Windows 32 и 64 бит, Linux 32 и 64 бит, MacOS, Steam. Доступен также исходный код. 2. Открываем проект, скачанный ранее с Я.Диска. 3. Меняем слова в проекте на свои. Изначально это четыре ряда слов: 1). 20, 2).th, 3). 20th, 4). Fox Чтобы изменить изначальные слова на свои требуется навести курсором на место слова, нажать клавишу Tab. Появятся две линии: вертикальная и горизонтальная. Двигая вертикальную (зеленую) увеличиваем высоту
Как сделать интро - поздравления в стиле 20 век фокс: 20th Century Fox
Как сделать интро - поздравления в стиле 20 век фокс: 20th Century Fox

Сейчас популярно делать видео поздравления: все-таки 21 век как-никак. Сегодня я коротко расскажу, как сделать видеопоздравление в стиле 20 век фокс - 20th Century Fox.

Скачиваем файлы полупроекта для программы blender - ссылки находятся под видео

Либо напрямую с Яндекс.Диска https://yadi.sk/d/uOk_JwsKbdP2Ew

Далее делаем все в несколько этапов:

1. Устанавливаем программу Blender. Для этого скачиваем установочный файл со страницы https://www.blender.org/download/ и устанавливаем классическим способом для вашей операционной системы. Блендер доступен для ОС Windows 32 и 64 бит, Linux 32 и 64 бит, MacOS, Steam. Доступен также исходный код.

2. Открываем проект, скачанный ранее с Я.Диска.

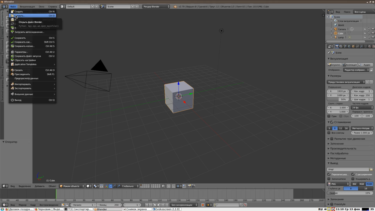
Файл > Открыть и выбираем место, гед находятся скачанные вами проекты
Файл > Открыть и выбираем место, гед находятся скачанные вами проекты
Открываем любой из 4 проектов. Заставка  20th Century Fox - третья сверху
Открываем любой из 4 проектов. Заставка 20th Century Fox - третья сверху

3. Меняем слова в проекте на свои.

Изначально это четыре ряда слов: 1). 20, 2).th, 3). 20th, 4). Fox

Чтобы изменить изначальные слова на свои требуется навести курсором на место слова, нажать клавишу Tab. Появятся две линии: вертикальная и горизонтальная. Двигая вертикальную (зеленую) увеличиваем высоту букв, горизонтальную (красную) - ширину:

-4

Чтобы изменить слова, необходимо еще раз нажать клавишу tab и писать все, что необходимо:

-5

После того, как вы написали свое поздравление в стиле 20 век фокс, выбираете режим рендеринга AVI JPEG и RGB:

-6

Далее нажимаете клавишу "Анимация" :

-7

И ждете несколько часов, пока идет анимация и файл сохраняется в выбранную вами папку:

-8

Ну вот и все. Вы узнали, как сделать поздравление в стиле 20 век фокс.

Удачи!

Год кабана: а что вы знаете о нем? | Как избавиться от похмелья

------------------------------------------------------------------------------------------------
Подписывайтесь и читайте интересные материалы!
Лайкайте, если понравился материал!
Лайкайте, если понравился материал!