Добавить в корзинуПозвонить
Найти в Дзене

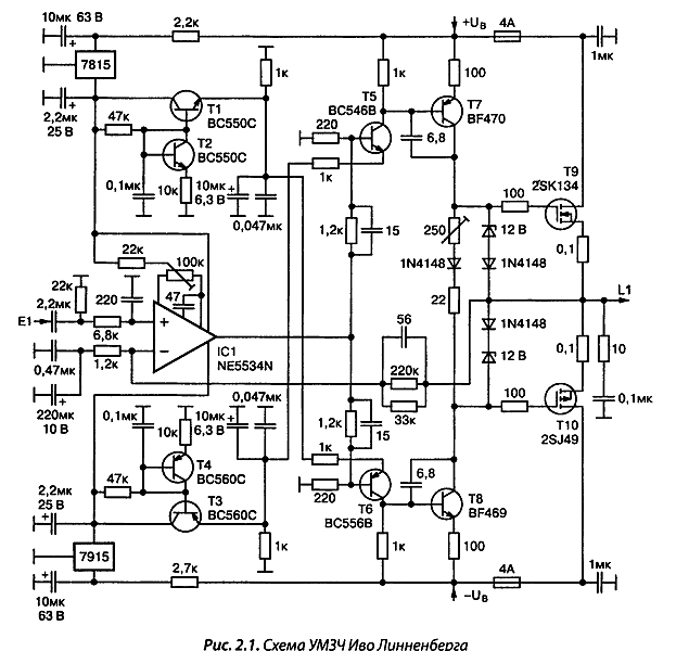
УМЗЧ на полевых транзисторах Иво Линненберга

Построение усилителей мощности звуковой частоты (УМЗЧ) на полевых транзисторах привлекает разработчиков возможностью достижения «ламповой» мягкости звучания (вольтамперные характеристики полевых транзисторов очень похожи на аналогичные характеристики вакуумных ламп) и в то же время дает возможность отказаться от «камня преткновения» ламповых усилителей — выходного трансформатора. В УМЗЧ Иво Линненберга (рис. 2.1) для усиления по напряжению применен специально разработанный для звуковых применений мало- шумящий с низким коэффициентом гармоник ОУ NE5534 и симметричный усилитель на биполярных транзисторах Т5—Т8. Усиление по току выполняет комплементарная пара мощных комплементарных полевых транзисторов Т9, Т10. Примечание. Полевые транзисторы менее чувствительны к перегрузкам, чем биполярные, поэтому для защиты от замыкания нагрузки оказалось достаточно установленных в цепях затворов 12-вольтовых стабилитронов, ограничивающих выходной ток до 8 А. Усилитель имеет чувствительность

Построение усилителей мощности звуковой частоты (УМЗЧ) на полевых транзисторах привлекает разработчиков возможностью достижения «ламповой» мягкости звучания (вольтамперные характеристики полевых транзисторов очень похожи на аналогичные характеристики вакуумных ламп) и в то же время дает возможность отказаться от «камня преткновения» ламповых усилителей — выходного трансформатора.

В УМЗЧ Иво Линненберга (рис. 2.1) для усиления по напряжению применен специально разработанный для звуковых применений мало- шумящий с низким коэффициентом гармоник ОУ NE5534 и симметричный усилитель на биполярных транзисторах Т5—Т8.

Усиление по току выполняет комплементарная пара мощных комплементарных полевых транзисторов Т9, Т10.

Примечание.
Полевые транзисторы менее чувствительны к перегрузкам, чем биполярные, поэтому для защиты от замыкания нагрузки оказалось достаточно установленных в цепях затворов 12-вольтовых стабилитронов, ограничивающих выходной ток до 8 А.

Усилитель имеет чувствительность 0,7 В, номинальную и максимальную выходную мощность на нагрузке 8 Ом соответственно 80 и 120 Вт, частотный диапазон от 7 Гц до 50 кГц