Добавить в корзинуПозвонить
Найти в Дзене

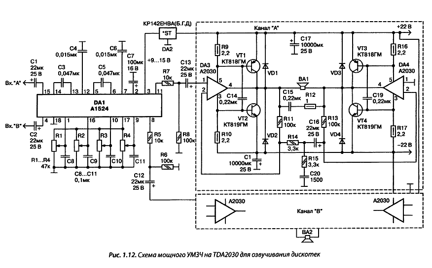
Мощный (2x180 Вт) УМЗЧ на TDA2030 или нетрадиционное включение данных микросхем.

Источник: журнал РАДИОХОББИ 2012 г. Автор Сухов Н. Е. С. Сыч на базе 15-ваттных ИМС А2030 (TDA2030) сконструировал мощный УНЧ, не требующий налаживания (рис 1.12) и пригодный для озвучивания больших залов (дискотек и т. п.). Его выходная мощность 2x90 Вт на 8-омной нагрузке и 2x180 Вт — на 4-омной при коэффициенте гармоник не более 1%. Регуляторы громкости (R1), баланса (R2), тембра ВЧ (R3) и НЧ (R4) выполнены на ИМС стереопредусилителя DAL Каждый из каналов усилителя мощности выполнен по мостовой схеме на DA3, DA4. При малых мощностях они работают непосредственно на нагрузку ВА1, а при больших — раскачивают по цепям своего питания (через резисторы R9, R10, R16, R17) мощные транзисторы VT1—VT4 (их необходимо установить на радиаторах площадью не менее 200—300 см2). Диоды VD1—VD4 защищают VT1—VT4 от обратного напряжения при нарушениях в индуктивной нагрузке, это могут быть любые диоды средней мощности, например Д223

Источник: журнал РАДИОХОББИ 2012 г. Автор Сухов Н. Е.

С. Сыч на базе 15-ваттных ИМС А2030 (TDA2030) сконструировал мощный УНЧ, не требующий налаживания (рис 1.12) и пригодный для озвучивания больших залов (дискотек и т. п.).

Его выходная мощность 2x90 Вт на 8-омной нагрузке и 2x180 Вт — на 4-омной при коэффициенте гармоник не более 1%.

Регуляторы громкости (R1), баланса (R2), тембра ВЧ (R3) и НЧ (R4) выполнены на ИМС стереопредусилителя DAL

Каждый из каналов усилителя мощности выполнен по мостовой схеме на DA3, DA4. При малых мощностях они работают непосредственно на нагрузку ВА1, а при больших — раскачивают по цепям своего питания (через резисторы R9, R10, R16, R17) мощные транзисторы VT1—VT4 (их необходимо установить на радиаторах площадью не менее 200—300 см2).

Диоды VD1—VD4 защищают VT1—VT4 от обратного напряжения при нарушениях в индуктивной нагрузке, это могут быть любые диоды средней мощности, например Д223