Добавить в корзинуПозвонить
Найти в Дзене
Вячеслав Калашник

Широтно-импульсный модулятор.

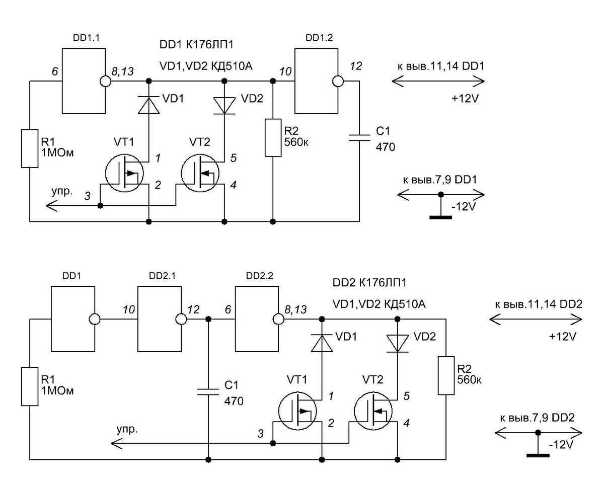
В «1» описан широтно-импульсный модулятор на одной КМОП схеме. Он выполнен на основе двух логических элементах (рис.1). Широтно-импульсный модулятор реализуется изменением коэффициента заполнения колебаний автогенератора в соответствии с входным напряжением. Регулирование коэффициента заполнения обеспечивается шунтированием времязадающего резистора R2 выходным сопротивлением полевых транзисторов. Коэффициент заполнения изменяется в пределах от 1до 99% периода рабочей частоты. Единственным недостатком этого генератора является то, что он не может запуститься при уменьшении величины времязадающего конденсатора С1 (при увеличении частоты генерации). Таким образом, начиная с некоторой величины емкости конденсатора C1 –времязадающая цепь деградирует. Предлагаю выполнить широтно-импульсный модулятор на трех логических элементах (рис.2). Различие между двухэлементным и трехэлементным генераторами заключается в том, что двухэлементный требует наличие конденсатора для возникновения колебаний

В «1» описан широтно-импульсный модулятор на одной КМОП схеме. Он выполнен на основе двух логических элементах (рис.1). Широтно-импульсный модулятор реализуется изменением коэффициента заполнения колебаний автогенератора в соответствии с входным напряжением. Регулирование коэффициента заполнения обеспечивается шунтированием времязадающего резистора R2 выходным сопротивлением полевых транзисторов. Коэффициент заполнения изменяется в пределах от 1до 99% периода рабочей частоты. Единственным недостатком этого генератора является то, что он не может запуститься при уменьшении величины времязадающего конденсатора С1 (при увеличении частоты генерации). Таким образом, начиная с некоторой величины емкости конденсатора C1 –времязадающая цепь деградирует. Предлагаю выполнить широтно-импульсный модулятор на трех логических элементах (рис.2). Различие между двухэлементным и трехэлементным генераторами заключается в том, что двухэлементный требует наличие конденсатора для возникновения колебаний, в то время как трехэлементный генератор будет генерировать в любом случае, а его частота может быть снижена при помощи конденсатора. Трехэлементный генератор будет генерировать всегда независимо от величины времязадающего конденсатора, а двухэлементный генератор не заработает при малой величине конденсатора. Задающий генератор выполнен на основе 3х инверторов, причем могут быть использованы остающиеся в корпусах микросхемы логические элементы. Этот генератор мало чувствителен к изменениям напряжения питания, благодаря пороговому напряжению близкому к 50% от напряжения питания. Широтно-импульсный модулятор построен на микросхеме DD2 и инверторе DD1. Микросхема DD2 содержит два инвертора и полевые (р-канальные и n-канальные) транзисторы. Западный аналог этой микросхемы-CD4007. Выходное сопротивление этих транзисторов почти линейно зависит от входного напряжения. Полевые транзисторы включены через диоды VD1-VD2 параллельно резистору R2. При высоком уровне на выходе генератора диод VD2 может проводить, т.е. выходное сопротивление р-канала включено параллельно с резистором R2. Подобным образом выходное сопротивление n-канала включается параллельно резистору R2 при низком уровне на выходе генератора. Широтно-импульсный модулятор реализуется изменением скважности импульсов генератора в соответствии с входным напряжением. Само изменение частоты колебаний минимально зависит от скважности, т.к. выходное сопротивление одного транзистора возрастает, а другого всегда уменьшается при любой величине управляющего напряжения. Таким образом, среднее за период значение шунтирующего резистор R2 сопротивления остается постоянным. Увеличение управляющего напряжения, поступающего на модулятор приводит к увеличению длительности выходных импульсов. Уменьшение управляющего напряжения соответственно к уменьшению длительности импульсов выходного сигнала. Частота колебаний остается неизменной. Данный генератор может генерировать сигнал до 10МГц.

Литература.

1. Широтно-импульсный модулятор на одной КМОП микросхеме. Электроника №13, 1977г. с.55.

2. Генераторы на элементах КМОП. Схемотехника №6 2007г. с.37-40.