Найти в Дзене

Таймер для защиты холодильника при повторном включении

В инструкциях по эксплуатации некоторых бытовых холодильников, например, STINOL, сказано, что их повторное включение в сеть допускается не ранее чем через 4...5 мин после отключения. Это время необходимо для конденсации и спада давления фреона. В противном случае пусковая нагрузка на электродвигатель компрессора слишком велика, что вызывает перегрев его обмоток. Именно в этой ситуации отказ двигателя наиболее вероятен. Выполнить указанное требование без применения дополнительных устройств защиты невозможно. Бытовой холодильник включен круглосуточно. Чтобы вывести его из строя, бывает достаточно обычного для наших электросетей даже кратковременного перебоя подачи электроэнергии, особенно ночью или когда отсутствуют хозяева.Это особенно актуально для сельской местности.  В таких случаях необходимо автоматически задерживать включение холодильника приблизительно на 5 мин после восстановления напряжения в сети. Именно эту функцию может выполнить таймер, схема которого показана на рисунке н
Оглавление

В инструкциях по эксплуатации некоторых бытовых холодильников, например, STINOL, сказано, что их повторное включение в сеть допускается не ранее чем через 4...5 мин после отключения. Это время необходимо для конденсации и спада давления фреона. В противном случае пусковая нагрузка на электродвигатель компрессора слишком велика, что вызывает перегрев его обмоток. Именно в этой ситуации отказ двигателя наиболее вероятен.

Выполнить указанное требование без применения дополнительных устройств защиты невозможно. Бытовой холодильник включен круглосуточно. Чтобы вывести его из строя, бывает достаточно обычного для наших электросетей даже кратковременного перебоя подачи электроэнергии, особенно ночью или когда отсутствуют хозяева.Это особенно актуально для сельской местности.

 В таких случаях необходимо автоматически задерживать включение холодильника приблизительно на 5 мин после восстановления напряжения в сети. Именно эту функцию может выполнить таймер, схема которого показана на рисунке ниже.

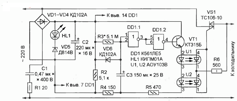
Он работает следующим образом. В первый момент после подачи сетевого напряжения конденсатор С3 разряжен и начинается его зарядка через резистор R3. Логический элемент DD1.1 служит пороговым устройством. Пока напряжение на его входах ниже порога переключения, на его выходе - высокий, а на выходе элемента DD1.2 - низкий логический уровень.

Транзистор VТ1 закрыт, ток в его эмиттерной цепи отсутствует. Поэтому тиристоры оптронов U1 и U2, а с ними и симистор VS1 закрыты. Цепь питания холодильника разомкнута.

Приблизительно через 5 мин напряжение на конденсаторе С3 достигнет уровня, при котором начнется изменение состояния элементов DD1.1, DD1.2 и открывание транзистора УТ1. Благодаря положительной обратной связи через резисторы R4 и R5 этот процесс развивается лавинообразно, ток через светодиоды оптронов U1, U2 нарастает скачком.

В результате фототиристоры оптронов поочередно открываются в начале каждого полупериода сетевого напряжения, а протекающий через них и резистор R6 ток открывает симистор VS1. Холодильник подключен к сети.

Если напряжение в сети исчезнет более чем на 1, 2 с, конденсаторы С2 и С3 успеют разрядиться (последний - через диод VD6). Резистор R2 служит для ускорения процесса разрядки С появлением напряжения описанный выше процесс повторится и холодильник будет включен лишь спустя 5 мин.

Узел питания таймера собран по бес-трансформаторной схеме с гасящим конденсатором С1. Резистор R1 ограничивает бросок тока при включении. Выпрямленное диодным мостом VD1 - VD4 напряжение стабилизировано с помощью последовательно соединенных светодиода HL1 и стабилитрона VD5. Свечение светодиода является признаком наличия напряжения в сети

Таймер собран в корпусе от блока питания БП2-3 (так называемого сетевого адаптера), которым комплектовались некоторые микрокалькуляторы. Розетку для подключения холодильника укрепляют на корпусе блока со стороны, противоположной сетевой вилке, а внутри корпуса - печатную плату из фольгированного стеклотекстолита, показанную на рисунке ниже.

-2

Детали и конструкция

Микросхему К561ЛЕ5 без какой-либо корректировки схемы можно заменить на К561ЛА7. Транзистор VT1 - серий КТ312, КТ315 с любыми буквенными индексами.

В качестве VD1-VD4 пригодны подходящие по габаритам маломощные диоды с допустимым выпрямленным током не менее 30 мА, а замену VD6 следует выбирать с малым обратным током, например, КД102Б, КД104А. Светодиод HL1 - любого цвета свечения с максимальным током 30 мА. Прямое падение напряжения на светодиодах разного типа может различаться на 1 ...2 В, что следует учитывать при выборе стабилитрона VD5. Суммарное напряжение на стабилитроне и светодиоде не должно выходить за пределы 10...15В.

Налаживание

Налаживание таймера сводится к установке требуемой задержки срабатывания подборкой резистора R3. Следует учитывать, что чрезмерное увеличение сопротивления этого резистора ведет к непостоянству задержки, вызванному влиянием токов утечек конденсатора С3 и между проводниками печатной платы.

Ток утечки оксидного конденсатора, длительное время не находившегося под напряжением, обычно увеличен. Поэтому обязательно проверьте задержку после того, как таймер непрерывно проработает не менее суток, и при необходимости установите ее еще раз.

Удачи вам!

СПАСИБО!