Добавить в корзинуПозвонить
Найти в Дзене
Вячеслав Калашник

Синхронный выпрямитель.

Одна из важнейших задач, стоящих перед конструкторами современных блоков питания - достижение высокого К.П.Д. при минимальной массе и габаритах источника. Большинство выпрямителей выполняется на кремневых или германиевых диодах. Обычно падение напряжения на кремниевых диодах равно-1В, на германиевых и диодах Шоттки равно-0,5В. Оно мало зависит от тока нагрузки и числа параллельно включенных диодов. Особенно это важно для выпрямителей с низким выходным напряжением (<5в.). Столь большие потери вынуждают ставить диоды на мощные радиаторы, что ухудшает массогабаритные показатели выпрямителя. Существенно меньшие потери обеспечивают синхронные выпрямители на полевых транзисторах (при отсутствии сквозного тока). В синхронном выпрямителе диоды заменяются полевыми транзисторами. Сопротивление канала полевых транзисторов доведено до единиц миллиОм. Это позволяет на порядок снизить падение напряжения и, соответственно, тепловыделение. Но при применении полевых транзисторов в выпрямителях есть

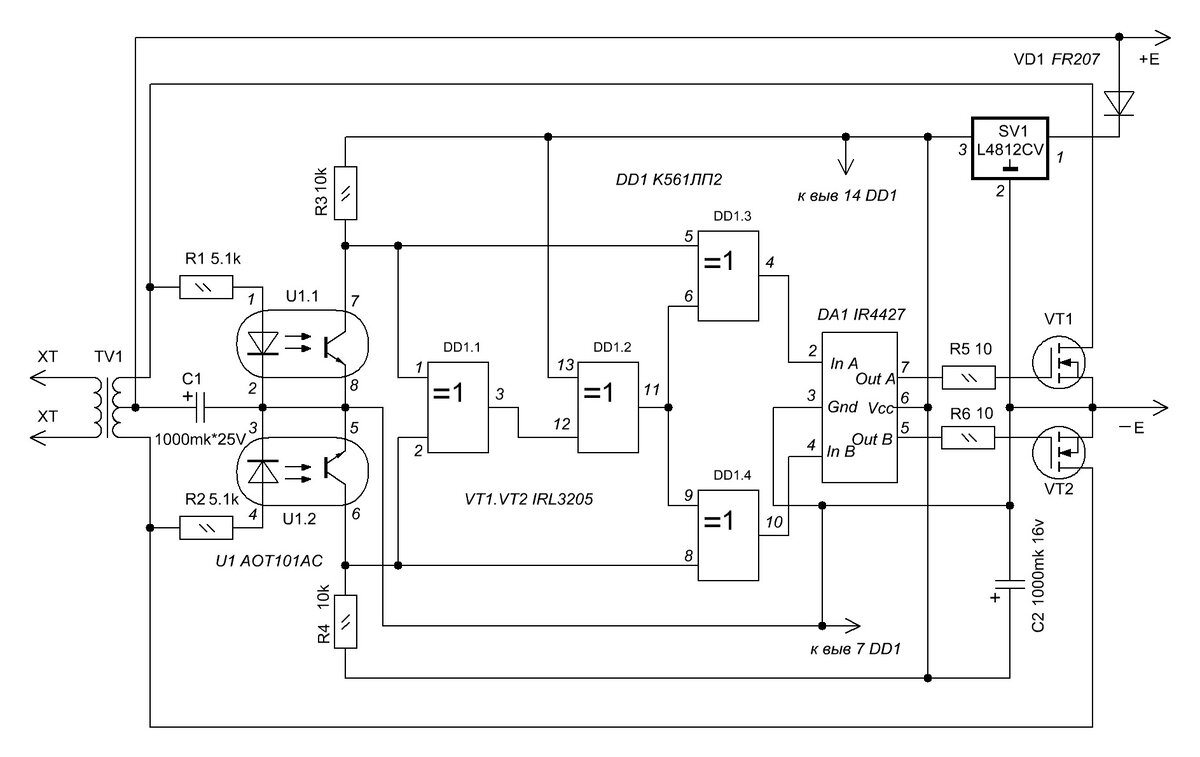
Одна из важнейших задач, стоящих перед конструкторами современных блоков питания - достижение высокого К.П.Д. при минимальной массе и габаритах источника. Большинство выпрямителей выполняется на кремневых или германиевых диодах. Обычно падение напряжения на кремниевых диодах равно-1В, на германиевых и диодах Шоттки равно-0,5В. Оно мало зависит от тока нагрузки и числа параллельно включенных диодов. Особенно это важно для выпрямителей с низким выходным напряжением (<5в.). Столь большие потери вынуждают ставить диоды на мощные радиаторы, что ухудшает массогабаритные показатели выпрямителя.

Существенно меньшие потери обеспечивают синхронные выпрямители на полевых транзисторах (при отсутствии сквозного тока). В синхронном выпрямителе диоды заменяются полевыми транзисторами. Сопротивление канала полевых транзисторов доведено до единиц миллиОм. Это позволяет на порядок снизить падение напряжения и, соответственно, тепловыделение. Но при применении полевых транзисторов в выпрямителях есть несколько особенностей. Полевые транзисторы для силовой электроники, изготавливаются со встроенным обратным диодом. Поэтому в синхронном выпрямителе полевые транзисторы включаются в инверсном режиме. Если на полевой транзистор подать напряжение обратной полярности, то откроется обратный диод. Подав синхронно на затвор транзистора открывающее напряжение, мы откроем канал полевого транзистора, который окажется подключенным параллельно обратному диоду. Так как сопротивление канала открытого полевого транзистора значительно меньше сопротивления открытого диода, то весь ток потечет по каналу. При подаче на полевой транзистор правильной полярности напряжения, на затвор подается запирающее канал напряжение. Таким образом, будет обеспечено надежное закрытие канала. Другой особенностью полевого транзистора является задержка на время включения и выключения. Существование задержки обусловлено наличием паразитных емкостей. Эти емкости сильно зависят от напряжения между "обкладками": они велики при малых напряжениях и малы при большом. Чтобы гарантированно открыть транзистор, необходимо зарядить входную емкость до напряжения 10-12В. Процесс заряда осложняет эффект Миллера, заключающийся в увеличении входной емкости на порядок. При подаче прямоугольного импульса транзистор откроется только при достижении некоторого порового напряжения. Типовое значение порового напряжения 2-5В. Затем начинает срабатывать " эффект Миллера" и входная емкость резко увеличивается. Скорость открывания транзистора замедляется. В последнее время все чаще завоёвывают популярность полевые транзисторы с пониженным напряжением затвор- исток. Они открываются уже при напряжении 2-4В. В совокупности с небольшим статическим током управления и емкостью затвора это позволяет управлять транзистором сигналом непосредственно от выходов логических микросхем. Транзисторы, рассчитанные на управление логическими уровнями, имеют в названии букву L. Например, транзистор IRL2505. Он имеет в открытом состоянии сопротивление канала 0,008 Ом, обеспечивает ток в 74А при температуре корпуса 100гр, отличается высокой крутизной 59А/В. Мощность рассеиваемая транзистором составляет 200Вт. На рис.1 представлена принципиальная электрическая схема синхронного выпрямителя. Выпрямитель предназначен для выпрямления прямоугольного и синусоидального напряжения. Для формирования управляющего напряжения служит оптрон U1. Следует учесть, что время нарастания и спада импульса для этого оптрона составляет 10микросек. Поэтому частота входного сигнала не должна превышать 10кГц. Для работы выпрямителя на больших частотах необходимо использовать более быстродействующие оптроны. Он формирует открывающее напряжение на полевые транзисторы VT1,VT2 в момент, когда напряжение на стоке полевого транзистора, выступающего в роли диода, превышает напряжение на его истоке. Это важно при емкостной нагрузке выпрямителя или наличия собственной Э.Д.С. В качестве драйвера используется микросхема IR4427. Она питается от источника напряжения 6-20В. На входах микросхемы стоят КМОП триггеры Шмита, а, следовательно, на выходе получаются крутые фронты импульсов, даже при медленно меняющихся сигналах на входе. Эти микросхемы имеют согласованную задержку распространения сигналов по обоим каналам. Время задержки распространения равно 65нсек. Выходной ток микросхемы достигает 1,5А, что позволяет управлять мощными полевыми транзисторами.. Выходной сигнал микросхемы IR4427 совпадает по фазе с входным. Работает синхронный выпрямитель следующим образом. Пусть на стоке транзистора VT1 действует положительная полуволна (полупериод). На диоде оптрона U1.1 будет положительное напряжение 0,7В и он излучает свет, который открывает транзистор этого оптрона. Это приводит к появлению на выводе 2 драйвера DA1 низкого уровня напряжения а, следовательно, и на выходе его будет низкий уровень напряжения. Транзистор закрыт (заметим, что его диод открывается отрицательной полуволной). Пусть на стоке транзистора VT1 действует отрицательная полуволна напряжения. Открывается обратный диод транзистора. Диод оптрона не излучает свет и его транзистор закрыт. Таким образом, на входе и выходе драйвера присутствует высокий уровень. Транзистор VT1 открывается. Работа второго канала аналогична работе первого.

На микросхеме DD1 выполнен узел контроля правильной работы выпрямителя. Она содержит 4 логических элемента «исключающее ИЛИ». Дело в том, что в момент перехода синусоидального напряжения через нуль закрыты оба транзистора оптрона U1,т.е. на выводах 6,7 будут присутствовать одновременно высокие уровни напряжения. Это приведет к одновременному открытию транзисторов VT1,VT2, что недопустимо из-за сквозного тока через них. Рассмотрим работу этого узла. Пусть на выводах 6,7 оптрона присутствуют высокие уровни напряжения. Такому сочетанию входных сигналов на входе логического элемента DD1.1 соответствует низкий уровень напряжения на выходе 3. На логическом элементе DD1.2 выполнен инвертор, для чего на вывод 13 подается напряжение питания (высокий уровень). Таким образом, на выводе 6 логического элемента DD1.3 и выводе 9 логического элемента DD1.4 будет высокий уровень напряжения, и они также будут работать инверторами. В результате на обоих входах драйвера DA1 , будет низкий уровень напряжения и транзисторы VT1,VT2 закрыты. Сквозного тока не будет. В случае противофазных сигналов на выходах оптрона и соответственно на входах DD1.1 , на его выходе (выв.3 DD1.1) будет действовать высокий уровень напряжения. После инверсии в логическом элементе DD1.2 низкий уровень напряжения переводит логические элементы DD1.3,DD1.4 в повторители сигналов. Поэтому сигналы с выходов оптрона U1 пройдут без изменения на выходы драйвера DA1. Один из транзисторов будет открыт, другой закрыт.

Для нормальной работы выпрямителя необходим стабилизатор напряжения, в качестве которого используется стабилизатор К1158ЕН12В, Г, который не имеет отличий от структурной схемы L4812CV. Эти стабилизаторы фиксированного положительного напряжения с малым падением напряжения вход- выход <0.5В. Стабилизаторы имеют защиту от выбросов входного напряжения- до +60В, защиту от КЗ, встроенную тепловую защиту. Максимальный ток 0,7А, а L4812CV-1.5А. (для корпуса ТО-220). Печатная плата имеет размеры 53,5*31 мм. Печатная плата с силовыми транзисторами имеет размеры 100*53мм. Радиаторы размером 30*18*45мм.

Литература: Семенов Б.Ю. Силовая электроника. 2005г.

-2

-3