Добавить в корзинуПозвонить
Найти в Дзене

Сигнализатор пропадания напряжения сети

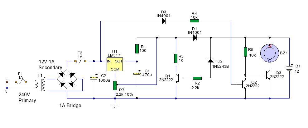
Эта схема постоянно отслеживает напряжение бытовой или промышленной сети. При исчезновении напряжения в сети схема включает звуковой сигнал, который продолжает звучать до тех пор, пока питание не будет восстановлено. Схема снабжена резервным аккумулятором с защитой от перезаряда. Трансформатор T1 подключен к электрической сети. Его выходное напряжение, выпрямленное мостовым выпрямителем и сглаженное конденсатором C2, равно 15 В. Это напряжение подается на вход линейного стабилизатора LM317. Резисторами R1 и R7 выходное напряжение стабилизатора устанавливается равным приблизительно 12.7 В. Аккумулятор B1 – 12-вольтовый, свинцовый, емкостью 3 А•ч или, если потребуется, выше. Аккумулятор постоянно находится в режиме капельного подзаряда через диод D1 и резистор R1 током в несколько миллиампер. Собственно схема сигнализатора сделана на транзисторах Q2 и Q3, резисторе R5 и звуковом пьезоизлучателе BZ1. До тех пор, пока напряжение сети в норме, транзистор Q2 открыт через D3 и R4. Напряжен

Эта схема постоянно отслеживает напряжение бытовой или промышленной сети. При исчезновении напряжения в сети схема включает звуковой сигнал, который продолжает звучать до тех пор, пока питание не будет восстановлено. Схема снабжена резервным аккумулятором с защитой от перезаряда.

Трансформатор T1 подключен к электрической сети. Его выходное напряжение, выпрямленное мостовым выпрямителем и сглаженное конденсатором C2, равно 15 В. Это напряжение подается на вход линейного стабилизатора LM317. Резисторами R1 и R7 выходное напряжение стабилизатора устанавливается равным приблизительно 12.7 В. Аккумулятор B1 – 12-вольтовый, свинцовый, емкостью 3 А•ч или, если потребуется, выше. Аккумулятор постоянно находится в режиме капельного подзаряда через диод D1 и резистор R1 током в несколько миллиампер. Собственно схема сигнализатора сделана на транзисторах Q2 и Q3, резисторе R5 и звуковом пьезоизлучателе BZ1. До тех пор, пока напряжение сети в норме, транзистор Q2 открыт через D3 и R4. Напряжение на его коллекторе близко к нулю, транзистор Q3 закрыт, и пьезоизлучатель молчит.

При аварии сети конденсатор C1 быстро разряжается, Q2 закрывается, а Q3 открывается током, текущим через R5, и включается излучатель звука. Отключение звука не предусмотрено. Если это вам нужно, поставьте выключатель последовательно с пьезоизлучателем.

Пока в сети есть напряжение, аккумулятор B1 постоянно заряжается. Когда напряжение на нем достигает 14 В, стабилитрон D2 открывается, отчего открывается транзистор Q1, напряжение на движке R7 падает, и цепь заряда аккумулятора отключается. С этого момента Q2, Q3 и излучатель звука постоянно питаются от аккумулятора.