Найти в Дзене
Maks Puzanov

Схема и основные узлы блока питания компьютера 3

Инвертор блока питания компьютера В двух последних статьях нашего блога мы начали обзор схемотехники блока питания персонального компьютера и также успели сделать небольшой экскурс в один из ключевых элементов БП - сетевой выпрямитель и фильтр. К последнему вопросу мы еще вернемся в последней статье цикла, а сейчас продолжим обзор основных узлов БП компьютера. Помимо сетевого выпрямителя и фильтра одним из ключевых узлов блока питания является инвертор, или высокочастотный преобразователь. Давайте посмотрим, как он работает и какие важные моменты следует учитывать в практическом смысле.
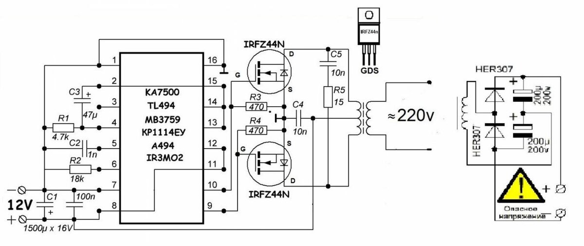
Принцип работы инвертора блока питания Сетевой выпрямитель подает на высокочастотный преобразователь постоянное напряжение в 310 В. Что же касается высокочастотного преобразователя, то он представляет собой двухтактный инвертор, изготовленный по схеме полумоста. Его работа осуществляется на частоте в десятки килогерц, а сам он нагружен на высокочастотный силовой трансформатор. Сравнит

Инвертор блока питания компьютера

В двух последних статьях нашего блога мы начали обзор схемотехники блока питания персонального компьютера и также успели сделать небольшой экскурс в один из ключевых элементов БП - сетевой выпрямитель и фильтр. К последнему вопросу мы еще вернемся в последней статье цикла, а сейчас продолжим обзор основных узлов БП компьютера.

Помимо сетевого выпрямителя и фильтра одним из ключевых узлов блока питания является инвертор, или высокочастотный преобразователь. Давайте посмотрим, как он работает и какие важные моменты следует учитывать в практическом смысле.

Принцип работы инвертора блока питания

Сетевой выпрямитель подает на высокочастотный преобразователь постоянное напряжение в 310 В. Что же касается высокочастотного преобразователя, то он представляет собой двухтактный инвертор, изготовленный по схеме полумоста. Его работа осуществляется на частоте в десятки килогерц, а сам он нагружен на высокочастотный силовой трансформатор. Сравнительно небольшие параметры трансформатора и малые показатели емкости конденсаторов фильтров объясняются уровнем частоты преобразования, колеблющегося в диапазоне 18-50 кГц.

Многие ценят импульсные блоки питания за их высокий КПД, который может достигать 80%. Причем, высокий КПД сочетается с экономичностью в силу особенностей его устройства и функционирования. Ведь БП может получать энергию только в том случае, когда открыт один из транзисторов преобразователя. Если транзистор находится в закрытом состоянии, то энергию отдает конденсатор фильтра вторичной цепи. Полумостовой инвертор управляется с помощью ШИМ-контроллера, который представляет собой отдельный узел - узел управления, о котором будет сказано позднее.

В ходе работы высокочастотного преобразователя поступает постоянное напряжение в 310 В от сетевого выпрямителя и конденсаторов фильтра. Прямоугольные импульсы положительной полярности приходят в базовые цепи мощных транзисторов. Частотность может быть около 20 Гц. На этой частоте открываются и закрываются транзисторы. Последние можно представить в виде своеобразных “мускулов блока питания, ведь через них “прокачивается совокупная мощность, потребляемая компьютером. Ключевые транзисторы установлены на радиаторе. Это необходимо в целях принудительного охлаждения в ходе работы. Для охлаждения же самого радиатора используется вентилятор.

Более подробно о работе транзисторов и других элементов инвертора в следующей статье.