Добавить в корзинуПозвонить
Найти в Дзене

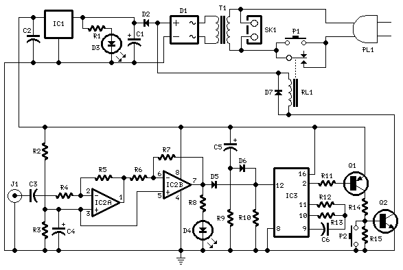
Таймер для усилителя

R1, R8-Резисторы 1 кОм ¼ Вт, R2, R3-Резисторы 4.7 кОм ¼ Вт R4-Резистор 22 кОм ¼ Вт, R5-Резистор 4.7 МОм ¼ Вт R6, R9-Резисторы 10 кОм ¼ Вт, R5-Резистор 4.7 МОм ¼ Вт R10-Резистор 100 кОм ¼ Вт, R11-Резистор 15 кОм ¼ Вт R12-Резистор 10 МОм ¼ Вт, R13-Резистор 1 МОм ¼ Вт R14-Резистор 8.2 кОм ¼ Вт, R15-Резистор 1.8 кОм ¼ Вт C1-Электролитический конденсатор 470 мкФ 25 В C2, C3, C6-Лавсановые конденсаторы 100 нФ 63 В C4, C5-Электролитические конденсаторы 10 мкФ 25 В D1-Диодный мост 100 В 1 А D2, D7-Диоды 1N4002 100 В 1А D3-Красный светодиод диаметром 5 мм D4-Желтый светодиод диаметром 5 мм D5, D6-Диоды 1N4148 75 В 150 мА IC1-Микросхема линейного стабилизатора 78L12 12 В 100 мА IC2-Микросхема маломощного ОУ LM358 IC3-Микросхема 14 разрядного счетчика/делителя с генератором CD4060 Q1-p-n-p транзистор BC557 45 В 100 мА Q2-n-p-n транзистор BC337 45 В 800 мА J1-Аудио разъем RCA (гнездо) P1-Кнопочный сетевой выключатель P2-Кнопочный выключатель T1-Сетевой трансформатор 220 В / 12 В, 3 Вт


R1, R8-Резисторы 1 кОм ¼ Вт, R2, R3-Резисторы 4.7 кОм ¼ Вт

R4-Резистор 22 кОм ¼ Вт, R5-Резистор 4.7 МОм ¼ Вт

R6, R9-Резисторы 10 кОм ¼ Вт, R5-Резистор 4.7 МОм ¼ Вт

R10-Резистор 100 кОм ¼ Вт, R11-Резистор 15 кОм ¼ Вт

R12-Резистор 10 МОм ¼ Вт, R13-Резистор 1 МОм ¼ Вт

R14-Резистор 8.2 кОм ¼ Вт, R15-Резистор 1.8 кОм ¼ Вт

C1-Электролитический конденсатор 470 мкФ 25 В

C2, C3, C6-Лавсановые конденсаторы 100 нФ 63 В

C4, C5-Электролитические конденсаторы 10 мкФ 25 В

D1-Диодный мост 100 В 1 А

D2, D7-Диоды 1N4002 100 В 1А

D3-Красный светодиод диаметром 5 мм

D4-Желтый светодиод диаметром 5 мм

D5, D6-Диоды 1N4148 75 В 150 мА

IC1-Микросхема линейного стабилизатора 78L12 12 В 100 мА

IC2-Микросхема маломощного ОУ LM358

IC3-Микросхема 14 разрядного счетчика/делителя с генератором CD4060

Q1-p-n-p транзистор BC557 45 В 100 мА

Q2-n-p-n транзистор BC337 45 В 800 мА

J1-Аудио разъем RCA (гнездо)

P1-Кнопочный сетевой выключатель

P2-Кнопочный выключатель

T1-Сетевой трансформатор 220 В / 12 В, 3 Вт

RL1-Реле: обмотка 10.5 В 270 Ом контакты 5 А 220 В
PL1-Сетевая вилка

SK1-Сетевая розетка

Описание схемы

Эта схема выключает усилитель, или любое другое устройство, если входной сигнал отсутствует более 15 минут.

При нажатии кнопки P1 схема включается, и подает питание на любое устройство, подключенное к розетке SK1. Входной сигнал усиливается и ограничивается с помощью IC2A и IC2B, и контролируется светодиодом D4. При вспышках светодиода D4, даже очень коротких, микросхема IC3 сбрасывается и начинает счет с нуля заново. На вывод 2 IC3 сохраняется низкий уровень, транзисторы открыты и реле включено. Если в течение 15 минут входного сигнала не было, микросхема IC3 заканчивает счет, и на выходе 2 устанавливается высокий уровень. Транзисторы Q1 и Q2 закрываются, и реле выключается. Соответственно, устройство, подключенное к SK1, отключается от сети. Цепочка C5 и R9 служит для начального сброса счетчика IC3 при включении питания. Кнопкой P2 можно в любой момент отключить устройство вручную.

Замечания

  • Просто подключите правый или левый канал линейного выхода вашего усилителя к разъему J1.
  • Можно поставить два разъема RCA параллельно, чтобы использовать сигналы обоих стереоканалов.
  • Время задержки можно изменять, варьируя номиналы R13 и/или C6.
  • При необходимости управления устройством, питающемся не от сети, используйте двухполюсное реле, и подключите второй контакт последовательно с питанием

Удачи всем!

СПАСИБО!