Добавить в корзинуПозвонить
Найти в Дзене
Олег Двужилов

Контролер дневных ходовых огней своими руками

Изменения в ПДД, внесенные в ноябре 2010 года, обязывают водителя транспортного средства включать дневные ходовые огни, либо ближний свет фар, либо противотуманные фары независимо от времени суток и условий видимости. Решил замутить контролер ходовых огней. Но решение было такое, чтобы ни где не резать провода и минимальные усилия при подключении. Выбор пал на схему предложенную на сайте Автоматическое включение ближнего света фар своими руками. Схема. Но решил ее модернизировать на компараторе LM 358. Тестирование устройства Подключил авторегистратор и детектор радара. Заводишь двигатель и выаля, девайсы включились

Изменения в ПДД, внесенные в ноябре 2010 года, обязывают водителя транспортного средства включать дневные ходовые огни, либо ближний свет фар, либо противотуманные фары независимо от времени суток и условий видимости.

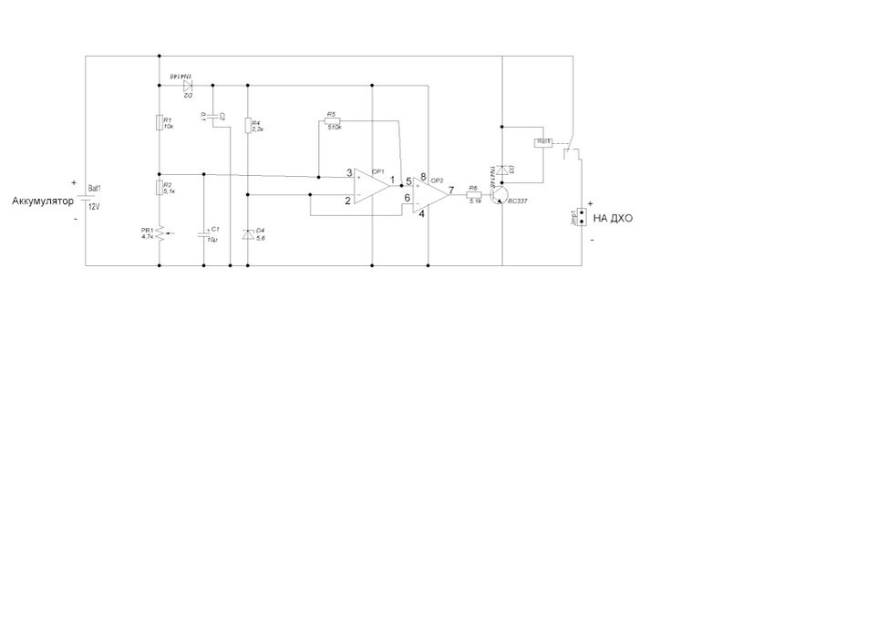
Решил замутить контролер ходовых огней. Но решение было такое, чтобы ни где не резать провода и минимальные усилия при подключении. Выбор пал на схему предложенную на сайте Автоматическое включение ближнего света фар своими руками. Схема. Но решил ее модернизировать на компараторе LM 358.

Схема контролера ДХО на LM 358
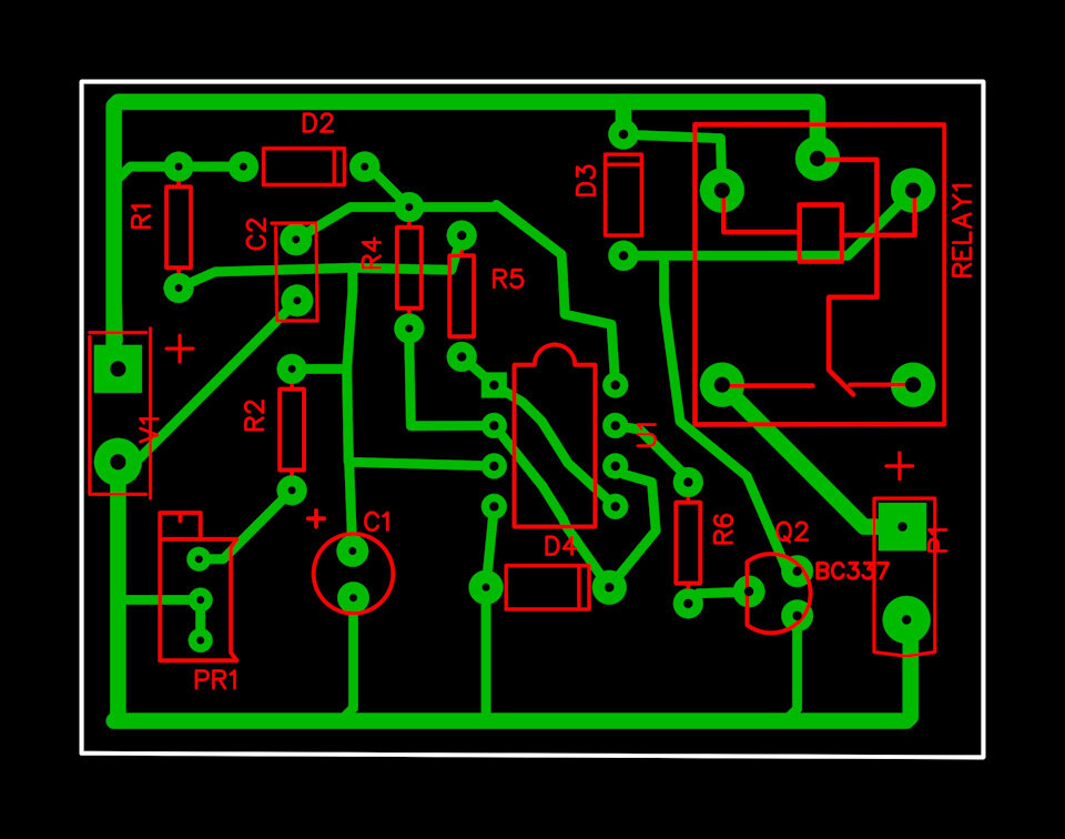
Плату разводил в Sprint-Layout 6.0
Схема контролера ДХО на LM 358 Плату разводил в Sprint-Layout 6.0

Разведенная плата
Принцип работы данного устройства такой. Подключается только на выводы аккумулятора. На не заведенной машине напряжение на аккумуляторе составляет 12,6 вольт. Когда заводим машину, напряжение на выводах аккумулятора повышается до 13,7-14,5 вольт. Я отрегулировал включение фар на напряжение 13,2 вольт. Поэтому, при достижении 13,2 вольт через 1-2 секунды (за это отвечает конденсатор на 10 мФ) включатся дневные ходовые огни.
Разведенная плата Принцип работы данного устройства такой. Подключается только на выводы аккумулятора. На не заведенной машине напряжение на аккумуляторе составляет 12,6 вольт. Когда заводим машину, напряжение на выводах аккумулятора повышается до 13,7-14,5 вольт. Я отрегулировал включение фар на напряжение 13,2 вольт. Поэтому, при достижении 13,2 вольт через 1-2 секунды (за это отвечает конденсатор на 10 мФ) включатся дневные ходовые огни.

Готовая плата
Готовая плата

Тестирование устройства

Полный размерНапряжение менее 13,2 вольт
Полный размерНапряжение менее 13,2 вольт

напряжение 13,2 вольт
напряжение 13,2 вольт

Устройство включилось
Устройство включилось

При падении напряжения меньше 13 вольт, устройство отключается.

Но так как на данный момент нет самих ходовых огней, я решил применить данный контролер для автоматического включения и выключения авторегистратора и детектора радаров. Для этого в разрез провода разветвителя прикуривателя подключил контролер.
При падении напряжения меньше 13 вольт, устройство отключается. Но так как на данный момент нет самих ходовых огней, я решил применить данный контролер для автоматического включения и выключения авторегистратора и детектора радаров. Для этого в разрез провода разветвителя прикуривателя подключил контролер.
Подключенный контролер в разрыв провода
Положил разветвитель в бардачок
Подключенный контролер в разрыв провода Положил разветвитель в бардачок
Полный размер
Полный размер

Подключил авторегистратор и детектор радара. Заводишь двигатель и выаля, девайсы включились