Добавить в корзинуПозвонить
Найти в Дзене
Daily Storm

МВД и ФСБ проводят обыски в администрации Волоколамского района

Силовики интересуются закупками компаний, связанных с бывшим главой района Андреем Вихаревым Ростислав Богушевский, Дмитрий Никитин, Алина Волчинская Сегодня, 5 декабря, в администрации Волоколамского района Московской области проходят обыски, сообщил Daily Storm житель Волоколамска и активист Артем Любимов. По его словам, сотрудники ФСБ и ОБЭП МВД по Московской области сейчас занимаются выемкой документов, связанных с заключением многомиллионных контрактов с компаниями, к которым имеет отношение бывший глава Волоколамского района Андрей Вихарев. Сейчас Вихарев занимает должность главы Истринского района Московской области. «Работает подмосковный ОБЭП, заявление было направлено в прокуратуру и в полицию. Было указано, что эти организации контролируются именно Вихаревым. Эти организации якобы выполняют какие-то работы в округе Лосино-Петровский, где он был главой округа до того, как его перевели в Волоколамск. То, что конкурс был проведен чисто формально: в них участвовали свои организа

Силовики интересуются закупками компаний, связанных с бывшим главой района Андреем Вихаревым

Ростислав Богушевский, Дмитрий Никитин, Алина Волчинская

Коллаж: © Daily Storm
Коллаж: © Daily Storm

Сегодня, 5 декабря, в администрации Волоколамского района Московской области проходят обыски, сообщил Daily Storm житель Волоколамска и активист Артем Любимов. По его словам, сотрудники ФСБ и ОБЭП МВД по Московской области сейчас занимаются выемкой документов, связанных с заключением многомиллионных контрактов с компаниями, к которым имеет отношение бывший глава Волоколамского района Андрей Вихарев. Сейчас Вихарев занимает должность главы Истринского района Московской области.

«Работает подмосковный ОБЭП, заявление было направлено в прокуратуру и в полицию. Было указано, что эти организации контролируются именно Вихаревым. Эти организации якобы выполняют какие-то работы в округе Лосино-Петровский, где он был главой округа до того, как его перевели в Волоколамск. То, что конкурс был проведен чисто формально: в них участвовали свои организации, одна поиграла — пошла на субподряд к той, которая выиграла. В этом и претензии», — рассказал Артем Любимов в беседе с Daily Storm.

Также активист сообщил, откуда он получил информацию о заявлениях и обыске.

«А кто заявитель? Да это я, — пояснил Любимов. — Откуда информация, что обыски начались? Стало известно из администрации района: там на полдня опечатали кабинеты бухгалтерии и службы, которая занимается закупками. Ни для кого не секрет, что весь день допрашивали первого заместителя главы района Вишкареву Ирину Сергеевну, которая с Вихаревым пришла и которая собирается к нему же в Истру уходить».

По информации собеседника, обыски в администрации Волоколамска проходят с 10 утра.

Daily Storm обратился за комментариями в администрацию Волоколамска. В приемной главы администрации сотрудник сообщила, что «ничего не может сказать», поскольку она «всего лишь секретарь». «Все на совещании», — добавила девушка. При этом подтвердить или опровергнуть информацию об обысках она отказалась.

Daily Storm неоднократно писал о деятельности Андрея Вихарева. Свою управленческую карьеру он начал в городском округе Лосино-Петровский Московской области. Жителям Лосино-Петровского Вихарева представлял как «антикризисного менеджера» Андрей Воробьев. У менеджера была слабость — его тянуло к стройкам. Дело в том, что господин Вихарев, до того как прийти в политику, занимался строительным бизнесом и производством стройматериалов. В Лосино-Петровском Вихарев пообещал обманутым дольщикам решить проблему недостроя. Рассказал о том, что есть компания, которая достроит жилье. Правда, в качестве компенсации захотел передать связанной с ним компании с уставным капиталом в 10 тысяч рублей земельный участок в Лосино-Петровском под другое строительство. Прелесть схемы заключалась в том, что фирма, претендовавшая на эту землю, имела право продать ее до того, как выполнит свои обязательства перед дольщиками. В итоге прокуратура отменила постановление Вихарева.

В ходе расследования Daily Storm выяснил, что господин Вихарев имеет отношение к десяткам компаний, которые систематически обманывали дольщиков и недостраивали целые кварталы в Подмосковье. В список таких входят до сих пор недостроенный ЖК «Раменский» и проекты в Жуковском.

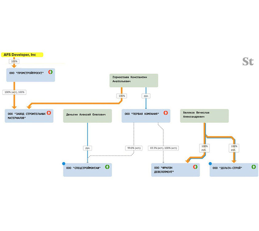
Все эти фирмы были связаны ООО «Промстройпроект», которым, в свою очередь, владеет офшор, зарегистрированный на Британских Виргинских Островах AFS Developer, Inc. По данным Offshore Leaks, AFS Developer, Inc. принадлежит Асфану Вихареву. Дело в том, что Андрей Геннадьевич Вихарев в 2006 году сменил имя — раньше его звали Асфан. Об этом свидетельствуют данные СПАРК — ИНН у Вихарева остался прежний. В августе 2017 года Вихарев в разговоре с Daily Storm заявлял, что офшор уже ему не принадлежит: мол, продал. Даже обещал показать документы о сделке, но потом перестал выходить на связь.

После выброса свалочного газа на полигоне «Ядрово» и массовых протестов жителей Волоколамска главу района Евгения Гаврилова сняли с занимаемой должности. На место даже приехал губернатор области Воробьев, которого на митинге закидали снежками. На место уволенного Гаврилова Воробьев назначил уже проверенного «антикризисного менеджера».

Зная тягу Вихарева к авантюрам, мы с интересом наблюдали за его деятельностью в Волоколамске. Результат не заставил себя ждать. Первым «звоночком» стала регистрация компании «Дельта-Строй», которой руководит Вячеслав Беляков. Появилась она 28 марта 2018 года — спустя пять дней после назначения Вихарева на должность временного руководителя района. К ней в качестве второго игрока на волоколамских торгах подключилось ООО «Спецстроймонтаж», генеральным директором которого являлся Алексей Деньгин.

Объясняем, почему эти компании связаны с Андреем Вихаревым.

Связующим звеном в этой схеме является ООО «Промстройпроект» — та самая фирма, которой владеет офшор Вихарева AFC Developer, Inc. «Промстройпроект» имел долю в двух компаниях: ООО «ЗМК» и ООО «Завод строительных материалов». Генеральным директором первой фирмы является Алексей Деньгин, он же — руководил «Спецстроймонтажом», который зашел на торги в Волоколамске.

-2
-3
Изображение: © Daily Storm
Изображение: © Daily Storm

Бенефициаром Завода строительных материалов является Константин Горностаев, он же руководит ООО «Первая компания». Раньше предприятие имело долю в ООО «Фрилон Девелопмент», генеральный директор которого — вышеупомянутый Вячеслав Беляков, управляющий «Дельта-Строй».

Схема получения контрактов довольно простая: в аукцион заводятся две аффилированные компании: «Спецстроймонтаж» и «Дельта-Строй». Первая предлагает одну сумму, а вторая — чуть меньше — и забирает контракт себе. Других участников в аукционе нет — демпинг минимальный. Каждый раз стоимость контракта снижалась на 0,5%.

По данным СПАРК, «Дельта-Строй» получила контракты на 904 миллиона рублей: она якобы ремонтирует дороги, утилизирует отходы, благоустраивает скверы, достраивает детские сады.

«Спецстроймонтаж» в 2017 году заключил контракты на общую сумму в 294 миллиона рублей по поставке саженцев и благоустройству территорий в рамках подготовки юбилея округа Лосино-Петровский. В 2018-м у компании был только один госконтракт – на 411 700 рублей на прокладку трубопровода в Лосино-Петровском.

Компании, связанные с Вихаревым, смогли зарабатывать в Лосино-Петровском благодаря тому, что его место занял Олег Фетюков. Вихарев и Фетюков — земляки: они оба из Кирова и дружат семьями. Так, например, мать врио Лосино-Петровского Ираида Фетюкова владеет долей в компании «Альфа-Инвест», где ранее доля принадлежала жене Вихарева Елене.