Добавить в корзинуПозвонить
Найти в Дзене
Дмитрий Саврук

Пищалка для "контрольки" резерва топлива.

Этот мега-девайс был собран в срочном порядке по "заказу" жены, для её Матиза. В "срочном порядке" — это она уже пол-года как просила ))) И тут вчера опять вспомнила: -Всякие непонятные штуки постоянно собираешь, а я еще зимой просила!
В общем, все бросил, взял и собрал ;) При всей простоте устройства, есть конечно свои "моменты": оно не должно пищать "как попало", а по определенному алгоритму:
— первый раз пищим через ~30 секунд после загорания лампы или включения зажигания с горящей лампочкой.
— потом "пиликаем" гораздо реже, минут через 10, чтобы напоминал, но не действовал на нервы )
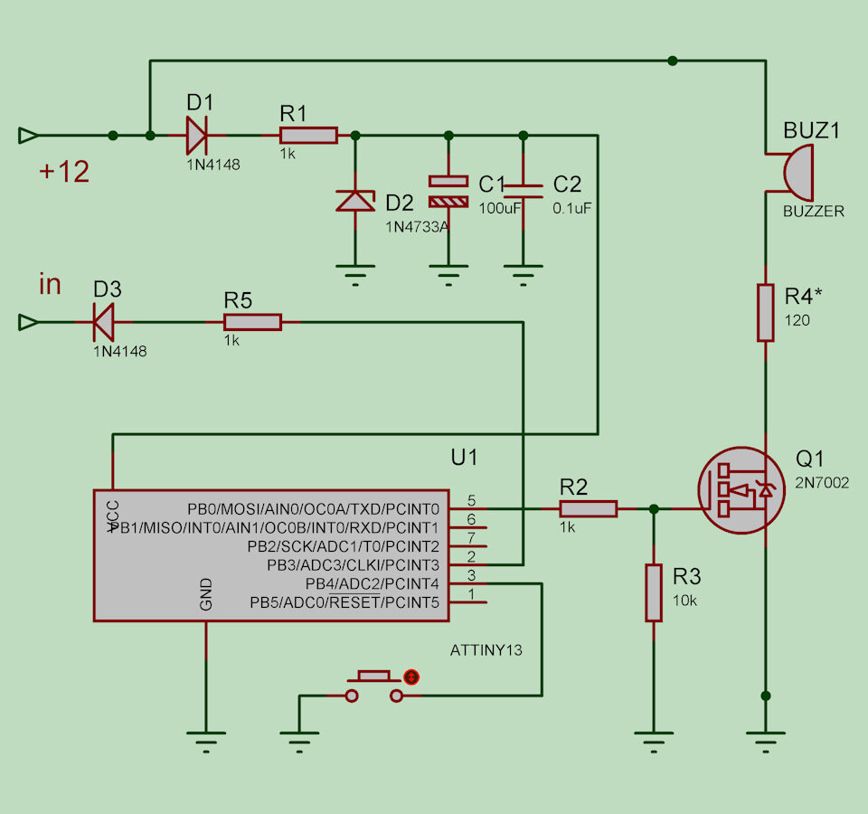
— интервал писков можно подстроить, 1-20 минут Схема устройства простая, как и большинство с использованием МК Платка Собранное устройство Резистор R4 подбираем под используемый зуммер, конденсатор С1 можно взять и по-меньше. Я поставил 100мкф — какой попался под руку. Кнопка, ее на самом деле — нет, оставил просто пару контактов. Замыкаем их — зуммер начинает пищать — отсчитываем несколько (1 пис

Всем привет!
Этот мега-девайс был собран в срочном порядке по "заказу" жены, для её Матиза. В "срочном порядке" — это она уже пол-года как просила ))) И тут вчера опять вспомнила: -Всякие непонятные штуки постоянно собираешь, а я еще зимой просила!
В общем, все бросил, взял и собрал ;)

При всей простоте устройства, есть конечно свои "моменты": оно не должно пищать "как попало", а по определенному алгоритму:
— первый раз пищим через ~30 секунд после загорания лампы или включения зажигания с горящей лампочкой.
— потом "пиликаем" гораздо реже, минут через 10, чтобы напоминал, но не действовал на нервы )
— интервал писков можно подстроить, 1-20 минут

Схема устройства простая, как и большинство с использованием МК

-2

Платка

-3

Собранное устройство

-4

Резистор R4 подбираем под используемый зуммер, конденсатор С1 можно взять и по-меньше. Я поставил 100мкф — какой попался под руку. Кнопка, ее на самом деле — нет, оставил просто пару контактов. Замыкаем их — зуммер начинает пищать — отсчитываем несколько (1 писк = 1 минута) — бросаем, интервал "повторных писков" сохранен. По-умолчанию — 10 минут.
Вот и вся "кибернетика" ))) Возможно кому-то пригодится еще.

Всем ровных дорог!

P/S. А автозапчасти к своему автомобилю я заказываю вот на этом сайте! ТЫЦ!
p.s.s Забыл подтянуть reset к +5в. через резистор 10к. !