Найти в Дзене
Сергей Гайдук

Очень простой прибор контроля качества трёхфазного напряжения питающей сети.

Дорогие друзья электрики - любители электроники, а также электронщики – любители заняться питанием как самодельных станков, так и промышленных. Данное устройство позволяет защитить трёхфазного потребителя ( в такой защите в первую очередь нуждаются трёхфазные электродвигатели ) от следующих отклонений питающего напряжения:
- отклонение питающего напряжения от номинального в любую сторону,

Дорогие друзья электрики - любители электроники, а также электронщики – любители заняться питанием как самодельных станков, так и промышленных. Данное устройство позволяет защитить трёхфазного потребителя ( в такой защите в первую очередь нуждаются трёхфазные электродвигатели ) от следующих отклонений питающего напряжения:

- отклонение питающего напряжения от номинального в любую сторону, задается потенциометром «%U» на передней панели;

- пропадание любой из фаз;

- «слипание» фаз;

- порядок чередования фаз ( если во время перерыва в работе было переподключение на линии питания ) и был нарушен порядок чередования фаз;

- при отклонении напряжения от номинального, прибор ожидает определённое время и если отклонение не вернулось в нормальные пределы прибор отключает контакты реле, разрешающие включение потребителей ( электродвигателей);

- при пропадании одной из фаз или при «слипании» отключение происходит практически мгновенно;

-нарушение чередования фаз практически во время работы не наблюдается, но в любом случае прибор мгновенно отключит потребителей, а если чередование было нарушено при выключенном оборудовании, прибор просто не даст команду на включение.

Хочу сразу написать: на обрыв нулевого провода прибор не реагирует, для этого есть множество способов контроля и самое главное на стороне потребителя трёхфазного напряжения наличие заземления ОБЯЗАТЕЛЬНО!!!

Главным условием при разработке данного прибора была простота, надежность, работа от трёх фазной сети без нулевого провода. Световая сигнализация самая простая зеленый светодиод «ГОТОВ», красный «АВАРИЯ». При отказе самого блока команда на включения не подается, при включении питания прибор тестирует напряжения и через 2 или 3 секунды выдает сигнал «ГОТОВ» и включает контакты, разрешающие работу потребителей или включает «АВАРИЯ» и запрещает работу.

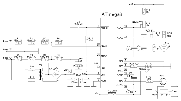
Принципиальная схема прибора.
Принципиальная схема прибора.

Питается прибор линейным напряжением 380 Вольт, но трансформатор применяется стандартный - ~220В/~7В дальше схема стандартная, выпрямительный мост, стабилизатор напряжения на МС 7805 плюс электролитические конденсаторы, питается трансформатор через резисторы R10 и R11 величина которых зависит от мощности трансформатора и обеспечивает напряжение ~220 Вольт на первичной обмотке.

Нестабилизированным напряжением питается реле управления, при желании реле можно заменить на оптрон, но гальваническая развязка ОБЯЗАТЕЛЬНА!!!

И еще одно дополнение к стандартной схеме питание – с одного плеча выпрямительного моста снимается сигнал для синхронизации контроллера при измерении амплитуды двух линейных напряжений с учётом фазового сдвига.

Теперь о контроле напряжения.

Линейное напряжение между фазами «А» и «В» поступает на делитель напряжения, выполненный на резисторах R1,R2,R3 и R4. Аналогично линейное напряжение между фазами «С» и «В» поступает на делитель, выполненный на резисторах R5,R6,R7 и R8. Оба делителя подключены к подстроечному резистору R9 для регулировки начального напряжения.

С резисторов R4 и R8 поделенное напряжение поступает для измерения и дальнейшей обработки в микроконтроллере.

Резисторы в делителе имеют точность 1% и количество 3 штуки высокоомных выбрано только по соображениям надежности и предотвращения поверхности платы и самих резисторов измеряемым напряжением.

Надо только обеспечить порядок подключения фаз к делителям и к трансформатору, иначе придется искать ошибку и почему горит красный светодиод.

Цепь C3,R13 обеспечивает сброс программы на стартовый адрес и в дальнейшей работе не участвует до следующей подачи напряжения после отключения.

Конденсаторы С6, С7 и дроссель обеспечивают питание аналоговой части микро контроллера.

С резистора R15 напряжение подается с контроллер и после обработки задает время ожидания при выходе напряжения за пределы допусков, заданных с помощью напряжения снимаемого с R16.

При проверке на надежность – схема испытывалась в закрытом корпусе несколько недель, а потом сделал изуверское испытание силового трансформатора на прочность, закоротил резисторы R10 и R11 решил посмотреть, сколько минут продержится блок при таком включении. Оказалось, что не очень долго всего 7 ( семь ) суток!!! И почти все 7 суток блок выполнял свои функции. Но после замены того, что осталось от трансформатора на новый, блок продолжил работу, но уже с резисторами R10 и R11.

По цене всех комплектующих у блока нет конкурентов. Самый рекламируемый стоит 2970 рублей, а может то же самое плюс обрыв нулевого провода…

Спасибо за то, что дочитали внимательно! Надеюсь, что сегодня кавычки я поставил везде правильно и ничего не забыл.

Желаю всем творческих успехов!!! Прекрасного здоровья Вам и Вашим близким!!!