Добавить в корзинуПозвонить
Найти в Дзене
Владимир Чебанов

Очень дешевый и качественный винил-корректор

Сегодня хочу рассказать о крайне бюджетном, но весьма качественном винил-корректоре.
Когда то давно, еще наслаждаясь звуком проигрывателя sherwood pm-9805 я захотел собрать какой нибудь винил-корректор. Да, к тому моменту эту вертушку я слушал уже на ламповом корректоре на лампах 6Н9С+6Н8С но все же хотелось экспериментов ))) И вот я на конец добрался до сборки одного из самого распространённого

Сегодня хочу рассказать о крайне бюджетном, но весьма качественном винил-корректоре.

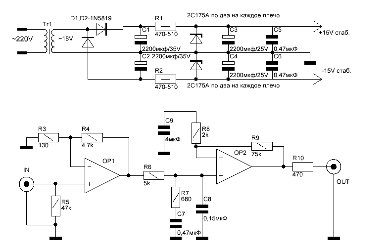
Когда то давно, еще наслаждаясь звуком проигрывателя sherwood pm-9805 я захотел собрать какой нибудь винил-корректор. Да, к тому моменту эту вертушку я слушал уже на ламповом корректоре на лампах 6Н9С+6Н8С но все же хотелось экспериментов ))) И вот я на конец добрался до сборки одного из самого распространённого и качественного бюджетного винил-корректора по схеме Бокарева на ОУ NE5532.

Печатная плата была взята на каком то форуме и слегка доработана, плата питания составлена самостоятельно. Делать платы решил не традиционным методом ЛУТ, а используя китайской фрезерный станочек CNC3018, когда приобретенный для этих целей

-2

-3

Получилось явно не на "5", но как первый опыт вполне пойдет!

После этого была куплена необходимая рассыпуха. Один вечер, немного олова и канифоли и корректор был готов к запуску.

-4
-5
-6

Установил ОУ, подключил к моему нынешнему Электроника ЭП-017С и в целом оказался весьма доволен! Достаточно честный корректор. хорошие верха, четкий бас, внятная середина. Перед этим слушал встроенный корректор в ресивер Yamaha, не помню точно модель, но не бюджетный, и скажу что корректор на NE5532 мало чем уступает ямахе, чему был удивлен! В тракте ЭП-017С с головой AT-95 до корректора и ламповым усилителем на ГУ-50 + самодельные 3х полосные колонки на последовательных фильтрах звук получился весьма хороший!

Лучше или хуже моего лампового корректора? Невозможно этого сказать! Эти два устройства невозможно сравнивать! они просто звучат по разному!

-7

-8

В итоге корректору был приобретен новый трансформатор типа тор, и коробок в Чип и Дип. Корректор получил вид законченного устройства и прибавил арсенал устройств для прослушивания винила в зависимости от настроения )))

Все устройство от начала до конечной коробки обошлось в районе 2т.р. Что считаю очень приемлемой ценой для своего класса и качества. Однозначно этот корректор будет петь лучше всех встроенных корректоров в вертушках советского производства! Сравнивал его со встроенным корректором в усилитель Одиссей-001, NE5532 однозначно выиграл!

Корректору на NE5532 однозначно быть! Спасибо автору за оригинальную схему!