Добавить в корзинуПозвонить
Найти в Дзене
Электроника, AVR, STM, PIC

Зарядка аккумулятора постоянным током

С помощью этого зарядного устройства можно заряжать аккумуляторы напряжением 6 и 12 вольт, зарядка происходит постоянным током.

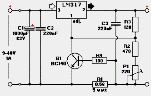
Устройство подключено между силовым трансформатором с выпрямителем и батареей, которые на схеме не показаны. Схема основана на специализированной микросхеме LM317, на которой выполнен стабилизатор напряжения.

При номинальных значениях, показанных на диаграмме, выходное напряжение рассчитывается для 6-вольтовых батарей. чтобы зарядить 12-вольтовые аккумуляторы, вам придется поменять r2 и p1 на общее сопротивление 1,3 км, то есть r2 можно заменить на 1,1 ком. Выходной ток ограничен R1 и транзистором Q1, где R1 действует как датчик тока.

При достижении заданного уровня тока напряжение на R1 увеличивается, транзистор размыкается и шунтирует регулировочный вход LM317 на отрицательную шину питания, тем самым снижая выходное напряжение. Предельный ток можно рассчитать по простой формуле 0,6/R1 и для номинальных значений, указанных на схеме, составляет примерно 1 ампер.

Следует отметить, что максимальный ток, который LM317 может пропустить через себя, составляет 1,5 Ампера, поэтому вы не должны пересекать эту линию. LM317 будет нагреваться во время зарядки, поэтому его необходимо установить на радиатор. Нагрев будет тем больше, чем больше разница между его входным и выходным напряжением, это особенность линейных стабилизаторов.

С помощью этого устройства можно заряжать практически любые малогабаритные свинцово-кислотные, гелевые и щелочные аккумуляторы, нужно только правильно установить выходное напряжение с помощью контроллера Р1. Если требуется какое-либо другое конкретное выходное напряжение, его можно рассчитать по формуле 1.2 x (P1+R2+R3)/R3. Устройство может использоваться не только для зарядки аккумуляторов, но и в качестве регулируемого источника питания с ограничением тока.