Добавить в корзинуПозвонить
Найти в Дзене
Меандр Радиолюбитель

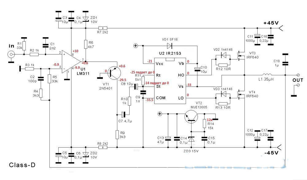
УМЗЧ D-класса на IR2153

Всем доброго, - паял я это недоразумение более двух лет назад. Начитавшись всякой чуши на форуме мусолящем этот "регулируемый блок питания" решил, что одним выстрелом убью двух... нет, трех, четырёх или даже пяти зайцев!!!!
Чуть позже пришлось свои "хотелки" прибрать в шкаф, в самый темный угол......
Схема заработала сразу, ни чего настраивать не потребовалось и на первый взгляд, - даже не плохо

Всем доброго, - паял я это недоразумение более двух лет назад. Начитавшись всякой чуши на форуме мусолящем этот "регулируемый блок питания" решил, что одним выстрелом убью двух... нет, трех, четырёх или даже пяти зайцев!!!!
Чуть позже пришлось свои "хотелки" прибрать в шкаф, в самый темный угол......

Схема заработала сразу, ни чего настраивать не потребовалось и на первый взгляд, - даже не плохо так зазвучала, - однако - послушав его пару дней, стал замечать, что, как-то не "заходит".
Вот уж не знаю, с чем это связано, АЧХ его была не сказать, что слишком узка, до 16кГц он не "заваливал", по низам тоже все красиво, 1Гц раскачивал диффузор как маятник огромных настенных часов, и тем не менее, - что-то было не то.
Ну раз уж платы готовы и все работает надо оформить в корпус, может позже найдется для него задача.
Корпус весь алюминиевый из листа 2мм.

-2
-3

Платы прикручены к боковинам выполняющим роль радиаторов, - индикаторы от уже и не помню чего именно. Запитаны индикаторы по простейшей схеме, без каких либо "Логарифмических" выкрутасов.

-4

Усилитель на самом деле весьма мощный, при питании 40В в плечо, он развивал на 4Ом порядка 220Вт синуса на 1кГц.
До сборки "
Хитачиуса" этот аппарат трудился в НЧ "подтяжке" для полочных АС рядом с Пионером, - сигнал подавал через LC фильтр прямо с выхода Пионера, качал им сабвуфер на авто-динамике "Кенвуд" 300Вт (120).
После сборки "
Хитачиуса" и ремонта второго НЧ динамика, это чудо осталось без дела и потихоньку "расползлось" по запчастям в другие схемы. Хитачиус - же теперь поет в две двухблочные АС, - на низах трудится "Авто-Кенвуд" справа и 4А32(СЧ+ВЧ), а слева ремонтный динамик снизу и такой-же "ширик" как и справа. АЧХ АС при сравнении приборами отличаются из -за разных динамиков в НЧ звене, однако на слух, ни чего не "выпирает" и не "перекашивает".
Возможно есть D-классы от которых не возникает чувства, что "что-то не то", - мне пока такие не попадались.

-5

За видео сильно не пинайте, снимал каким-то "китайцем".

Звук "пердит" не в колонке, а в микрофонном усилителе телефона.

Люди советуют использовать другую IRку для таких целей, вроде бы какой-то "ПАЛНИК" звучит нормально, не знаю - не проверял, может кто из подписчиков его повторял, - буду признателен за подробности и впечатления, а если кто-то еще и собственные цифры приведет так вообще будет круто.

Печатки этого усилка не прикрепляю по причине того, что не могу рекомендовать его для повторения, да и найти самостоятельно их не сложно.

Всем спасибо за внимание и до новых встреч.


P.S. Специально для некоего НИКОЛАЯ - нет уважаемый, я ни у кого не списываю - повторю специально для Вас, - я пишу только о том, что собирал, или изобретал сам, собственными руками и мозгами. Легко проверить загуглив по картинкам - "Одноклассники" это единственное место где могут засветиться эти фотки, я некоторые самоделки публиковал там, - в группе "Радиолюбители"!