Добавить в корзинуПозвонить
Найти в Дзене
Электроника, AVR, STM, PIC

Обзор блока питания 24V 5A из Китая

Судя по наклейке на блоке питания, мощность составляет 120 Вт, что было подтверждено в результате испытаний. Устройство имеет длину 143 мм, ширину 58 мм и высоту 41 мм.
На торце блока питания имеются винтовые клеммы для подключения сети и два 24-вольтовых выхода, а также настроечный резистор для регулировки выходного напряжения.
Вы можете регулировать выходное напряжение от 20 до 30 вольт. Как

Судя по наклейке на блоке питания, мощность составляет 120 Вт, что было подтверждено в результате испытаний. Устройство имеет длину 143 мм, ширину 58 мм и высоту 41 мм.

На торце блока питания имеются винтовые клеммы для подключения сети и два 24-вольтовых выхода, а также настроечный резистор для регулировки выходного напряжения.

Вы можете регулировать выходное напряжение от 20 до 30 вольт. Как указано в описании блока питания, он имеет защиту от перегрузки и короткого замыкания на выходе. Выходное напряжение стабильно.

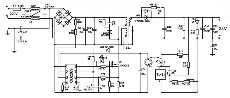
Принципиальная схема блока питания:

-2

Некоторые китайские друзья умудряются поставить волшебную перемычку во входной фильтр питания вместо катушки, и та же проблема с выходным фильтром. Без них пульсация выходного напряжения выше.

Микросхема ob2269cp от известной компании LITEON работает как ШИМ-контроллер.

Высоковольтный транзистор 20N60C3 в корпусе то-247, выходной диод в сборе BYQ28E-200, это два сверхбыстрых диода на 10 ампер и 200 Вольт.

Транзистор и выходной диод прижимаются к алюминиевому корпусу небольшой металлической пластинкой через теплопроводящую резину и смазываются термопастой.

Все тщательно припаяно, в нужных местах платы сделаны пазы, электролитические конденсаторы с низким ЭПР. Чудо).

Удивительно, но 5 ампер держится, просадка напряжения от установленных 24 вольт составила всего 0,5 вольта, само устройство теплое при испытании на этом токе, но приемлемое.

Если вы купили такой блок питания, но там нет дросселей и вместо них есть перемычки, и вам не нужна рябь в выходном напряжении, вы можете просто припаять перемычку и вставить вместо нее подходящий по размеру и току свой собственный.