Найти в Дзене
HamRadio

Стерео усилитель для наушников

Всех приветствую. Представленный модуль усилителя для наушников, который позволяет двум оппонентам слушать звук из одного источника через наушники.
Что представляет эта схема
• один вход аудио сигнала (JACK 3,5 мм)
• два выхода аудио сигнала (2xJACK 3,5 мм)

Всех приветствую. Представленный модуль усилителя для наушников, который позволяет двум оппонентам слушать звук из одного источника через наушники.

Что представляет эта схема
• один вход аудио сигнала (JACK 3,5 мм)
• два выхода аудио сигнала (2xJACK 3,5 мм)
• независимая регулировка громкости для каждого из каналов
• выходная мощность на один канал 35 мВт (при напряжении 3В наушники 32 Om)
• напряжение питания: 1,6 ... 6В
• размеры платы: 35х80 мм

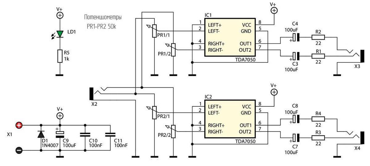
Принципиальная схема усилителя представлена на рисунке.

Схема усилителя для наушников
Схема усилителя для наушников

В приведенной схеме используются два двойных усилителя типа TDA7050, разработанные Philips для использования в устройствах с батарейным питанием, предназначенных для прослушивания музыки через наушники.

Микросхемы TDA7050 характеризуются очень низким энергопотреблением и могут корректно работать в диапазоне напряжений питания от 1,6 до 6В постоянного тока (обычно используют при питании 3,2В). Мощность, отдаваемая в нагрузку, составляет 35 мВт (при напряжении 3В и в наушниках с сопротивлением 32 Ом).

Уровень звука можно регулировать независимо для каждого абонента с помощью регулировочных потенциометров PR1 и PR2. Схема может питаться от постоянного напряжения со значением из указанного выше диапазона, но рекомендуется использовать две батареи AA.

На рисунке показан как один из вариантов расположение компонентов на печатной плате.

Вариант печатной платы
Вариант печатной платы

Что еще добавить к этой схеме, собранная без ошибок в монтаже не требует регулировки и работает сразу после подачи питания. Схема приведена для общего обозрения, а не призыв к немедленной сборке.

-3