Добавить в корзинуПозвонить
Найти в Дзене
Мысли вслух✨

Правила при анализе стихотворения. Что нужно для того, чтобы выполнить анализ?

Здравствуйте, дорогие читатели! Я-учитель русского языка и литературы. И сегодня я познакомлю Вас с некоторыми правилами анализа стихотворения. В качестве примера для анализа взяла произведение М.Ю.Лермонтова «Листок».
Конечно, каждый учитель даёт свой план анализа стихотворения, но требования остаются едиными.
С чего лучше начать? Как анализировать? Каждый школьник сталкивается с такими

Здравствуйте, дорогие читатели! Я-учитель русского языка и литературы. И сегодня я познакомлю Вас с некоторыми правилами анализа стихотворения. В качестве примера для анализа взяла произведение М.Ю.Лермонтова «Листок».

Конечно, каждый учитель даёт свой план анализа стихотворения, но требования остаются едиными.

С чего лучше начать? Как анализировать? Каждый школьник сталкивается с такими проблемными вопросами.

Что важно помнить при анализе:

  • Конечно, при анализе очень поможет знание биографии поэта: какие мотивы подтолкнули на написание стихотворения, в какой период было написано, где? Наизусть всю биографию, конечно, даже не каждый учитель знает. Перед анализом лучше всего обратиться к биографии, постараться немного изучить.

!Например, стихотворение «Листок» М.Ю.Лермонтов написал летом в 1841 году. Поэт возвращался на Кавказ после отпуска, именно в этот период он задумывается о смысле жизни. Также поэт часто смотрел французскую литературу, это стало почвой для написания стихотворения.

  • Внимательно изучаем текст. Зачастую нужно проводить параллель между героями стихотворений и реальной жизнью. Так как в большинстве случаев скрывается какой-то подтекст. Всегда есть идея стихотворения, то, что автор хотел донести до читателя. Например, стихотворение М.Ю.Лермонтова «Листок». В центре-одинокий листок, который оторвался от ветки. Листок докатился до Чёрного моря, он ищет приют. Встречает чинар(дерево). Но дерево отвергает листок, как как он не похож на остальных, отказывает, говорит: «...иди себе дальше...»

! Переводим стихотворение на реальный мир. Листок-это человек, которому одиноко. Его не понимают, он пытается найти счастье и покой, но люди( под «чинарой» имеется в виду человек) не способны прибегнуть к помощи, они равнодушны.

  • Идея всегда исходит из темы и сюжета.

Тема стихотворения М.Лермонтова «Листок»-одиночество. Следовательно, идея стихотворения состоит в том, что поэт хотел показать, как бывает одиноко людям, которые ниже по статусу, которые не похожи на других, зачастую их не понимает и отвергает общество.

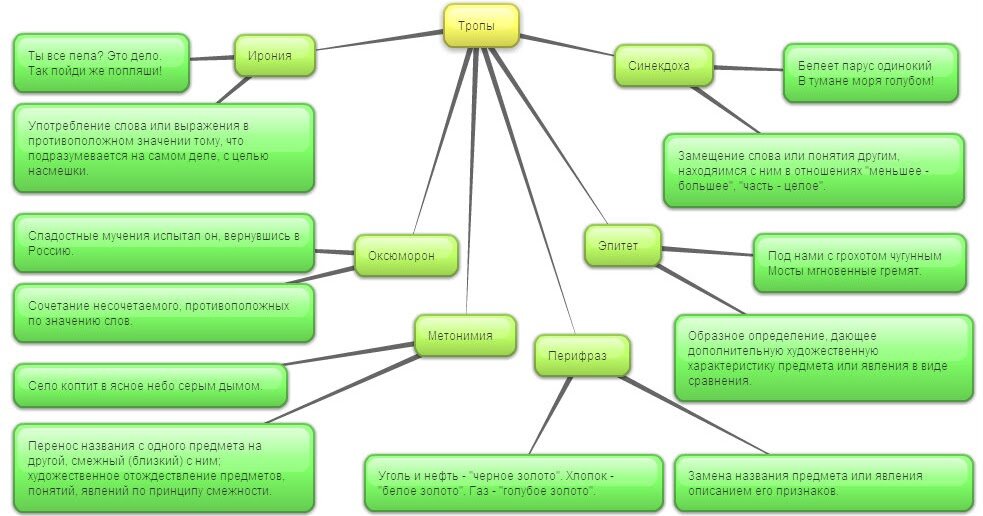
  • Самое трудное, по мнению учащихся, это поиск тропов( изобразительно-выразительных средств). Обязательно нужно внимательно изучить текст, каждое слово.

Самое лёгкое -это найти сравнение, часто оно сопровождается такими союзами: как, будто, точно, словно.

С поиском эпитетов тоже затруднений не возникает. Так как эпитет выражен именем прилагательным.

Метафору найти бывает сложно, так это скрытое сравнение.

Правил при поиске тропов нет. Нужно обязательно изучить теорию и потренироваться с помощью онлайн-теста, заданий.

Ниже прилагаю табличку с различными видами тропов.

V.M.
V.M.
-2