Добавить в корзинуПозвонить
Найти в Дзене
Меандр Радиолюбитель

Простой регулируемый двухканальный блок питания.

Всем доброго, - для проверки самоделок на ОУ и компараторах решил собрать простенький БП с возможностью независимой регулировки напряжения в плечах.
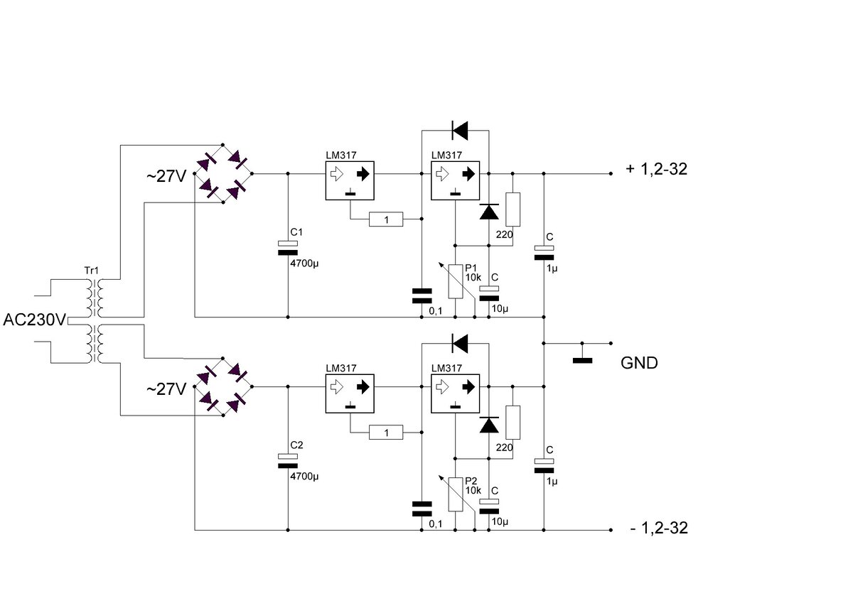
Данное устройство регулирует и стабильно поддерживает выбранное напряжение в диапазоне 1,2В - 32В, при токе 0,5А.
Регулируемый двухканальный БП
Использовать устройство можно как двухполярный источник, так и в качестве двухканального, - зависит от

Всем доброго, - для проверки самоделок на ОУ и компараторах решил собрать простенький БП с возможностью независимой регулировки напряжения в плечах.
Данное устройство регулирует и стабильно поддерживает выбранное напряжение в диапазоне 1,2В - 32В, при токе 0,5А.

Регулируемый двухканальный БП
Регулируемый двухканальный БП

Использовать устройство можно как двухполярный источник, так и в качестве двухканального, - зависит от того как подключается нагрузка.
Ниже приведена схема двуполярного варианта.

-2

Для независимого использования плеч стабилизатора нужно общий провод верхнего по схеме стабилизатора отсоединить от плюса нижнего.

Чтобы не заморачиваться с защитой и в процессе эксплуатации не попалить LMки стабилизатора напряжения, - решил ограничить ток в районе 500мА применив ту же микросхему.
Такого тока вполне достаточно для проверки любой мыслимой и не совсем схемы на ОУ или интегральных компараторах, так же это устройство будет полезно при первом включении самодельного или ремонтируемого УМЗЧ с двуполярным питанием, - работоспособность определить и настроить токи покоя, ноль на выходе и прочее - половины ампера достаточно с избытком для большинства УМЗЧ работающих в АБ- классе, а вот если в схеме ошибка то данный "питальник" не взорвет транзисторы, что при настройке усилителей очень часто случается.

Собрано устройство навесным монтажом в корпусе от горелой ЭПРА натриевой лампы. Корпус состоит из двух таких коробочек стянутых меж собой через термопасту, передней и задней стенками.

Все микросхемы прикручены к корпусу через термопрокладки и распаяны согласно схемы.

-4
-5

На переднюю стенку выведены потенциометры регуляторов напряжения, (включенные "реостатами") клеммник для подключения нагрузки и два "китайских" ампер-вольт метра.
В зависимости от нужд - наличием/отсутствием перемычки можно получить либо двуполярное питание с любым соотношением напряжений, либо два отдельных напряжения, так же с любыми, требуемыми величинами в диапазоне 1,2В - 32В.

Выключателю питания на "морде" места не нашлось и соответственно он будет на задней стенке.
Можно ещё "подпереть" LMки мощными транзисторами и получить практически любые значения тока на выходе, - навскидку такой корпус/радиатор смело переварит 300-500Вт тепла. Места под вентилятор внутри достаточно. Так бы сразу и делал, но в "закромах" не нашлось подходящих, мощных, биполярных транзисторов.

Тест
Тест

Поскольку данный БП линейный и не создает шумов, то им самое то - питать самодельные КВ приемники, которые в дальнейшем будут появляться на канале.
БП на своём "законном" месте, - рядом импульсный лабораторный однополярный БП с регулировкой по току и напряжению, который не всегда удовлетворял требованиям, вот ему в помощь и собрано описанное устройство.

-7

Месяц спустя этот БП был доработан тумблером, блокирующим стабилизаторы, когда все отлажено - тумблером подключаем клеммы к выпрямителям напрямую, что позволяет питать мощные нагрузки всей мощностью, без стабилизации.

-8

Спасибо за внимание и до новых встреч!
Всем счастья и добра!