Найти в Дзене
No name

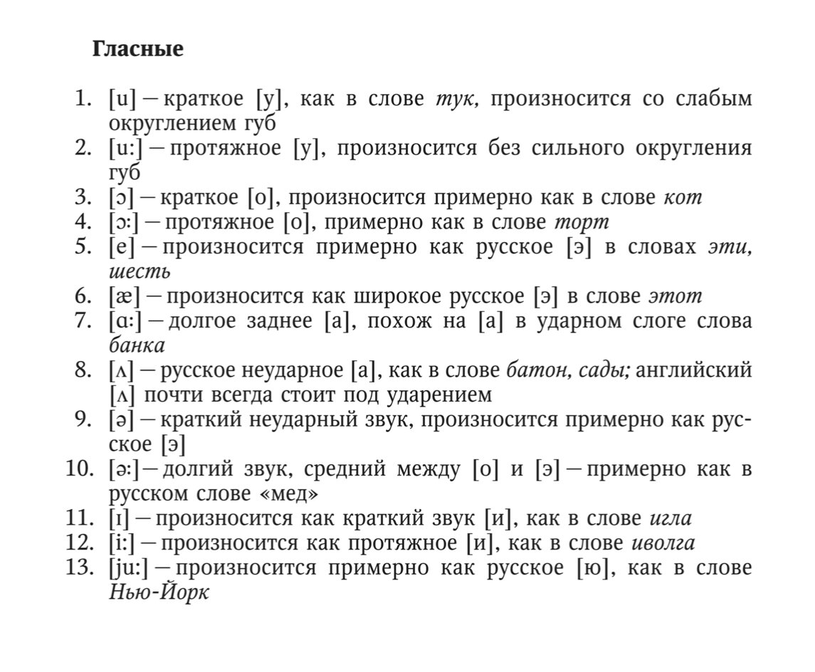
Транскрипция. Английский алфавит.

В русском языке почти все слова произносятся так же как и пишутся, а в английском все наоборот - произношения большинства слов не совпадает с их написанием.
Многие начинающие изучать английский язык, после поверхностного знакомства с транскрипцией решают оградить себя от ее изучения ю, думая что выучить английский язык можно и без неё, да и они правы, ведь тысячи людей в англоговорящих странах

В русском языке почти все слова произносятся так же как и пишутся, а в английском все наоборот - произношения большинства слов не совпадает с их написанием.

Многие начинающие изучать английский язык, после поверхностного знакомства с транскрипцией решают оградить себя от ее изучения ю, думая что выучить английский язык можно и без неё, да и они правы, ведь тысячи людей в англоговорящих странах как-то изучают английский язык даже не знаю об ее существовании. Зачем тогда она нужна?

Транскрипция нужна тем, кому русский является родным, она помогает сгладить несоответствие между произношением и написанием в английском языке.

1) две точки обозначают долготу звука;

2) ударение в транскрипции английского языка ставится перед тем слогом, на которое оно падает;

3) в односложных словах ударение не ставится.

-2

Так же после изучения темы советую сделать упражнение для закрепления темы.

Почитайте транскрипцию
Почитайте транскрипцию

Английский алфавит.

В английском языке 26 букв

-4

Упражнение 1.

Выучите алфавит и прочитайте следующие буквы.
Выучите алфавит и прочитайте следующие буквы.

Упражнение 2.

Каким буквам соответствует следующие транскрипции?
Каким буквам соответствует следующие транскрипции?