Добавить в корзинуПозвонить
Найти в Дзене

ЕГЭ ПО МАТЕМАТИКЕ ПРОФИЛЬНОГО УРОВНЯ, ЗАДАНИЕ №13, РЕШЕНИЕ ИРРАЦИОНАЛЬНОГО УРАВНЕНИЯ.

Приветствую Вас, уважаемые читатели!
Сегодня мы разберём иррациональное уравнение.
#егэ по математике #математика профиль #уравнение #экзамен
Источник:Образовательный портал для подготовки к экзаменам "РЕШУ ЕГЭ".
Оглавление

Приветствую Вас, уважаемые читатели!

Сегодня мы разберём иррациональное уравнение.

#егэ по математике #математика профиль #уравнение #экзамен

Источник:Образовательный портал для подготовки к экзаменам "РЕШУ ЕГЭ".
Источник:Образовательный портал для подготовки к экзаменам "РЕШУ ЕГЭ".

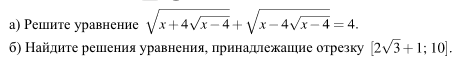
Решим пункт а):

Найдем область допустимых значений для данного уравнения.

-3

Решим каждое неравенство системы:

-4

В результате получим систему:

-5

Теперь решим уравнение, возведем правую и левую части в квадрат

-6

Приведем подобные слагаемые

-7

И выполним преобразование, полученного уравнения:

-8

Извлечем корень

-9

Учитывая условие (*), получим систему

-10

В результате получим

-11

Решим пункт б):

Отберем корни, принадлежащие отрезку, указанному в условии .

Проведем необходимые оценки.

-12

Значит

-13

В результате получим

-14

ЕГЭ, ОГЭ по математике. Спасибо, что дочитали до конца, если статья Вам понравилась - поставьте лайк. Подписывайтесь на канал, комментируйте, критикуйте, предлагайте темы для разбора. Мне очень важно Ваше мнение. Читайте и другие мои статьи , смотрите мои видео.