Найти в Дзене
Radio-любитель

Схема усилителя для активных колонок

Вид усилителя
Всем здравствуйте. В статье представлена схема усилителя для активных колонок, как обычно, в выходном каскаде усилителя, используется симметричный источник питания. Что сразу бросается в глаза в схеме, представленной на рисунке, так это использование силовых полевых МОП-транзисторов в качестве выходных. Это не те типы, которые используются, например, в импульсных источниках питания,
Вид усилителя
Вид усилителя

Всем здравствуйте. В статье представлена схема усилителя для активных колонок, как обычно, в выходном каскаде усилителя, используется симметричный источник питания. Что сразу бросается в глаза в схеме, представленной на рисунке, так это использование силовых полевых МОП-транзисторов в качестве выходных. Это не те типы, которые используются, например, в импульсных источниках питания, а полевые транзисторы Hitachi с более высоким сопротивлением канала.

Краткие технические характеристики:
Максимальное входное напряжение: 0,62В для 23 Вт при сопротивлении нагрузке 8 Ом
Выходная мощность (при ± 25 В): 34 Вт нагрузка 4 Ом, от 23 Вт нагрузка 8 Ом
Напряжение питания: ± 25 В для 4 Ом; ± 42 В для 8 Ом
Полоса пропускания (1 Вт нагрузка 8 Ом): от 16,4 Гц до 230 кГц (-3 дБ)
Отношение сигнал / шум при 1 Вт на нагрузке 8 Ом:> 103 дБ (A)
THD:<0,1% 34 Вт / 4 Ом.; 23 Вт / 8 Ом
THD + N: 0,0023% 1 кГц; 1 Вт / 8 Ом

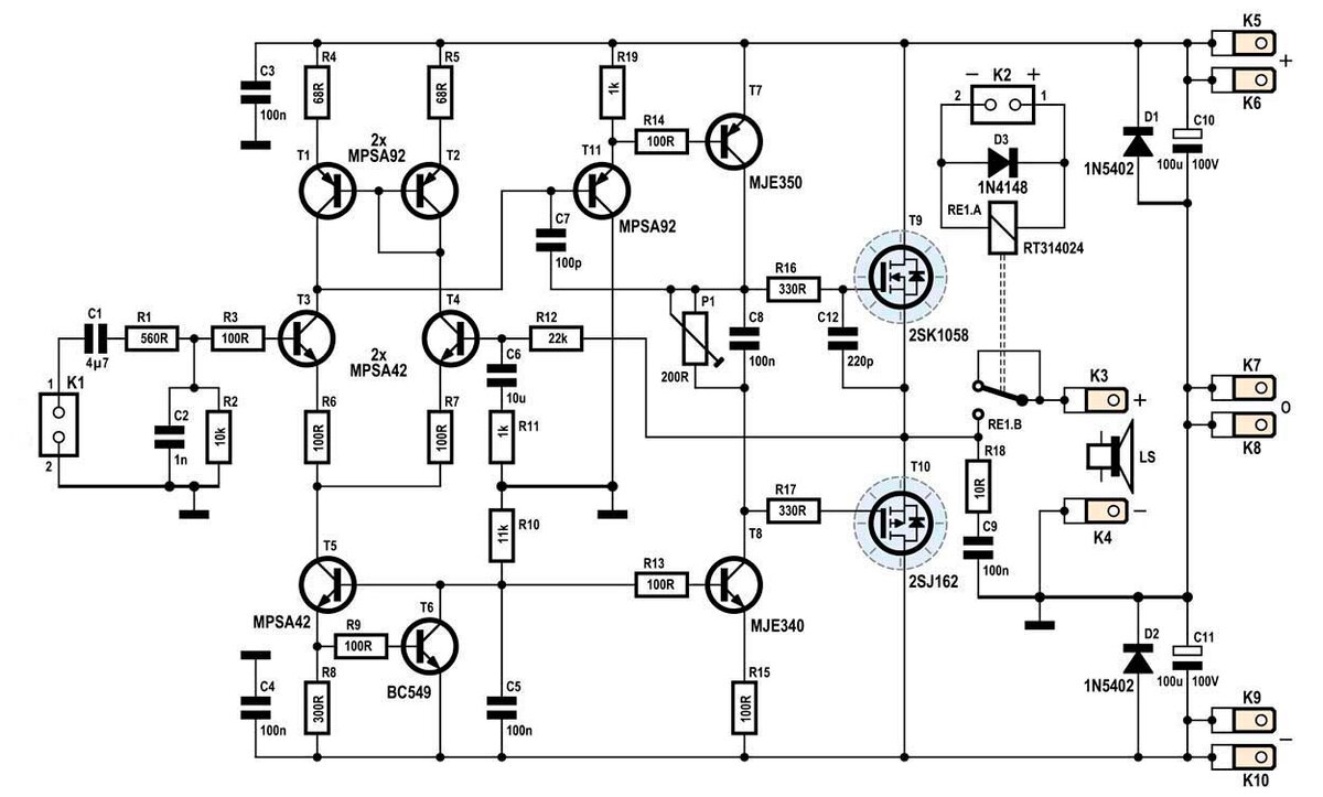
Принципиальная схема усилителя
Принципиальная схема усилителя

Преимущество в том, что мы получаем намного лучший звук. Кроме того, транзисторы Hitachi имеют очень малую емкость затвора / истока. Входная емкость транзистора N-типа (T9) составляет всего 600 пФ, а T10 - 900 пФ. Эта разница компенсируется конденсатором C12. Небольшие емкости позволяют легко управлять на звуковых частотах, что приводит к небольшим токам драйвера. Кроме того, управляющие транзисторы T7 и T8, не сильно нагреваются даже в не охлаждаемом состоянии.

Для настройки тока покоя достаточно P1, простой регулировочный потенциометр без дополнительных мер по стабилизации напряжения. Температурная характеристика T9 и T10 прямо противоположна, относительно биполярных транзисторов, поэтому ток покоя при нагреве не увеличивается, а ограничивается.. Вместо резистора, источник тока, выполнен на транзисторе T8, подключен к коллектору каскада, состоящего из T11 и T7.

Ток через транзисторы T7 и T8 определяется напряжением на резисторе R15. И это опять же следует из напряжения на коллекторе Т6, которое состоит из U-BE T6 плюс U-BE T5 минус U-BE T8. Таким образом, на R15 присутствует около 0,67В, что дает ток почти 7 мА. Рассеивание мощности на транзисторах T7 и T8 составляет не более 170 мВт при напряжении питания ± 25В, дополнительное охлаждение не требуется. Даже при напряжении питания ± 42В транзисторы драйвера не сильно нагреваются.

О входном каскаде, транзисторы T3 и T4 образуют почти традиционный дифференциальный усилитель. В коллекторных цепях есть токовое зеркало, выполненное на транзисторах Т1 и Т2. Это увеличивает коэффициент усиления, что хорошо, потому что коэффициент усиления по току используемых транзисторов не слишком велик. Оба эмиттера питаются через резисторы R6 и R7 от источника питания, выполненного на транзисторах T5 и T6.

Сила тока определяется резистором R8 и U-BE транзистора T6. Таким образом, через транзисторы T3 и T4 протекает ток примерно 1,1 мА. На не инвертирующем входе, расположен фильтр нижних частот, состоящий из резистора R1 и конденсатора C2, чтобы фильтровать возможные помехи и ограничивать скорость нарастания входного сигнала. Это также ограничивает частотную характеристику усилителя. Частотная характеристика фильтра верхних частот, выполненного на резисторах R2 (+ R1), составляет примерно 3,5 Гц. Это намного ниже нижней частоты среза усилителя, которая определяется фильтром нижних частот R11 / C6 (16 Гц). Для желающих использовать активные акустические системы можно просто купить, которые можно и посмотреть ниже.

Общий коэффициент усиления фиксируется соотношением сопротивлений R12 / R11 и составляет примерно 22x = 27 дБ. Токовое зеркало и источники постоянного тока в значительной степени отделяют предварительный каскад и, следовательно, весь усилитель от напряжения питания. Вот почему мы можем питать некоторые из этих выходных каскадов, несмотря на их кажущуюся простую электрическую конструкцию, от общей источника, который даже не нуждается в стабилизации.

Когда мы включаем усилитель, требуется время, чтобы вся электроника установила стабильное состояние. Например, смещение на входе или какие-либо другие процессы могут вызвать импульс на выходе, который приведет к отчетливо различимому хлопку при подключенных динамиках.

Низкочастотный динамик производит только неприятный звук, но подключенный высокочастотный динамик может даже выйти из строя. Поэтому безопаснее подключать громкоговоритель не напрямую, а через реле с задержкой. Задержка срабатывания реле предотвращает любые щелчки при включении. В идеале громкоговоритель будет отключаться быстрее, если напряжение питания снизится. Вот только для этого реле RE1 находится в схеме. Таким образом, каждый выходной каскад имеет собственное реле. Это контролируется схемой которая представлена на рисунке.

Реле с задержкой подключения акустики
Реле с задержкой подключения акустики

Реле K1 просто подключается к вторичной обмотке сетевого трансформатора. При включении емкость C1 быстро заряжается, а C2 медленно через резистор R2. Это задержит включение реле, подключенного к разъему K2, на несколько секунд. Когда он выключен, напряжение в относительно небольшой емкости конденсатора C1 быстро разряжается на реле, поэтому напряжение на базе транзистора T1 быстро падает, и через диод D3 также быстро разряжается конденсатор C2. Таким образом, схема управления может легко управлять тремя реле одновременно. Вся схема настолько проста, что ее можно легко собрать на куске платы и найти место в корпусе активной колонке.

Для этого модуля усилителя представлен один из возможных вариантов печатной платы, где расположение компонентов показано на рисунке.

Вариант расположения компонентов на плате
Вариант расположения компонентов на плате

Размещение транзисторов Т9 и Т10 немного не типовое. Они располагаются непосредственно на радиаторе это видно на прототипе платы. Поэтому ее можно использовать в качестве шаблона для сверления при разметке отверстий в радиаторе. Печатная плата должна быть установлена на расстоянии не менее 6 мм от радиатора. Это делается с помощью металлических втулок 5 мм. Транзисторы T9 и T10 даже с изоляционной прокладкой имеют толщину не более 5 мм, поэтому любой прямой контакт с печатной платой исключается.

Модуль усилителя рассчитаны на напряжения питания ± 25В. Для этого подойдет сетевой трансформатор с вторичной обмоткой 2x18В / 1,2 А для сопротивления нагрузки 8 Ом. Кроме того, добавлен мостовой выпрямитель, к примеру B40C2200 и два конденсатора на 4700 мкФ / 35 В. Этого более чем достаточно для выходных каскадов. Потребляемая мощность больше с динамиками 4 Ом, тогда трансформатор должен быть рассчитан на 2А.

Перед включением усилителя, потенциометром P1 установить минимальное сопротивление. В качестве меры предосторожности рекомендуется сначала подключить модуль к лабораторному источнику питания или включить по крайней мере лампу на 12В последовательно с питанием. Замкните вход, и установите ток покоя на 90 мА.

Если этот ток выставляется и напряжение постоянного тока на выходе ниже ± 50 мВ при включенном реле, тогда все в порядке, и для тестирования можно подключить громкоговоритель и входной сигнал. Если напряжение постоянного тока на выходе окажется выше, можем поэкспериментировать со значением резистора R2 или подобрать по параметрам транзисторы Т3 Т4. Большее значение уменьшает напряжение, меньшее значение увеличивает напряжение. Допустимы значения от 4,7 кОм до 33 кОм для резистора R2. Ну на этом все об усилителе.

-5