Добавить в корзинуПозвонить
Найти в Дзене
oldfiz.ru

Задача 2.61. Решебник "Сборника задач по медицинской и биологической физике" Ремизова А.Н. 2001 г.

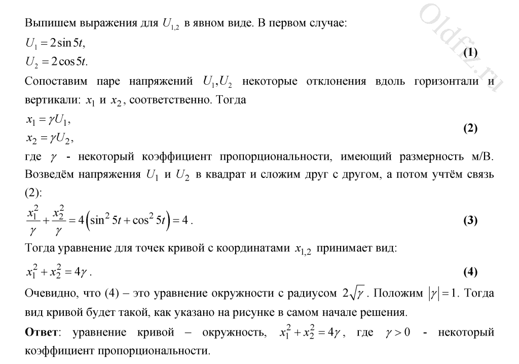
В электронной трубке смещение пучка электронов пропорционально напряжению на отклоняющих пластинах. Найдите уравнение кривой, описываемой электронным лучом на экране трубки, если на горизонтально вертикально отклоняющие пластины поданы соответственно напряжения: U1=2sin5t, U2=2cos5t.
В электронной трубке смещение пучка электронов пропорционально напряжению на отклоняющих пластинах. Найдите уравнение кривой, описываемой электронным лучом на экране трубки, если на горизонтально вертикально отклоняющие пластины поданы соответственно напряжения: U1=2sin5t, U2=2cos5t. // Ремизов А.Н., Максина А.Г. «Сборник задач по медицинской и биологической физике», 2001 г. https://bookmix.ru/bookprice.phtml?id=84492
-2