Найти в Дзене
КНОПКА

Оплеуха микрухам - отличный усилитель.

Сегодня речь пойдет об усилителе уважаемого товарища Стельмаха «Оплеуха Микрухам». Давно собирался и, наконец, решился собрать этот усилитель.
При относительной простоте, подкупают заявленные автором технические характеристики:
Частотный диапазон относительно 10кГц (-0,1дБ) = 25 - 40 000 Гц
Частотный диапазон относительно 10кГц (-1дБ) = 8 - 125 000 Гц

Сегодня речь пойдет об усилителе уважаемого товарища Стельмаха «Оплеуха Микрухам». Давно собирался и, наконец, решился собрать этот усилитель.

При относительной простоте, подкупают заявленные автором технические характеристики:

Частотный диапазон относительно 10кГц (-0,1дБ) = 25 - 40 000 Гц
Частотный диапазон относительно 10кГц (-1дБ) = 8 - 125 000 Гц
Частотный диапазон относительно 10кГц (-3дБ) = 4 - 250 000 Гц
Максимальная выходная мощность (Нагрузка 8Ом, 1кГц) = 97,4 Вт
Максимальная выходная мощность (Нагрузка 8Ом, 20кГц) = 96,7 Вт
THD+N (при Pвых<=60Вт, 20кГц) <= 0,0009%
THD+N (при максимальной выходной мощности, 1кГц) = 0,003%
THD+N (при максимальной выходной мощности, 20кГц) = 0,008%
Максимальная скорость нарастания выходного напряжения (для диф.каскада) = 225 В/мкс
Максимальная скорость нарастания выходного напряжения (для КУНа) = 187 В/мкс
Диапазон питающих напряжений = +/- 20В ... +/- 60В
Номинальное напряжение питания (100Вт, 4 Ом) = +/- 36В
Номинальное напряжение питания (100Вт, 8 Ом) = +/- 48В

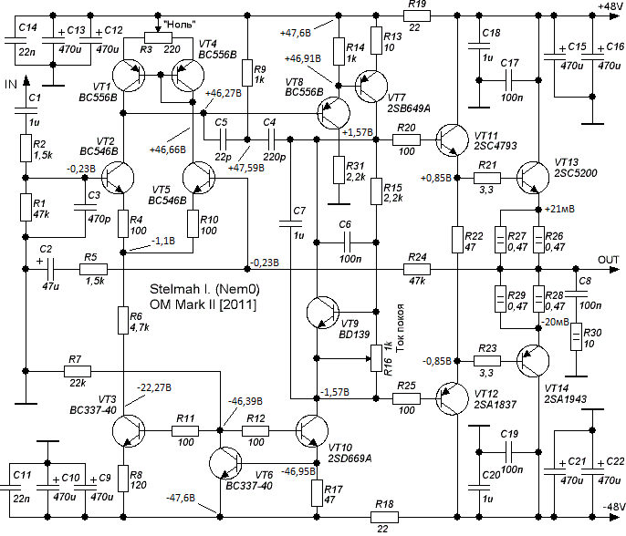
На сегодняшний день существует несколько разновидностей данного усилителя, но я выбрал не последнюю, а более раннюю - ОМ-2, в связи с тем, что она более проста в сборке (в частности не требует двухсторонней печатной платы).

-2

Схема, как говорится, ни прибавить, ни убавить. Отличная. И все же не мог не внести некоторые непринципиальные изменения. Это касается входного фильтра: R2=8,2к, С3=150пФ. При этом частота ФНЧ равна примерно 130 кГц. Так же увеличена ёмкость конденсатора С2 до 100мФ. Ещё сделал разделение сигнальной и силовой земли, посредством введения резистора 2,2Ом. Транзисторы ВС546 и ВС556 дифкаскада и токового зеркала желательно подобрать в пары по h21э. На печатке они расположены очень удачно, рядом друг с другом, поэтому каждую пару надо намазать пастой КПТ-8 и стянуть термоусадкой, чтобы обеспечить им равный температурный режим. Таким образом, ноль на выходе гулять будет меньше. Переделанная печатка вмещает в себя диодный мост и ёмкости блока питания, а также вновь введенные детали. Печатка рассчитана на установку конденсаторов 10000х63, или10000х50, её размер 100х100мм.

-3

После блока питания можно поставить предохранители, на печатке схематично показано место установки. Кто не хочет, может не ставить. Я поставил. Диоды – КД213А. Зашунтированы конденсаторами 4700пФ. Конденсаторы 10000х63 зашунтированы керамикой 0,047мФ, которая припаяна непосредственно к ножкам банок с обратной стороны платы.

-4

Так, на всякий случай, от ВЧ помех. Трансформатор ТПП322-127-220-50. Возникло сомнение по поводу сопротивления резистора R31. В разных источниках оно разное – где 1к, где 2,2к, где 3,3к. А где-то отсутствует совсем. Я поставил 2,4к, работает. Просьба к грамотным людям в комментариях объяснить, в чем тут загвоздка. А может сам автор откликнется?

Хоть автор и пишет о необязательности установки радиаторов на транзисторы VT-7, VT-10, я всё-же решил несколько облегчить им жизнь, и поставил небольшие радиаторы площадью около 10 см2. Не понравилось мне что-то, как они разогреваются.

Усилитель заработал сразу, настроился «на раз», при первом включении вместо предохранителей включал резисторы 5Вт, 330 Ом.

За отсутствием необходимых приборов технические характеристики не измерялись, но звучание мне понравилось. Басы не бубнящие, всё, как мы любим, середина детальная, верхи прозрачные, не шипящие. Вообще очень мощный аппарат. Усилитель сравнивался с усилителем Шушурина, Акулиничева89 и Ланзаром. Звучание у всех достойное, хоть и несколько различное. Рекомендую к сборке и прослушке, возможно этот усилитель станет у Вас основным. Я еще слушаю, определяюсь. Схемы, печатные платы, описание Вы найдете в АРХИВЕ. Это Яндекс диск.

Если есть вопросы, пишите на почту: pautoff.igor@yandex.ru , отвечу всем.

Подписывайтесь на канал, чтобы не пропустить что-нибудь интересное.