Добавить в корзинуПозвонить
Найти в Дзене
NM Schem

Универсальный стабилизатор на К142ЕН6

Универсальный стабилизатор принципиальная схема
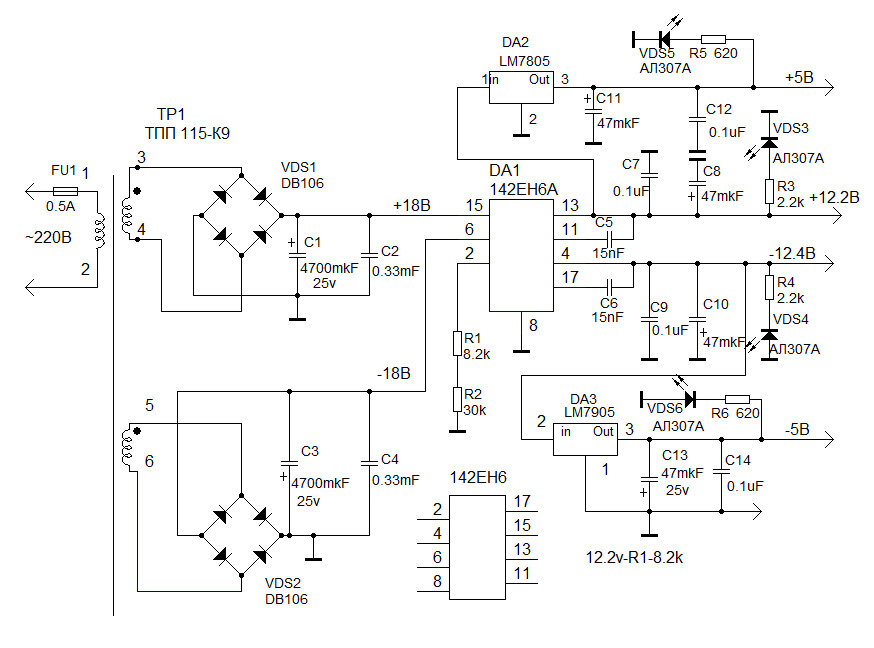
У радиолюбителей и не только, порой возникает проблема, чем запитать разрабатываемое устройство. Основой предлагаемого блока питания является микросхема К142ЕН6А, которая обладает всеми схемами защиты и защитой от КЗ. Микросхема конечно довольно старая и была разработана ещё в советское время, но из-за этого она не потеряла своей актуальности. У
Универсальный стабилизатор принципиальная схема
Универсальный стабилизатор принципиальная схема

У радиолюбителей и не только, порой возникает проблема, чем запитать разрабатываемое устройство. Основой предлагаемого блока питания является микросхема К142ЕН6А, которая обладает всеми схемами защиты и защитой от КЗ. Микросхема конечно довольно старая и была разработана ещё в советское время, но из-за этого она не потеряла своей актуальности. У многих она лежит в своих "загашниках", а многие её применяют до сих пор.

Выходной ток микросхемы 200 мА, некоторые скажут всего-то, но если учесть, что микросхема очень надёжна, она является линейным стабилизатором, коэффициет стабильности по напряжению 0,0015%, ведь она выпускается для военпрома, порой этого тока оказывается вполне достаточным.

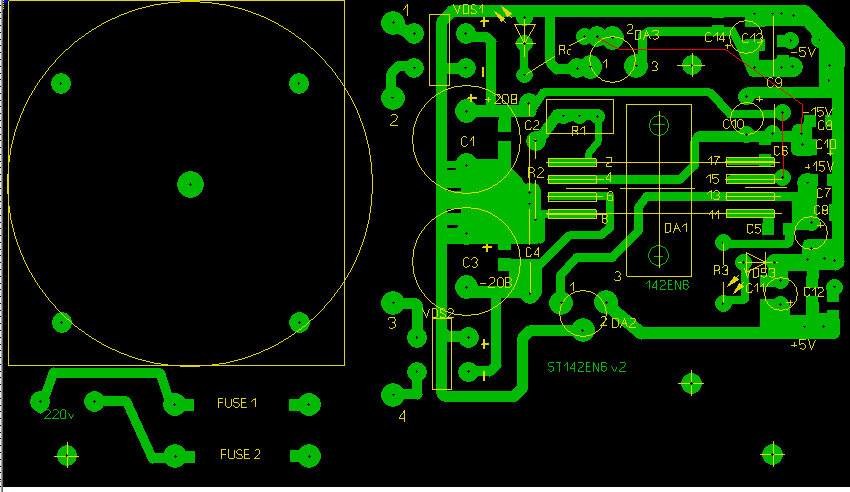
Печатная плата унниверсального стабилизатора на 142ЕН6А
Печатная плата унниверсального стабилизатора на 142ЕН6А

Микросхему я применил в планарном исполнении. Выходное напряжение при стандартном включении 2* 15В . Схема представленная выше рассчитана на подключение устройств с напряжением 2*12В. И имеет на борту ещё дополнительные стабилизаторы на 5В. Получается вот такой простой универсальный источник питания. Доступный для повторения радиолюбителями даже начального уровня. Выходное напряжение настраиваивается подбором резисторов R1 и R2.

Вот как то так