Добавить в корзинуПозвонить
Найти в Дзене
Diplom_tut

Примеры решения задач по механике на тему "Всемирное тяготение"

Задача №1
Условие задачи:
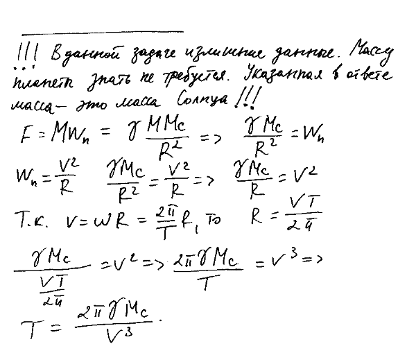
Некоторая планета массы M движется по окружности вокруг Солнца со скоростью v = 34,9 км/с (относительно гелиоцентрической системы отсчета). Найти период обращения этой планеты вокруг Солнца.
Решение:
Оглавление

Задача №1

Условие задачи:

Некоторая планета массы M движется по окружности вокруг Солнца со скоростью v = 34,9 км/с (относительно гелиоцентрической системы отсчета). Найти период обращения этой планеты вокруг Солнца.

Решение:

-2

Задача №2

Условие задачи:

Некоторая планета массы M движется вокруг Солнца по эллипсу так, что минимальное расстояние между ней и Солнцем равно r, а максимальное — R. Найти с помощью законов Кеплера период обращения ее вокруг Солнца.

Решение:

-3

Задача №3

Условие задачи:

Двойная звезда — это система из двух звезд, движущихся под действием притяжения вокруг центра инерции системы. Найти расстояние между компонентами двойной звезды, если ее суммарная масса M и период обращения T.

Решение:

-4


Задача №4

Условие задачи:

Имеется однородный шар массы M и радиуса R. Найти напряженность G и потенциал φ гравитационного поля этого шара как функции расстояния r от его центра (при r < R и r > R). Изобразить примерные графики зависимостей G(r) и φ(r).

Решение:

-5

Задача №5

Условие задачи:

Спутник, движущийся по круговой орбите радиуса R = 2,00*104 км в экваториальной плоскости Земли с Запада на Восток, появляется над некоторым пунктом на экваторе через каждые τ = 11,6 ч. Вычислить на основании этих данных массу Земли. Гравитационная постоянная предполагается известной.

Решение:

-6

____________________________

Остались вопросы?

Нужен репетитор?

Пишите в Instagram @diplom_tut

____________________________