Добавить в корзинуПозвонить
Найти в Дзене
Физик-шизик

Потери в линиях электропередач

В сегодняшней публикации пойдёт речь о потерях в линиях электропередач, о том как необходимо выбирать сечение токоведущих жил. Также будет затронута и тема садовых товариществ, я в очередной раз покажу насколько же абсурдны действия правления относительно электросетей.
Потери в линиях электропередач возникают из-за наличия некоторого сопротивления линии. Невозможно полностью избавиться от потерь,

В сегодняшней публикации пойдёт речь о потерях в линиях электропередач, о том как необходимо выбирать сечение токоведущих жил. Также будет затронута и тема садовых товариществ, я в очередной раз покажу насколько же абсурдны действия правления относительно электросетей.

Потери в линиях электропередач возникают из-за наличия некоторого сопротивления линии. Невозможно полностью избавиться от потерь, но их можно минимизировать. Итак, для начала вспомним формулу для расчета сопротивления проводника:

Ф1-1
Ф1-1

Таким образом сопротивление проводника прямо пропорционально его длине и обратно пропорционально площади его поперечного сечения.

Для выпускаемых промышленностью проводов их сопротивление нормировано и указывается в характеристиках, обычно это Ом/км.

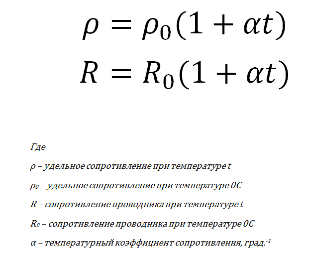
Сопротивление проводника изменяется с температурой. При повышении температуры сопротивление проводников увеличивается, а при понижении - уменьшается. У некоторых металлов при температурах близких к абсолютному нулю (-273,15 С) сопротивление скачкообразно уменьшается до нуля - явление сверхпроводимости. Изменение сопротивления описывается следующей формулой:

Ф 2-1, Ф2-2
Ф 2-1, Ф2-2

Здесь появилась новая величина - температурный коэффициент сопротивления. Это тоже справочная величина.

Всем известно, что при протекании через сопротивление тока (I)на нем возникает падение напряжения (Uп). Величина этого напряжения вычисляется по формуле:

Ф3-1
Ф3-1

Это и есть потеря в линии электропередачи. Так как энергия, выделяющаяся на проводнике не может исчезнуть вникуда, она переходит в другой вид - тепловую. Кол-во выделившейся теплоты определяется по закону Джоуля-Ленца

Ф4-1
Ф4-1

Таким образом, со временем падение напряжения будет линейно возрастать из-за увеличения сопротивления.

При выборе сечения проводника необходимо учитывать не только ток. протекающий через этот проводник, но и его длину. Также следует учесть и средние температуры для данной местности, температурный коэффициент сопротивления.

Ток протекающий через линию определяют с учетом коэффициента одновременности, который определяется по таблице в прил. 1.1 тут

Расчетная нагрузка для одноквартирных жилых домов (котеджей) приведена в п. 10.4 свода правил СП31-106-2002

Итак, расчетный ток в линии определяется по формуле:

Ф5-1
Ф5-1

Так как расчетная нагрузка определяется в кВт, следовательно необходимо учесть коэффициент мощности

Ф6-1, Ф6-2
Ф6-1, Ф6-2

Формула Ф6-1 применяется к трехфазным сетям, а Ф6-2 - к однофазным.

Для примера рассчитаем ток в линии электропередач, питающей 30 домов с электроплитами:

Дано

  1. Коэффициент одновременности в данном случае составит 0,22
  2. Коэффициент мощности примем равным 0,9
  3. Сеть трёхфазная, линейное напряжение 380В
-7

Теперь рассчитаем сечение проводников для линии длиной 1 км. Для расчета используем провод СИП.

Зная ток в линии и ее длину вычислим допустимое сопротивление линии.

Для начала обратимся к п. 7.23 свода правил СП31-110-2003 с целью определить наибольшее допустимое напряжение потерь. Оно составляет 7,5% от номинального напряжения, что соответствует 28,5 В.

Задавшись этим напряжением вычислим наибольшее допустимое сопротивление линии зная ток в этой линии:

-8

Но это допустимое суммарное сопротивление 2 проводников, через которые протекает ток с учетом внутреннего сопротивления вторичной обмотки трансформатора. Помимо этого необходимо учесть то, что ноль необходимо заземлять не только на подстанции, но и, как минимум, на каждой точке распределения. Для упрощения расчета заземление и сопротивление вторичной обмотки трансформатора учитывать не будем, поэтому полученное значение сопротивления линии разделим на 2.

Жилы провода СИП алюминиевые, следовательно удельное сопротивление равно 0,0271 (Ом*мм2)/м

-9

Ближайшее стандартное сечение - 185 мм2. Итак, для нашей сети потребуется провод СИП-4-4х185.

Но это лишь сопротивление постоянному току. На деле же необходимо учесть полное сопротивление обмоток трансформатора и линии электропередач.

В начале статьи я обещал, что затрону тему СНТ. Поэтому я приведу пример того, как делать нельзя.

В одном СНТ правление получало массу жалоб садоводов на падение напряжения. На концах улиц напряжение порой падало до 150В. Удивительность в том, что все посчитали, что не хватает мощности силового трансформатора, однако замерить напряжение на самом трансформаторе и на конце каждой линии никто не додумался. В итоге трансформатор заменили и при практически полном отсутствии садоводов сделали вывод о том, что виноват был трансформатор. Однако в этом СНТ одна из линий имеет протяжённость 960 м и питает 30 участков. Сечение проводов 35 мм2. Линия однофазная.

Давайте подсчитаем максимально допустимый ток в данной линии с учетом ее сопротивления.

Сопротивление одного провода (по постоянному току):

-10

Следовательно полное сопротивление цепи в 2 раза больше, и составляет 1,48 Ом. Теперь можно найти допустимый ток:

-11

Действительно смешно, не правда ли?

Однако, правление напрочь отмело идею замены проводов, так как, внимание, увеличение сечения проводов приведет к увеличению потерь! О как, видали?

В заключении я приведу четверостишие Ф. Тютчева:

Умом Россию не понять,
Аршином общим не измерить:
У ней особенная стать -
В Россию можно только верить.

В следующей публикации речь пойдет о расчете мощности силового трансформатора.