Найти в Дзене
Radio-любитель

Простое фотореле на одном транзисторе

Всем здравствуйте. На канале публиковалось достаточное количество разнообразных схем так называемых фотореле. Но всегда было большое удивление если в схеме используется скажем операционный усилитель, то для многих оппонентов она сложная. Выключатели, в том числе реагирующие на изменение освещения, по-прежнему остаются очень популярной темой и на практике многие радиолюбители этим пользуются. Вот

Всем здравствуйте. На канале публиковалось достаточное количество разнообразных схем так называемых фотореле. Но всегда было большое удивление если в схеме используется скажем операционный усилитель, то для многих оппонентов она сложная. Выключатели, в том числе реагирующие на изменение освещения, по-прежнему остаются очень популярной темой и на практике многие радиолюбители этим пользуются. Вот в этот раз публикуется простая схема переключателя, который реагирует на изменение освещения, но питается напрямую от 220 В переменного напряжения. Принципиальная схема такого фотореле приведена на рисунке.

Схема простого фотореле
Схема простого фотореле

Схема достаточно простая, исполнительный механизм, через который питается лампа, представляет собой реле с контактной нагрузкой скажем так в зависимости от используемой лампы и 1А будет достаточно. Вся схема устройства питается от переменного напряжения 220В через бестрансформаторный источник питания, содержащий резистор R1, конденсаторы C1... C3 и диоды D1. ... D4. Конденсатор C1 ограничивает ток, который устройство может принимать от сети, а резистор R1 защищает диоды D1...D4 из-за возможной перегрузки, которая возникает при подключении устройства к сети. Многие могут заметить что сейчас все продается и зачем это делать самому. Да возможно и так, тогда возьмите и просто купите вот пример готовых фотореле ниже.

Выпрямительный мост состоит из диодов D1... D4. Диоды D3 и D4 представляют собой стабилитроны, которые одновременно ограничивают напряжение питания до значения примерно 12В. Схема такого источника питания известна давно и работает безупречно. Выпрямленное напряжение фильтруется конденсаторами C2 и C3. Когда интенсивность света, падающего на фоторезистор PH1, уменьшается, его сопротивление увеличивается. Как следствие, срабатывает транзистор Т1 и реле РК1 замыкает контакты, подключая сетевое напряжение к разъему CON2. Возможная печатная плата фотореле представлена на рисунке.

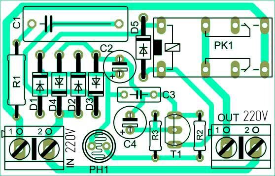
Расположение компонентов на печатной плате
Расположение компонентов на печатной плате

Конденсатор C4 защищает схему от кратковременных изменений освещения. Это позволяет исключить возможность возникновения ложных срабатываний, когда уровень освещенности находится на рабочем пределе устройства. Сопротивление фоторезистора при дневном свете составляет несколько сотен ом, а после наступления темноты увеличивается до нескольких десятков кило ом.

Порог переключения установлен постоянно, но его всегда можно откорректировать, подобрав номинал резистора R2. Да и будьте особенно осторожны при настройке переключателя, потому что схема питается напрямую от сети. Вот на этом и все, всем спасибо за уделенное время.

-3