Найти в Дзене
Хочу Все Знать

Схема реверса с описанием подключения

Что такое реверс проще говоря, реверс – это изменение направления движения какого-либо механизма в противоположную сторону от выбранного основного. Схему реверса можно получить несколькими способами: Механическим.Электрическим.
Механическая это переключения шестеренчатых связей, соединяющих ведущий вал с ведомым, добиваются вращения последнего в обратную сторону.
Электрический способ

Что такое реверс проще говоря, реверс – это изменение направления движения какого-либо механизма в противоположную сторону от выбранного основного. Схему реверса можно получить несколькими способами: Механическим.Электрическим.

Механическая это переключения шестеренчатых связей, соединяющих ведущий вал с ведомым, добиваются вращения последнего в обратную сторону.

Электрический способ подразумевает непосредственное воздействие на сам двигатель, где в изменении движения ротора принимают участие электромагнитные силы. Этот метод выигрывает тем, что не требует применения сложных механических преобразований.

-2

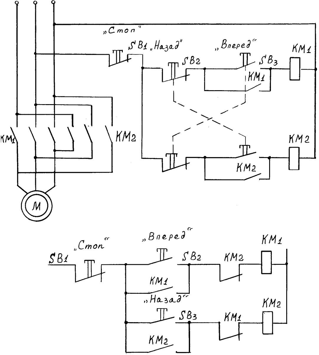
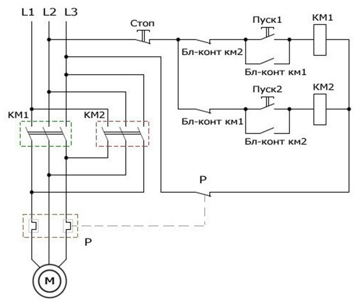
Включением автоматических предохранителей АВ1 (силовая линия), АВ2 (цепь управления) ток поступает на трехкнопочный переключатель и клеммы магнитных контакторов, которые в исходном состоянии разомкнуты. Нажатием кнопки «Вперед» ток проходит на катушку электромагнита контактора 1, который притягивает якорь с силовыми контактами. Одновременно при этом происходит обрыв цепи управления контактора 2, его теперь невозможно включить кнопкой «Реверс». Вал двигателя начинает вращаться в основном направлении. Нажатием кнопки «Стоп» ток в цепи обмотки управления прерывается, электромагнит отпускает якорь, силовые контакты размыкаются, замыкается блокировочный контакт кнопки «Реверс», и ее теперь можно нажать. При нажатии кнопки «Реверс» происходят аналогичные процессы только в цепи контактора 2. Вал двигателя будет вращаться в обратную сторону от основного направления.

Лично из своего опыта когда не умел подключать, я рисовал схему которая была понятна мне, вот пример

-3

Если нужно подробно рассказать куда какой провод напишите в коменты, напишу отдельную статью.