Добавить в корзинуПозвонить
Найти в Дзене
Radio-любитель

Усилитель для наушников с использованием операционного усилителя

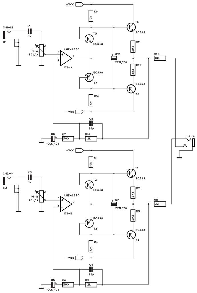
Всем здравствуйте. Тут в предыдущей статье выложил схему усилителя для наушников на чисто дискретных элементах. В этой статье добавлю схему с применением операционного усилителя. В качестве усилителя представляется достаточно простая схема для наушников. Это очень часто используемая схема, состоящая из предварительного усилителя и дополнительного выходного каскада. Принципиальная схема

Всем здравствуйте. Тут в предыдущей статье выложил схему усилителя для наушников на чисто дискретных элементах. В этой статье добавлю схему с применением операционного усилителя. В качестве усилителя представляется достаточно простая схема для наушников. Это очень часто используемая схема, состоящая из предварительного усилителя и дополнительного выходного каскада. Принципиальная схема представлена на рисунке.

Схема усилителя для наушников с применением операционного усилителя
Схема усилителя для наушников с применением операционного усилителя

Краткие характеристики
входная чувствительность: 250 мВ;
частотный диапазон: от 30 Гц до 20 кГц;
Искажения THD + N (1 кГц и 10 кГц): <0,005%.
Усилитель работает стабильно даже при емкостной нагрузке.

Оба канала усилителя идентичны, поэтому кратко опишем только первый. Входной сигнал подается на разъем типа «тюльпан» К1. Здесь используется простая конструкция с выводами подключения непосредственно в плату, но мы, конечно, можем также установить более качественные разъемы, вкрученные в заднюю панель, и подключить их к плате с помощью проводов.

Входной сигнал гальванически разделен конденсатором C1 и поступает на потенциометр громкости P1. С регулятора громкости сигнал подается на неинвертирующий вход операционного усилителя IC1A. Как уже упоминалось, по экономическим соображениям его можно заменить, например, микросхемой NE5532. Транзисторы Т5 и Т7 заменяют обычные диоды. Они компенсируют смещение комплементарной пары транзисторов Т6 и Т8.

Оконечные транзисторы имеют в эмиттерах небольшие резисторы 2,2 Ом. Для сигнала переменного тока базы оконечных транзисторов соединены конденсатором C12. Коэффициент усиления усилителя определяется резисторами обратной связи R10 и R7. Коэффициент усиления по постоянному току унитарный благодаря конденсатору C6. Выходом является защитный резистор R14, а выходной сигнал выводится на разъем K4. Усилитель питается от внешнего источника (рекомендуется ± 15В, но может быть меньше — например ± 9В). Напряжение питания подается через разъем К3.

Усилитель выполнен на двухсторонней печатной плате размером 70х60 мм. Расположение компонентов, а также разводка на печатной плате показано на рисунке.

Расположение компонентов на печатной плате
Расположение компонентов на печатной плате

Разводка печатной платы
Разводка печатной платы

После монтажа и пайки компонентов внимательно осмотрите плату на возможные ошибки. Если все в порядке, можно подключить питающее напряжение. Схема не содержит никаких элементов настройки, поэтому она должна работать сразу. Ширина платы составляет всего 60 мм, поэтому можно использовать любой подходящий корпус. Этот усилитель по комплектующим недорогой, и его конструкция может собрать даже начинающему радиолюбителю. Всем спасибо за внимание.

-4