Добавить в корзинуПозвонить
Найти в Дзене
oldfiz.ru

Задача 2.59. Решебник "Сборника задач по медицинской и биологической физике" Ремизова А.Н. 2001 г.

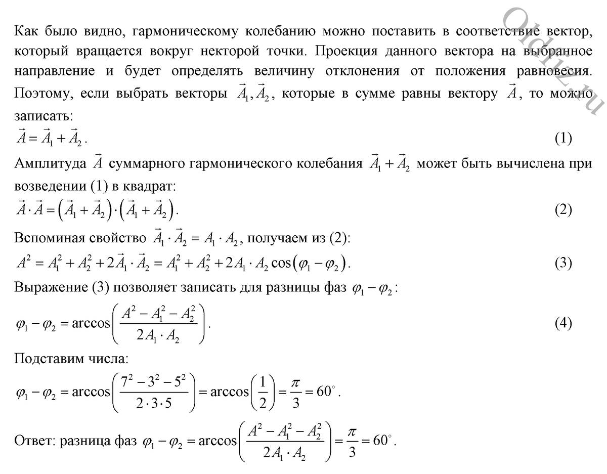
Два одинаково направленных гармонических колебания с одинаковой частотой и амплитудами А1=3 см и А2=5 см складываются в одно гармоническое колебание с амплитудой А=7 см. Найдите разность фаз складываемых колебаний.
Два одинаково направленных гармонических колебания с одинаковой частотой и амплитудами А1=3 см и А2=5 см складываются в одно гармоническое колебание с амплитудой А=7 см. Найдите разность фаз складываемых колебаний.// Ремизов А.Н., Максина А.Г. "Сборник задач...", 2001 г. https://bookmix.ru/bookprice.phtml?id=84492
Рисунок. Величина x отвечает А, x1 - величине А1, x2 - величине А2.
Рисунок. Величина x отвечает А, x1 - величине А1, x2 - величине А2.

Также можно посмотреть решение этой задачи тут.

-2