Найти в Дзене
Radio-любитель

Емкостный выключатель освещения

Всем здравствуйте. В различной литературе было описано множество схем емкостных переключателей, которые реагируют на прикосновение или приближение, но иногда в них возникали проблемы с низкой чувствительностью и нестабильностью времени и температуры. Описываемый емкостной переключатель состоит из емкостного датчика, который управляет сетевым выключателем с помощью симистора.
Емкостный датчик

Всем здравствуйте. В различной литературе было описано множество схем емкостных переключателей, которые реагируют на прикосновение или приближение, но иногда в них возникали проблемы с низкой чувствительностью и нестабильностью времени и температуры. Описываемый емкостной переключатель состоит из емкостного датчика, который управляет сетевым выключателем с помощью симистора.

Емкостный датчик отличается высокой и стабильной чувствительностью, после приближения части тела (руки) к чувствительной поверхности датчика он генерирует импульс, который после обработки используется для включения лампы освещения.

Когда установлена максимальная чувствительность и в качестве чувствительной поверхности используется вертикально установлена алюминиевая фольга размером 30x50 см, датчик надежно реагирует приближение руки на расстоянии около 40 см и всего тела на расстоянии 60 см. При использовании изолированной проволоки длиной 8 м и диаметром 0,4 мм, которая свободно протягивается по воздуху, прибор реагирует на приближение ладоней на расстояние около 15 см.

Сам датчик (провод) можно спрятать, например, за деревянной обшивкой, под ковром и т. д. Датчик также реагирует на прохождение человека или бросок, к примеру одежды (свитер, куртка). Также можно незаметно поместить провод в перилах ограждений, и емкостный переключатель, приближающий человека к перилам (при захвате перил руками), включит освещение лестницы.

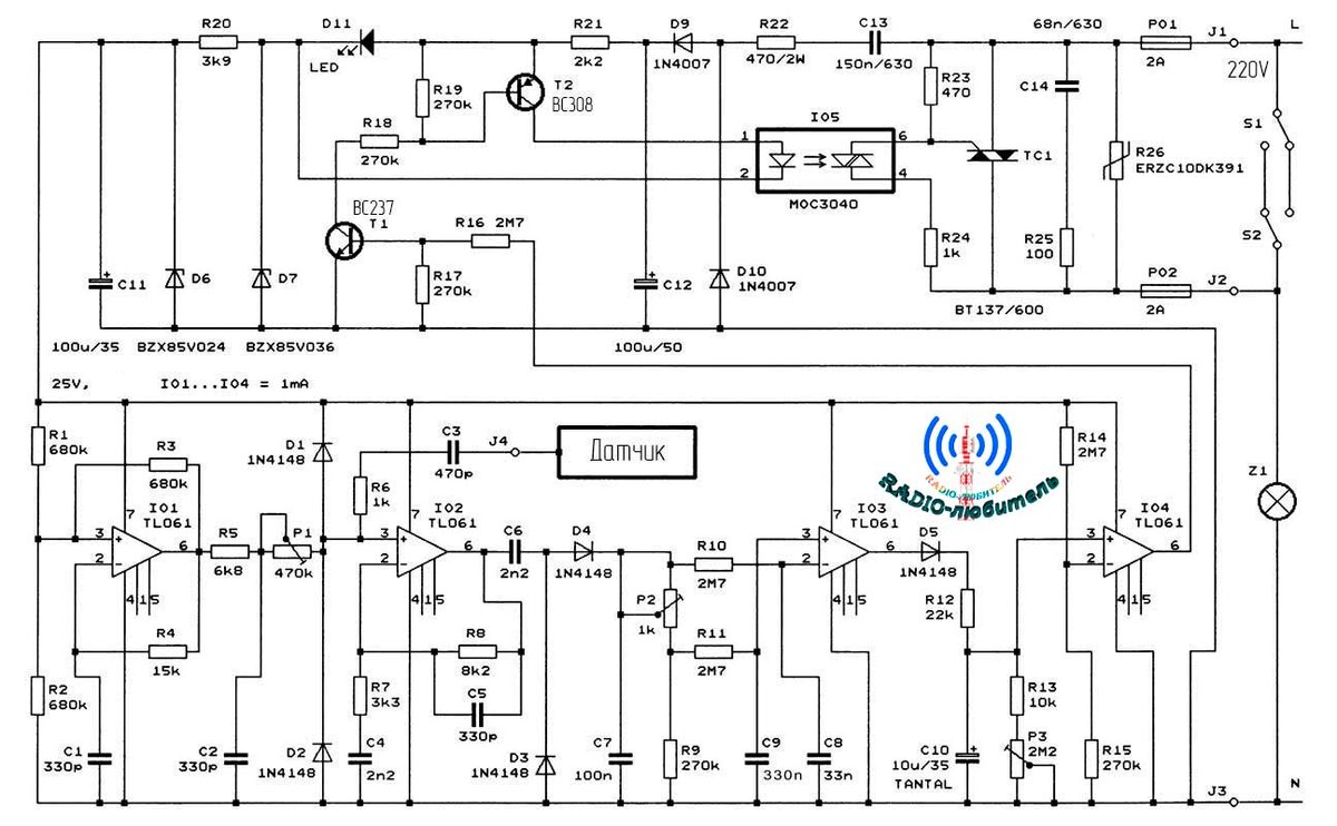
Особое внимание следует уделить выбору и расположению области сканирования, поскольку большой размер области также увеличивает общую емкость, и в этом случае приближение оказывает меньшее влияние. Схема емкостного переключателя показана на рисунке.

Принципиальная схема емкостного выключателя
Принципиальная схема емкостного выключателя

Схема состоит из генератора на микросхеме IO1, РЧ-усилителя IO2, компаратора IO3, таймера IO4, управления на транзисторах T1, T2, оптопары IO5 и симистора TC1. Устройство питается напрямую от сети через конденсатор C13, который «понижает» напряжение сети. Генератор (IO1) генерирует прямоугольный сигнал с частотой около 50 кГц. Сигнал от генератора подается на делитель напряжения, образованный сопротивлением потенциометра P1 и емкостью поверхности датчика.

Сигнал от делителя усиливается и фильтруется с помощью усилителя с IO2. D1, D2 и R6 защищают вход усилителя, C3 подавляет возможные помехи, наводимые в схеме. Усиленный сигнал с выхода IO2 выпрямляется C6, D3, D4 и C7. Напряжение от конденсатора C7 подается через резистор R10 на инвертирующий вход микросхемы IO3. Поскольку напряжение на неинвертирующем входе на несколько мВ ниже (определяется резисторным делителем P2 и R9), чем на инвертирующем входе, IO3 находится в отрицательном насыщении.

Величина напряжения на С7 обратно пропорциональна емкости датчика. Когда напряжение чувствительной поверхности снижается до значения конденсатора C7 (достаточно нескольких мВ), напряжение на инвертирующем входе уменьшается перед неинвертирующем входом (из-за разных постоянных времени R10, C8 и R11, C9), и IO3 переходит в состояние логической единицы. Затем положительное насыщение продолжается до тех пор, пока первоначальное напряжение на C7 не восстановится или пока напряжение на C9 не упадет ниже напряжения C7.

Очень медленные изменения напряжения на конденсаторе C7 не применяются, потому что они воздействуют на оба входа IO3 одновременно. Положительный импульс от IO3 через D5 и R12 заряжает C10. Подстроечный резистор P3 можно использовать для установки времени срабатывания компаратора IO4, т.е. времени включения переключателя. Выход IO4 управляет комбинацией светодиодов D11 и оптопары (IO5 и TC1) через переключающие транзисторы T1 и T2.

Значительная чувствительность устройства требует стабильного напряжения питания операционных усилителей. Поэтому напряжение питающей сети стабилизируется двумя стабилитронами D6 и D7. При настройке подключите датчик (провод или полосу), используйте подстроечный резистор P1, чтобы установить напряжение от 18 до 20В на конденсаторе C7, а потенциометром P2, установить чувствительность.

Если падение напряжения на потенциометре P2 составляет, например, 20 мВ, датчик отреагирует на увеличение емкости на 0,1% (например, с 50 пФ до 50,05 пФ). После включения переключателя рекомендуется измерить сопротивление P1 и заменить его на резистор, потому что контакт бегунка потенциометра (особенно в более дешевых типах) иногда вызывает ложные срабатывания. Чтобы достичь достаточного расстояния сигнала от мешающих импульсов на входе IO2, мы выбираем максимально возможное напряжение. Всем спасибо.

-2