Найти в Дзене
HamRadio

Регулировка оборотов двигателя

Всем здравствуйте. Эта схема была опубликована в журнале "Радио" в 2000 годах, точнее не могу сказать из вырезок не понятно, но может для кого то будет актуально и сейчас. Обычно частоту вращения ротора коллекторного электродвигателя стабилизируют, используя в цепи обратной связи датчик положения ротора (оптический, индукционный или на эффекте Холла) либо питая двигатель от источника с отрицательным выходным сопротивлением. Первое не всегда выполнимо, особенно для малогабаритных быстроходных двигателей, где слишком мало места, чтобы разместить датчик и ведущие к нему провода. Второе требует знания характеристик конкретного экземпляра двигателя, введения подстроечных элементов и измерения мгновенных значений потребляемого тока. Известно, что при работе коллекторного электродвигателя в обмотке его ротора индуктируется так называемая противоЭДС, препятствующая нарастанию потребляемого тока. Ее значение прямо пропорционально частоте вращения, датчиком которой, таким образом, может выступат

Всем здравствуйте. Эта схема была опубликована в журнале "Радио" в 2000 годах, точнее не могу сказать из вырезок не понятно, но может для кого то будет актуально и сейчас. Обычно частоту вращения ротора коллекторного электродвигателя стабилизируют, используя в цепи обратной связи датчик положения ротора (оптический, индукционный или на эффекте Холла) либо питая двигатель от источника с отрицательным выходным сопротивлением.

Первое не всегда выполнимо, особенно для малогабаритных быстроходных двигателей, где слишком мало места, чтобы разместить датчик и ведущие к нему провода. Второе требует знания характеристик конкретного экземпляра двигателя, введения подстроечных элементов и измерения мгновенных значений потребляемого тока.

Известно, что при работе коллекторного электродвигателя в обмотке его ротора индуктируется так называемая противоЭДС, препятствующая нарастанию потребляемого тока. Ее значение прямо пропорционально частоте вращения, датчиком которой, таким образом, может выступать сам двигатель.

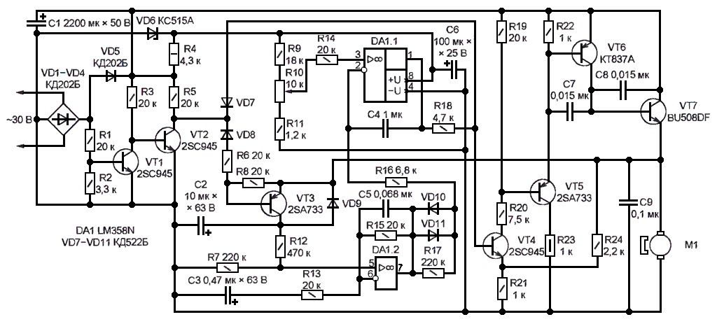
Проблема заключается в том, что в обычных условиях прямое измерение противоЭДС невозможно. Но если временно отключить двигатель от источника питания, то при продолжающем вращаться роторе можно измерить ЭДС на его выводах и использовать полученное значение для организации отрицательной обратной связи по частоте вращения. Схема регулятора, работающего по описанному принципу, изображена на рисунке.

Принципиальная схема регулятора
Принципиальная схема регулятора

Он состоит из выпрямителя на диодах VD1—VD5, формирователя измерительного интервала на транзисторах VT1 и VT2, коммутатора на транзисторе VT3, запоминающего конденсатора С2, узла обработки и формирования сигнала рассогласования на ОУ DA1 и усилителя мощности на транзисторах VT4—VT7.

Формируемый на коллекторе транзистора VT2 импульс, поступая через диод VD7 на базу транзистора VT4, закрывает транзисторы усилителя мощности, чем отключает на время своего действия питание двигателя М1. Тот же импульс открывает транзистор VT3, в результате чего конденсатор С2 заряжается до напряжения, равного противоЭДС ротора двигателя. Диод VD9 служит для быстрой разрядки запоминающего конденсатора С2 в случае резкого возрастания механической нагрузки на вал двигателя.

На основе экспериментов с различными двигателями было установлено, что оптимальная длительность измерительного интервала зависит от продолжительности переходных процессов в обмотках двигателя после отключения питания. На практике необходимы измерительные импульсы длительностью 250...300 мкс. Проще всего оказалось формировать их синхронно с переходами сетевого напряжения через ноль. При необходимости длительность импульсов можно изменить подборкой резисторов R1 и R2.

ОУ DA1.2 выполняет несколько функций. Во-первых, он служит буфером с большим входным сопротивлением, имея на нулевой частоте коэффициент передачи, равный единице. На инфра-низкой и низкой частоте он работает как дифференцирующий усилитель, обеспечивая быструю реакцию на резкие изменения частоты вращения ротора двигателя.

И наконец, благодаря конденсатору С5 на повышенной частоте усилитель приобретает свойства интегратора, что сглаживает неизбежные пульсации, вызванные неравномерностью магнитного поля статора двигателя и нарушениями контакта в его коллективно-щеточном узле.

На ОУ DA1.1 собран узел сравнения противоЭДС ротора с напряжением регулировки частоты вращения, снимаемым с переменного резистора R10, и интегратор с автоматически изменяющейся постоянной времени. В установившемся режиме напряжение на резисторе R17 не превышает значения, при котором открываются диоды VD10 и VD11, поэтому постоянная времени интегратора остается большой. Напряжение, подаваемое на двигатель, практически постоянное, без пульсаций.

При резком изменении частоты вращения, вызванном изменившейся механической нагрузкой, напряжение на резисторе R17 превышает напряжение открывания одного из диодов, и он шунтирует резистор, что приводит к многократному уменьшению постоянной времени интегратора. Это обеспечивает быструю реакцию регулятора на дестабилизирующие факторы. При завершении переходного процесса интегратор снова работает с большой постоянной времени.

Сигнал с выхода ОУ DA1.1 поступает на усилитель мощности, коэффициент усиления которого задан резистивным делителем напряжения R21R24. Конденсаторы С7 и С8 предотвращают высокочастотное самовозбуждение усилителя.

Регулятор собран на печатной плате размерами 122x52 мм из односторонне фольгированного стеклотекстолита, изображенной на рисунке.

Печатная плата регулятора
Печатная плата регулятора

Транзистор BU508DF снабжен теплоотводом, рассчитанным на мощность 30...50 Вт. Применение столь высоковольтного транзистора, позволило значительно повысить надежность устройства.

Характерная особенность описанного регулятора — отсутствие подстроечных элементов. Он способен работать практически с любым коллекторным двигателем постоянного тока на номинальное напряжение не более 27 В, потребляемый ток которого не превосходит возможностей транзистора VT7.

Однако необходимо отметить, что передаточная функция тракта регулирования весьма сложна, в связи с чем для конкретного двигателя, возможно, потребуется подобрать оптимальные номиналы элементов усилителя и интегратора.

Интервал регулировки частоты вращения устанавливают подборкой резисторов R9 и R11. Эффект стабилизации начинает проявляться при частоте вращения 3...4 с -1 и действует вплоть до максимальной частоты, развиваемой двигателем. Коэффициент стабилизации не измерялся ввиду отсутствия технической возможности, но субъективно он очень высок. Изменение напряжения питания от 24 до 36В не нарушало работоспособность регулятора. Всем всего доброго, спасибо за прочтение статьи.

-3