Добавить в корзинуПозвонить
Найти в Дзене
Electronics Update

Как тестируют GaN-транзисторы и оценивают частоту, потери и КПД

Преобразователи на базе GaN-транзисторов показывают КПД около 99%. GaN может повысить общую эффективность системы, обладая малым сопротивлением канала и почти нулевыми динамическими потерями. Можно снизить размеры и массу преобразователя, уменьшив затраты и получив технические преимущества. Оценка скорости коммутации, потери энергии Eon/Eoff и эффективности.
Оглавление

Сегодня мы расскажем, как проходит тестирование GaN транзисторов на примере демоплаты, на которой собран полумостовой преобразователь с буферной емкостью цепи постоянного тока.

В данном варианте использовались:

  • 650В E-HEMT транзисторы GaN Systems GS66508T (30 А / 50 мОм)
  • Управляются GaN-транзисторы с помощью двух интегрированных драйверов затвора ACPL-P346 с оптической развязкой.

Демоплата с полумостовым преобразователем на базе GaN-транзисторов и ACPL-P346
Демоплата с полумостовым преобразователем на базе GaN-транзисторов и ACPL-P346

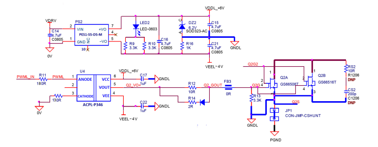
Схема на рисунке ниже показывает принцип подключения транзистора и драйвера затвора. Верхний мост использует ту же схему подключения, что и на предыдущей плате. Для получения плавающих потенциалов для питания драйверов использован изолированный DC/DC преобразователь 5В/10В специализированной серии с малой проходной емкостью.

Ради лучшей помехоустойчивости и более надежного переключения при высокой скорости коммутации и крутых фронтах напряжение 10В на выходе DC/DC разделяется на +6,2В и -3,8В при помощи стабилитрона 6,2В, "подвешивая" нулевой потенциал драйвера за выход истока GaN-транзистора.

Выход драйвера ACPL-P346 раздельный для открытия и закрытия, и представляет собой комбинацию резисторов 10 Ом (для открытия) и 2 Ом с обратным диодом для закрытия.

Cхема подключения драйвера затвора ACPL-P346 и транзисторов GaN на оценочной плате полумостового преобразователя
Cхема подключения драйвера затвора ACPL-P346 и транзисторов GaN на оценочной плате полумостового преобразователя

Тестирование оценочной платы полумостового преобразователя на базе GaN-транзисторов

Для оценочной платы GaN Systems на базе GaN-транзисторов и драйверов затвора ACPL-P346 был проведен тест на

  • Крутизну фронтов
  • Коммутационные потери энергии Eon/Eoff
  • Эффективность
Схема и результаты тестирования на скорость нарастания/спада
Схема и результаты тестирования на скорость нарастания/спада

Условия тестирования:

1. Дроссель с индуктивностью 120...160 мкГн был подключен между VDC + и VSW, чтобы сформировать форсированный выброс тока для теста нижнего ключа

2. Нижний транзистор Q2 был открыт и находился в режиме насыщения. Напряжение шины, приложенное к VDC+ / VDC- составляло 400 В. Тест проводился для простой оценки характеристик переключения при высоком напряжении и токе без необходимости работы на высокой мощности.

3. Период первого импульса, приложенного к Q2, обозначен на графике как TON1, данный импульс задавал ток переключения ISW. t1 (выкл) и t2 (вкл) являются точками измерения во время переходных процессов с жестким переключением, Q2 в это время находился под воздействием высокого напряжения.

4. Тесты на скорость нарастания/спада проводились при постоянном напряжении 400 В и жестком переключении транзисторов с током переключения около 30 А.

Результаты теста на скорость нарастания/спада для GaN-транзисторов и ACPL-P346
Результаты теста на скорость нарастания/спада для GaN-транзисторов и ACPL-P346

Скорости нарастания и спада напряжения при включении и выключении Q2 (dv / dt) измерялись в точках t1 (выкл) и t2 (вкл) соответственно. Самые высокие скорости (более 110 кВ /мкс) были зафиксированы во время жесткого отключения GaN-транзистора при 400 В, 30 А.

ACPL-P346 имеет коэффициент подавления синфазного напряжения более 100 кВ / мкс.
Таким образом ACPL-P346 способен изолировать помехи dv / dt, возникающие в моменты коммутации GaN-транзистора. Результаты тестирования показывают, что высокая крутизна фронтов и скорость нарастания/спада свыше 110 кВ/мкс не влияет на работу драйвера и напряжение на затворе транзистора.

Измерение коммутационных потерь

Схема и результаты тестирования на потери энергии при переключении
Схема и результаты тестирования на потери энергии при переключении

При проведении теста на потери Eon/Eoff при переключении использовалась те же компоненты и конфигурация, что и в предыдущем тесте. Замер потерь проводится в точках открытия и закрытия GaN-транзистора, или при нулевом уровне тока.

Для расчета энергии потерь и построения графика использовалась математическая функция перемножения напряжения сток-исток VDS и тока стока IDS. В конечном итоге общая энергия потерь на переключение определялась как площадь фигуры под графиками осциллографа.

Потери энергии при отключении GaN-транзисторов составляют менее 15 мкДж независимо от тока дросселя.
Потери энергии при включении не превышают 40 мкДж при токе 15А для транзисторов обоих производителей.

Измерение КПД

Для измерения КПД в режиме жесткой коммутации GaN FET, демоплата была включена в схеме синхронного понижающего (buck) DC/DC-преобразователя.

Плата GaN Systems была задействована как DC/DC-понижающий преобразователь 400 В -> 200 В (верхний транзистор Q1 открывается для накопления тока в дросселе и закрывается для его расходования через выходной конденсатор и нижний транзистор Q2). Измерение производилось при частоте коммутации 100 кГц и комнатной температуре. Результаты замера КПД приведены на рисунке.

Преобразователь показал высокую эффективность, около 99%.

Схема включения для измерения КПД
Схема включения для измерения КПД
Результаты измерения КПД преобразователя на GaN
Результаты измерения КПД преобразователя на GaN

На нашем канале вы также можете прочитать статьи по этой теме:

1. Как управлять затвором GaN транзистора при помощи двух оптронов с интегрированным драйвером затвора

2. Как выбрать драйвер для управления GaN-транзистором

Топовая статья по теме:

Почему GaN-транзисторы набирают популярность и заменяют решения на Si

-8