Найти в Дзене
Radio-любитель

Зарядное устройство для аккумуляторов на тиристорах

Всем здравствуйте. Представленная схема основным преимуществом которой является её очень надежная работа, неприхотливость по типу используемых компонентов и автоматическое отключение после полной зарядки подключенного аккумулятора. Эта схема также предотвращает выход из строя аккумулятор или зарядное, когда устройство подключено к аккумулятору в обратной полярности и наоборот.
Схема варианта

Всем здравствуйте. Представленная схема основным преимуществом которой является её очень надежная работа, неприхотливость по типу используемых компонентов и автоматическое отключение после полной зарядки подключенного аккумулятора. Эта схема также предотвращает выход из строя аккумулятор или зарядное, когда устройство подключено к аккумулятору в обратной полярности и наоборот.

Схема варианта зарядного устройства на тиристорах представлена на рисунке.

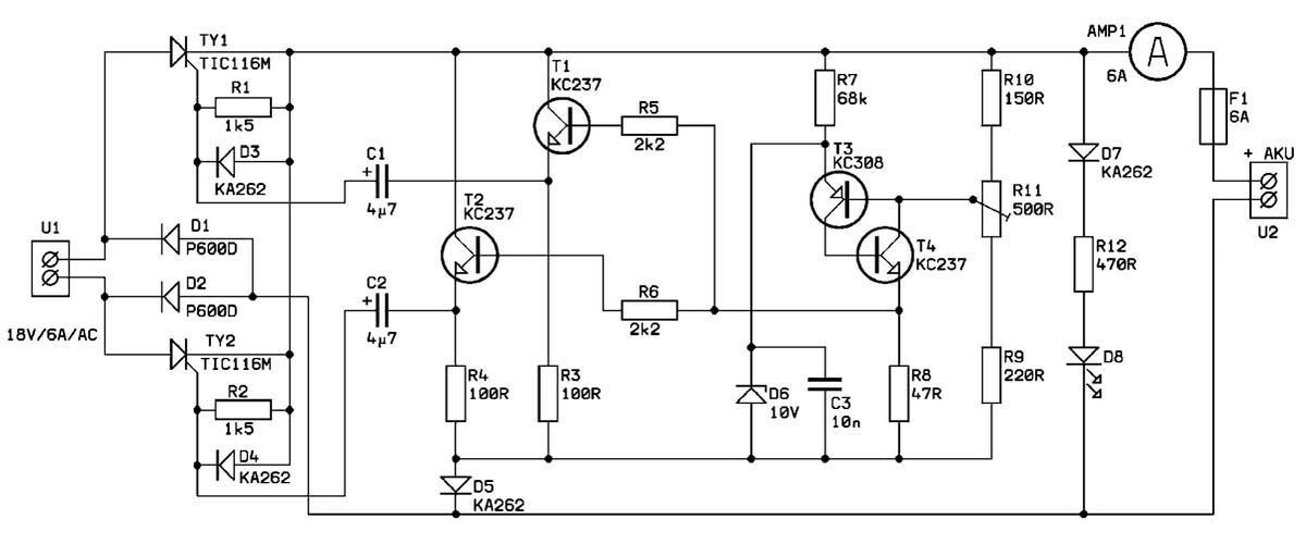
Принципиальная схема зарядного устройства на тиристорах
Принципиальная схема зарядного устройства на тиристорах

Переменное напряжение от 16 до 18В / 6А подается на входную клеммную колодку U1 от сетевого трансформатора, который должен быть рассчитан на мощность 120 ватт. Переменное напряжение от трансформатора выпрямляется с помощью моста на диодах D1, D2 и тиристоров TY1 и TY2. Путем управления тиристорами регулируется мощность заряда аккумулятора.

Тиристоры управляются генератором, который состоит из транзисторов T4 (n-p-n) и T3 (p-n-p). Смещение транзисторов поступает от делителей R9, R10 и R11. Генератор питается через диод D5 от выходных клемм зарядного устройства. Частично разряженный аккумулятор, подключенный в правильной полярности к выходным клеммам зарядного устройства, начнет заряжать конденсатор C3 своим напряжением через диод D5.

Зарядный ток конденсатора определяется резистором R7. В течение нескольких мс напряжение на эмиттере транзистора T3 стабилизируется на величине, задаваемой положением подстроечного резистора R11. После этого транзисторы T3 и T4 резко открываются, заряд конденсатора C3 разряжается через резистор R8 и в цепи генерируется короткий положительный импульс напряжения. Весь этот процесс периодически повторяется с частотой около 1400 Гц.

Импульсы от генератора через транзисторы Т1 и Т2 поступают на управляющие электроды тиристоров. Транзисторы подключены как эмиттерные повторители и усиливают управляющий ток. Базы транзисторов защищены резисторами R5 и R6. Резисторы R1 и R2 обеспечивают безопасное переключение тиристоров. Диоды D3 и D4 предотвращают возникновение возможных отрицательных импульсов на управляющих электродах, которые необратимо вывели из строя тиристоры.

Положительные импульсы на управляющем электроде открывают тиристоры. Выпрямительный мост начинает работать, проводится зарядный ток и аккумулятор, подключенный к выходным клеммам зарядного устройства, заряжается. Тиристоры закрываются, когда напряжение на вторичной обмотке сетевого трансформатора пересекает ноль.

В течение каждого полупериода сетевого напряжения на тиристор поступает ряд управляющих импульсов. Когда тиристор открыт, эти импульсы не требуются, но благодаря короткому периоду импульса тиристоры переводятся в полностью безопасное состояние сразу после того, как напряжение переменного тока перешло через ноль.

Если батарея не подключена к выходу зарядного устройства, или выход закорочен, или изменена полярность батареи, генератор просто не работает, тиристоры постоянно закрыты, и ток не может протекать. Это защищает зарядное устройство от коротких замыканий на выходе и изменения полярности подключения аккумулятора.

Следовательно, зарядное устройство начнет зарядку только в том случае, если подключен частично разряженный аккумулятор и полярность его клемм соответствует полярности выходных клемм зарядного устройства. О правильном подключении аккумулятора свидетельствует зеленый светодиод D8, который подключается к выходным клеммам зарядного устройства. При неправильной полярности аккумулятора светодиод D7 не горит, а светодиод D8 не включается. Так же можно присмотреться к готовым изделиям зарядных устройств, выбор которых достаточно широк, ознакомится с зарядными устройствами можно ниже.

При зарядке аккумулятора напряжение на его клеммах увеличивается, а через делитель R9, R10 и R11 напряжение на транзисторе T3 также увеличивается. Поскольку напряжение на эмиттере T3 фиксировано (определяется стабилитроном D6), напряжение между базой и эмиттером T3 уменьшается по мере увеличения напряжения на T3. Когда напряжение между базой и эмиттером T3 падает ниже определенного значения, генератор перестает работать, а тиристоры остаются в не проводящем состоянии.

Таким образом, зарядка прерывается в зависимости от напряжения аккумулятора и установки подстроечного резистора R11. Подстроечный резистор R11 необходимо настроить таким образом, чтобы зарядка заканчивалась при достижении необходимого конечного напряжения батареи, которое обычно выбирается на уровне 14,6В (хотя по этому поводу много споров). Вариант печатную платы представлен на рисунке.

Расположение компонентов на печатной плате
Расположение компонентов на печатной плате

Разводка платы на тиристорах
Разводка платы на тиристорах

Тиристоры могут быть заменены другими в корпусе TO220, но при условии, что ток переключения их управляющих электродов не должен превышать 20 мА. Тиристоры смонтированы на радиаторе, высота радиатора около 50 мм. Обязательно изолируйте тиристоры от радиатора слюдяными прокладками. Это очень простое тиристорное зарядное устройство и совсем не сложно подобрать комплектующие при монтаже без ошибок запускается сразу и не вызывает проблем.

-4