Найти в Дзене

Расследование о работе Деньги сразу, Ван клик мани и коллекторов Перспектива

Какие методы они используют в работе? Что ждет Вас вместе с займом в этих компаниях? Можно ли им противостоять?
Оглавление
Фото из открытых источников
Фото из открытых источников

В современном мире принято получать современное бизнес-образование, заниматься благотворительностью и «инвестициями»… и при этом допускать, что должникам угрожают, женщин и детей запугивают. «Прикрывают» все это рассказами о «черных кредиторов», а, между тем, всё самое страшное для заемщика исходит от компаний из государственного реестра.

Сегодня #расследование бориса воронина о работе компаний Деньги сразу, Ван клик мани (Ванкликмани) и коллекторов Перспектива (они же Приоритет): какие методы они используют и как заемщику бороться с нарушениями закона и отстоять свои права?

Группировка

«Деньги сразу» - это торговая марка, под которой работают МКК (микрокредитные компании).

Исторически упомянутые компании из Ростова-на-Дону.

В холдинг «Финбридж» входят:

  • ООО «МКК СКОРФИН» («Скорость финанс»);
  • ООО «МКК МСБ ОНЛАЙН»;
  • ООО «МИКРОКРЕДИТНАЯ КОМПАНИЯ УНИВЕРСАЛЬНОГО ФИНАНСИРОВАНИЯ»;
  • ООО «МФК НОВОЕ ФИНАНСИРОВАНИЕ».

Холдинг заявляет, что он – крупнейший и старейший, но при это одна из компаний («СКОРФИН») едва наскребает 25 тыс. руб. в месяц (!) для уплаты штрафа.

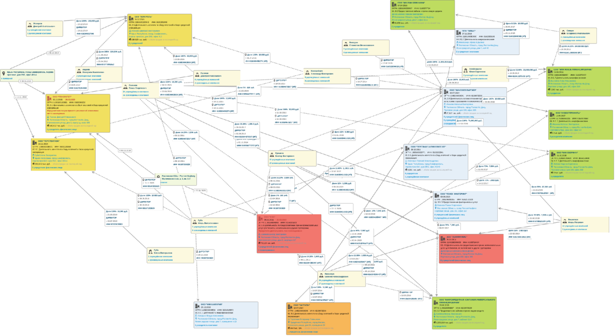
Но не только эти компании, на мой взгляд, объединены в одну группу. Если посмотрите на схему ниже, то Вы увидите еще и ООО «МКК ВАН КЛИК МАНИ» и ООО «ИНВЕСТПРОФИЛЬ». Но не «эмкакашки» так страшны для заемщиков, а коллекторские компании, родственные холдингу.

-2

Четыре с одним

Посмотрите на схему: недалеко от клубка МФО «сидят» сразу четыре коллекторские компании:

ООО «ПРИОРИТЕТ» регулярно выступает агентом по взысканию просроченной задолженности перед рядом МФО из холдинга. С начала года в отношении этой компании ФССП России по жалобам граждан инициировано уже 12 судебных дел.

ООО «ПЕРСПЕКТИВА» - тоже агент по взысканию просроченной задолженности для МФО из холдинга. С начала года по ним 4 дела в суде по жалобам граждан, поддержанных ФССП России.

«КОНТРОЛЬ» и «БАСТИОН»- это компании, видимо, «про запас». В суде всего одно дело.

BBVORONIN.RU – мой проект для тех, кто хочет больше узнать или нуждается в помощи с кредитами и долгами. На сайте Вас ждет:
- бесплатный полезный блог;
- возможность принять участие в
вебинаре или
- получить индивидуальную
консультацию.

Как работает схема?

Заемщик получает займ. В случае просрочки в МФО оформляются документы, что взысканием будет заниматься одна из «дружеских» коллекторских компаний. Это снимает с МФО все вопросы от Банка России, ведь ему главное, чтобы его «подзащитные-поднадзорные» были чисты на бумаге.

Дальше заемщику могут звонить «неизвестные люди» и, грубо нарушая законодательство, требовать возврат долга. Суд, впрочем, быстро выясняет, что эти люди формально не сотрудники МФО или коллектора, но поскольку знают всё о займе и размере задолженности, значит действуют в интересах МФО. В этом случае суд штрафует нарушителя.

Стоит ли там брать займ в Деньги сразу и Ван клик мани?

По данным моего опроса читателей в Дзен, «Ванкликмани» и «Деньги сразу» занимают первое место среди МФО, взяв займ у которых люди столкнулись с хамством и угрозами при просрочке.

Вердикт:

Не хотите проблем – не берите там займ.

Принять участие в моем опросе вы можете здесь.

Если уже взяли займ

Если Вы уже взяли займ в одном из перечисленных МФО и допустили просрочку, то начинайте записывать переговоры с теми, кто Вам звонит. Сохраняйте СМС или сообщения в соцсетях в виде копии экрана.

Подробно о том, как бороться с МФО-хулиганами, читайте в статье «Что делать, если звонят коллекторы и угрожают? Лайфхак как дать отпор!».

Помните, что отмалчиваясь и боясь писать жалобу в ФССП России (и дополнительно в СРО НАПКА), Вы развязываете руки хулиганам.

А по поступившей жалобе хулиганы, весьма вероятно, будут оштрафованы от 50 до 300 тыс. руб., что заставит их говорить с Вами осторожно и не нарушая закон.

Переходите на сайт BBVORONIN.RU, подписывайтесь на мой блог в Дзене, читайте лайфхаки, расследования и разборы актуальных тем.