Найти в Дзене
Droider

Обзор MSI MEG Trident X: Компактная игровая мощь

Собрать классный игровой ПК - это сложно. С одной стороны, хочется и красиво и компактно. С другой стороны, чем меньше корпус, тем больше нагрев и шум, а мощное железо попросту не влезает! Тем не менее удачные сборки бывают! Поэтому, сегодня мы разберемся в нюансах компоновки десктопа на примере красивого, очень мощного и очень компактного компа от MSI.
Посмотрим, что в нём особенного и выясним
Оглавление

Собрать классный игровой ПК - это сложно. С одной стороны, хочется и красиво и компактно. С другой стороны, чем меньше корпус, тем больше нагрев и шум, а мощное железо попросту не влезает! Тем не менее удачные сборки бывают! Поэтому, сегодня мы разберемся в нюансах компоновки десктопа на примере красивого, очень мощного и очень компактного компа от MSI.

Посмотрим, что в нём особенного и выясним как MSI смогли разместить топовое игровое железо в таком компактном корпусе.

Перед нами модель MSI MEG Trident X и если просто посмотреть на характеристики, то перед нами игровой монстр, без компромиссов. Просто давайте взглянем на его технические характеристики:

  • Intel Core i9-10900K
  • Nvidia RTX 2080 Ti
  • ОЗУ 32 ГБ DDR4
  • Samsung 512 ГБ NVMe SSD
  • Seagate 2 ТБ HDD
  • Поддержка Thunderbolt 3
  • Intel AX201 WiFi 6 + BT5.1

Но, как известно, особенно в компактных сборках, дьявол кроется в деталях. Давайте детали и рассмотрим.

Корпус

Если посмотреть издалека, компьютер выглядит шикарно. В меру строгий, в меру игровой. Подсветка не отвлекает, но при желании она может быть синхронизирована с другими аксессуарами MSI. Например, с фирменным монитором. А если собрать весь комплект: мышку, клавиатуру - говорят, что можно улететь в нехилый игровой трип.

Тем не менее, мелкие косячки в корпусе есть. Например, между дверцей из закаленного стекла и корпусом остаётся щель, а значит туда будет попадать пыль. Правда есть вариант комплектации с железной крышкой, там такой проблемы нет. А ещё кнопка включения люфтит. Но это всё мелкие недочеты, и в целом это самый красивый и ПК корпус из тех, что я видел! Но красота для компа не главное.

Нам важно как тут дела:

  • С охлаждением
  • Возможностью апгрейда
  • Шумом и производительностью

Вот это всё и выясним!

Размеры

По размерам Trident X очень компактный. Мы взяли размеры самых популярных моделей корпусов в своём форм-факторе и по размеру Trident X получился где-то между форм-факторами Mini tower и Mini ITX.

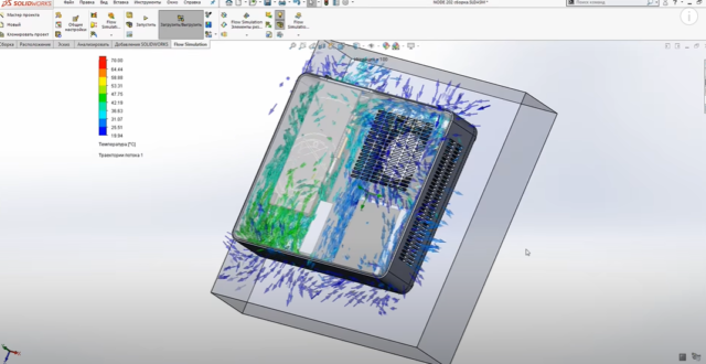
При этом он очень узкий - всего 13,7 см. Компактность - это круто. Но в таких компактных корпусах, как правило, возникает масса проблем с охлаждением: все компоненты расположены близ друг к другу и не хватает давления, чтобы вытолкнуть горячий воздух из корпуса. Он начинает циркулировать и повторно нагревать компоненты.

Охлаждение

Источник: "Этот Компьютер"
Источник: "Этот Компьютер"

Так смогли ли MSI решить эти проблемы? Давайте посмотрим. Начнём с видеокарты. Внутри стоит стандартная материнская плата формата Micro-ATX. Обычно со всеми ATX платами есть проблема, ведь видеокарта стоит снизу, соответственно теплый воздух от неё поднимается вверх и нагревает все комплектующие. Но тут видеокарта сверху, как так?

Очень просто - её перевернули вверх ногами и это очень круто. Теперь выидокарта находится сверху, выше нет никаких компонентов, поэтому горячий воздух от GPU ничего не нагревает. Профит! Но это не всё. Она расположена вертикально, что, во-первых, уменьшает шанс повреждения PCI-e слота при транспортировке, а, во-вторых, дает постоянный доступ к холодному воздуху извне корпуса. Отличное решение.

-3

На этой же стороне также снизу находится блок питания тоже кулером наружу. А с другой стороны стороны расположен процессор с кастомным пропеллером от MSI. Снизу в подставке спрятались ещё два вентилятора, которые помогают вытягивать горячий воздух из корпуса.

Визуально система охлаждения внушает доверие и это подтверждают тесты. Видеокарта нагревается примерно до 77 градусов, а процессор до 50-52 градусов.

Апгрейдабилити

-4

Что еще важно для стационарной системы? Апгрейды.

С возможностью апгрейда тоже всё отлично.  Во-первых, как сюда влезла 2080TI с почтенной длинной 327 мм. Чтобы заменить GPU, нужно открутить всего пару винтиков сверху.

-5

Также очень просто обновить SSD из слота M.2: он находится на обратной стороне материнки.

-6

Над ЦП расположены два слота под HDD-диски к ним тоже легко подобраться. Кстати, приятно, что в комплекте идёт всего один HDD но, ко второму уже подведено питание.

-7

Единственное, что сложно заменить - это оперативную память. Чтобы подобраться к ней, придётся сначала снять кулер с центрального процессора.

Блок питания тут, кстати тоже сменный, если вдруг комплектного на 650 Вт вам станет мало.

Шум

С железом, его охлаждением и прокачкой понятно, но шум - тоже важный параметр.

Благодаря продуманному охлаждению корпус достаточно тихий. Во время игровых сессий вблизи корпуса максимальный уровень шума был 60-62 Дб, то есть слегка слышно.

Производительность

Я на всякий случай всё же решил проверить этот компьютер в деле и запустил Doom Eternal на мониторе с поддержкой частоты 144 Гц. И что же у нас получилось? Топовые настройки при Full HD разрешении: 144 FPS. После этого я поднял разрешение до 2,5K и сколько же FPS - тоже 144 кадра в секунду.

Итоги

-8

В целом, у MSI получился эталонный игровой комп. Мощный, холодный, тихий и с возможностью прокачать в будущем. Но стоит такое удовольствие прилично: от 180 тысяч рублей. Отличная альтернатива кастомной компактной сборке.