Добавить в корзинуПозвонить
Найти в Дзене
ASUTPP

2 простых и полезных устройства для самостоятельного изготовления радиолюбителями любого уровня

Старые материнские платы компьютеров, использование которых уже не актуально, можно использовать в качестве «доноров» деталей. Так, например, оттуда можно взять полевые транзисторы (с силовыми характеристиками порядка 20-30 вольт/30-70 ампер!), оксидные или твердотельные электролитические конденсаторы и дроссели по цепи питания.
Оглавление

Старые материнские платы компьютеров, использование которых уже не актуально, можно использовать в качестве «доноров» деталей. Так, например, оттуда можно взять полевые транзисторы (с силовыми характеристиками порядка 20-30 вольт/30-70 ампер!), оксидные или твердотельные электролитические конденсаторы и дроссели по цепи питания.

Дроссели предназначены для фильтрации ВЧ-составляющей в цепи питания и представляют собой несколько витков медного провода, намотанных на кольцах из феррита. Можно применить их по прямому назначению, в выходных цепях блоков питания. Но, кроме того, можно использовать и сами кольца для самостоятельного изготовления не сложных, но полезных для радиолюбителя схем. Ниже будут представлены две такие схемы, которые не один раз были собраны практически и показали хорошую повторяемость, «лояльность» к использованным элементам и надёжность в работе.

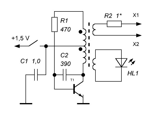
1. ESR-метр

Это прибор для измерения эквивалентного последовательного сопротивления (ЭПС или ESR) электролитических конденсаторов на высоких частотах. Таким прибором можно легко и быстро проверить работоспособность и качество конденсаторов (например, на тех же материнских платах). При этом конденсаторы можно не выпаивать, а проверять прямо на платах (естественно — обесточенных). Прибор не боится остаточного заряда конденсатора (кроме конденсаторов с ёмкостями более 5000 мкФ или высоковольтных) и не требует соблюдения правильной полярности подключения при измерениях. Этот фактор сильно упрощает процесс измерения.

ESR-метр
ESR-метр

Проверяемый конденсатор подключается к щупам Х1 и Х2. При этом в обмотке I начинает генерироваться сигнал с частотой около 50...60 кГц. В зависимости от состояния проверяемого конденсатора, амплитуда этого сигнала будет иметь определённый уровень. При включении питания и разомкнутых контактах щупов Х1 и Х2 загорится светодиод HL1.

Если теперь коснутся щупами выводов хорошего, исправного конденсатора (как уже было сказано — полярность не имеет значения), светодиод должен полностью погаснуть. Работоспособность этого измерителя легко можно проверить, замкнув между собой щупы.
Светодиод при этом также должен погаснуть. При «плохом» конденсаторе, с высоким значением ESR, светодиод будет продолжать гореть с яркостью, соответствующей значению его сопротивления.

В схеме можно применить практически любой маломощный транзистор структуры N-P-N, резистор R2 должен быть мощностью 2 ватта (он ограничивает ток разряда проверяемого конденсатора), резистор R1 — любой мощности.

Трансформатор наматывается на кольце из феррита. Кольцо может быть любого размера, достаточного для намотки всех его обмоток. Обмотка генератора состоит из 60 витков провода типа ПЭЛ 0,2...0,4 с отводом от середины намотки (то есть 30+30 витков), «измерительная» обмотка (где резистор R1 и щупы) — 3-4 витка провода ПЭЛ 1,0. Обмотка «индикации» должна обеспечивать нормальную яркость светодиода и содержит около 6 витков провода ПЭЛ 0,2...0,4. Точное количество витков можно подобрать экспериментально, в зависимости от типа применённого светодиода, по максимальной яркости его свечения.

Питается схема от батарейки или аккумулятора напряжением 1,2...1,5 вольт.

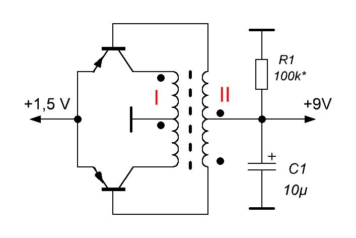
2. Преобразователь постоянного напряжения 1,5 — 9 вольт

Это простое устройство позволяет повысить значение напряжения от 1,5 ...3 вольт (например, пальчиковые батарейки) до нужного вам более высокого значения (5, 10, 12 вольт и более).

Преобразователь постоянного напряжения 1,5 — 9 вольт
Преобразователь постоянного напряжения 1,5 — 9 вольт

Транзисторы можно применить любые P-N-P структуры и мощности, в зависимости от необходимого вам значения силы тока на выходе (в нагрузке). Например, для тока нагрузки не более 100 мА, подойдут транзисторы типа КТ203, КТ208, КТ501 и другие. При этом следует выбирать транзисторы с допустимым напряжением база-эмиттер не менее 10 вольт и в паре должны использоваться экземпляры с максимально близкими параметрами.

Обмотка I состоит из 10...20 витков провода типа ПЭЛ 0,2 мм с отводом от середины намотки, обмотка II — 70 витков такого же провода и тоже с отводом от середины. Сначала следует намотать обмотку II, а уже поверх неё обмотку I. Это позволит с помощью подбора точного количества витков обмотки I установить на выходе нужное вам значение напряжения. На выходе мы получим постоянное напряжение (без применения дополнительных выпрямитель диодов). Конденсатор С1 служит для сглаживания ВЧ пульсаций выходного напряжения преобразователя, а резистор R1 работает в качестве маломощной нагрузки. Ёмкость конденсатора С1 при необходимости можно несколько увеличить (до 100 мкФ), его рабочее напряжение должно соответствовать выходному напряжению преобразователя (должно быть выше этого значения). При работе преобразователя на постоянно подключенную нагрузку резистор R1 можно из схемы исключить.

Помимо простоты схемы, полезной особенностью такого преобразователя является ещё и то, что при отключенной нагрузке он не потребляет ток от источника питания (его значение меньше тока саморазряда батарейки) и не требует установки отдельного выключателя.