Найти в Дзене
Radio-любитель

Гибридный усилитель мощности класса А

Всем здравствуйте. Предлагается схема на обсуждение гибридного усилителя, скажем так своеобразного. У нас в течение многих лет усилители были только ламповыми, а затем — только на транзисторах. Вот опять многие возвращаются к ламповым усилителям по мнению некоторых для наилучшего качества звука, но это вопрос достаточно спорный, вкусы у всех разные и это порождает бесконечные споры. На рисунке

Всем здравствуйте. Предлагается схема на обсуждение гибридного усилителя, скажем так своеобразного. У нас в течение многих лет усилители были только ламповыми, а затем — только на транзисторах. Вот опять многие возвращаются к ламповым усилителям по мнению некоторых для наилучшего качества звука, но это вопрос достаточно спорный, вкусы у всех разные и это порождает бесконечные споры. На рисунке приведена принципиальная схема усилителя мощности класса А.

Схема гибридного усилителя мощности
Схема гибридного усилителя мощности

Для сторонников ламповых усилителей описанный гибридный усилитель является таким своеобразным решением. Лампа придает звуку четкость деталей, чистоту, тональность и пространственную точность. Обычному ламповому усилителю необходим выходной трансформатор, который достаточно сложно изготовить и еще сложнее для некоторых оппонентов рассчитать. Поэтому на схеме используется менее стандартная схема выхода, которая лучше с точки зрения согласования динамика, чем выходной трансформатор у нее меньшее выходное сопротивление и искажения.

Он состоит из двух основных частей — лампового предусилителя и выходного транзисторного. На входе используется стандартная радиолампа ECC88 это двойной триод. Для лучших свойств лучше использовать лампу 6DJ8, которая имеет немного лучшую линейность. Эту лампу, вероятно, будет труднее найти. Лампа включена как дифференциальный усилитель. Транзистор Т3 включен как источник постоянного тока для катода. Ток устанавливается подстроечным резистором TP1 на значение примерно 7-10 мА. Транзисторы Т1 и Т2 включены как активная нагрузка лампы. Такое включение подавляет искажение второй гармоники и более линейная характеристика.

Он также обеспечивает возбуждение полевых МОП-транзисторов от источника с более низким импедансом. Выходное напряжение устанавливается на 0В с помощью подстроечного резистора TP2. Настройки производятся через несколько минут работы. Выход из первой половины триода подается транзисторы T4 и T6, которые представляют собой P-MOSFET-транзисторы, включенные параллельно. Транзисторный выход обеспечивает меньшее выходное сопротивление, чем классический выходной трансформатор, и, следовательно, больший коэффициент демпфирования, который важен для хорошей передачи самых глубоких частот.

Второй триод лампы подключен как часть дифференциального усилителя. N-MOSFET-транзисторы T5 и T7 включены параллельно в качестве источника постоянного тока для транзисторов T4 и T6. Использование источника постоянного тока значительно снижает выходное сопротивление усилителя. Интересно отметить, что один стабилитрон (D1), используется здесь в качестве опорного напряжения для обоих источников тока.

Ток через силовые транзисторы составляет около 3А и устанавливается резистором R14. Также можно экспериментировать с величиной тока, изменяя это сопротивление. Однако необходимо отслеживать потери мощности на выходных транзисторах и, следовательно, их охлаждение. Коэффициент усиления всего усилителя определяется резисторами R8 и R9. С помощью этих резисторов коэффициент усиления устанавливается так, чтобы усилитель можно было раскачать до максимальной мощности напряжением 1В, что достаточно для обычного источника сигнала. В случае изменения усиления используется соотношение A = 1 + (R8 / R9). Конденсаторы C3 и C4 используются с минимальным ESR.

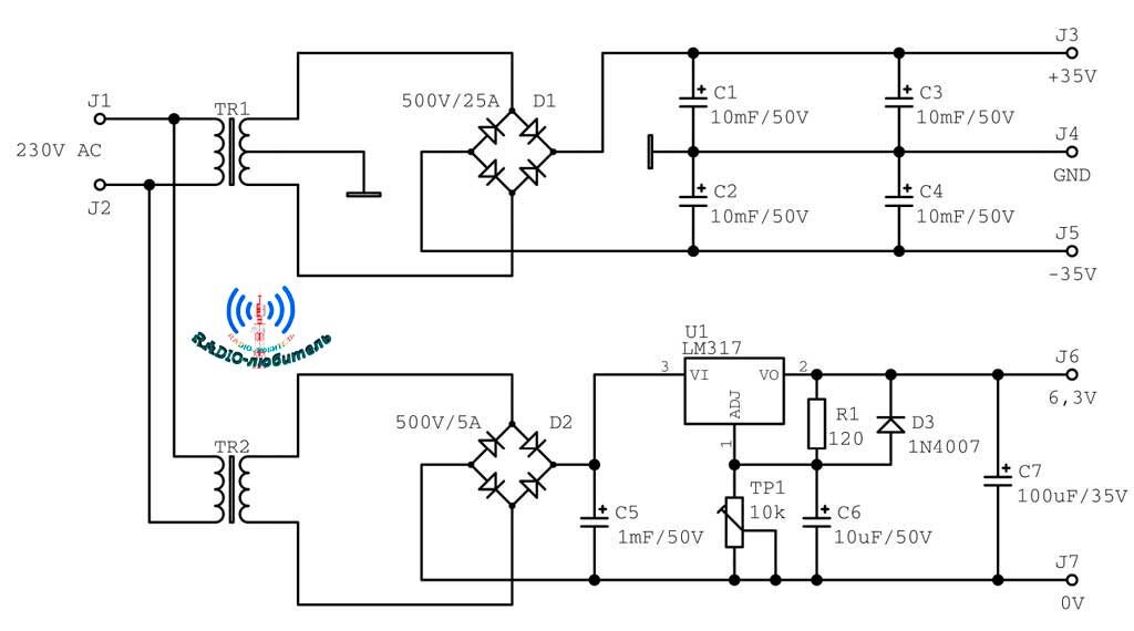
Пример источника питания показан на рисунке.

Возможный вариант источника питания
Возможный вариант источника питания

Лампа питается от необычно низкого напряжения. Симметричное питание используется для усилителя напряжение + -35В и + 6.3В для накала лампы. Напряжение накала подается стабилизированным с точки зрения срока службы и минимизации шума. Напряжение накала устанавливается подстроечным резистором ТР1. Необходимо учитывать постоянное потребление тока 3А на каждый канал. Для фильтра используются конденсаторы большой емкости. Трансформатор должен обеспечивать постоянную мощность не менее 200ВА на один канал!

Поскольку усилитель класса A имеет постоянно высокое потребление тока от источника, охлаждение является самой большой проблемой для таких усилителей. При питании указанным напряжением и током 3 А потери мощности одного выходного каскада составляют до 210. Для двух каналов это не менее 400 Вт. Следовательно, тепловое сопротивление радиатора должно быть не менее 0,2C/Вт. Так что радиатор охлаждения здесь используется большой. Но такова судьба усилителей класса А.Готовые решения усилителей мощности можно посмотреть ниже.

Можно применить дополнительный вентилятор для улучшения охлаждения и уменьшения радиаторов. Если на вентилятор подается более низкое напряжение, чем его номинальное, это не будет мешать его работе. На схеме два транзистора всегда включены параллельно. Для испытаний можно использовать только один транзистор. Для одного транзистора достижимая мощность составляет 30 Вт на канал, при сопротивлении нагрузки 6-8 Ом, при использовании параллельных транзисторов можно получить выходную мощность до 50 Вт на канал при той же нагрузке.

Так же можно поэкспериментировать с номиналами резисторов R15 и R18 при соответствующем источнике и охлаждении. Конечно, желательно использовать стандартную схему с реле на выходе для защиты динамиков и задержки постоянного напряжения при нагреве лампы и стабилизации температуры транзисторов. Также следует использовать схему контроля температуры вентилятора. Усилитель характеризуется очень ровной АЧХ и искажениями менее 1%. Всем удачи.

-3