Добавить в корзинуПозвонить
Найти в Дзене
КВ аппаратура

Микрофонный усилитель на одном транзисторе

Неотъемлемой частью любого трансивера, работающего телефоном, вне зависимости от модуляции является микрофон. Микрофон это, как известно устройство преобразующие звуковые или акустические колебания в электрический ток. Уровень выходного напряжения микрофона, как правило, недостаточен для дальнейшей обработки, вследствие чего необходимо применять дополнительный усилитель.
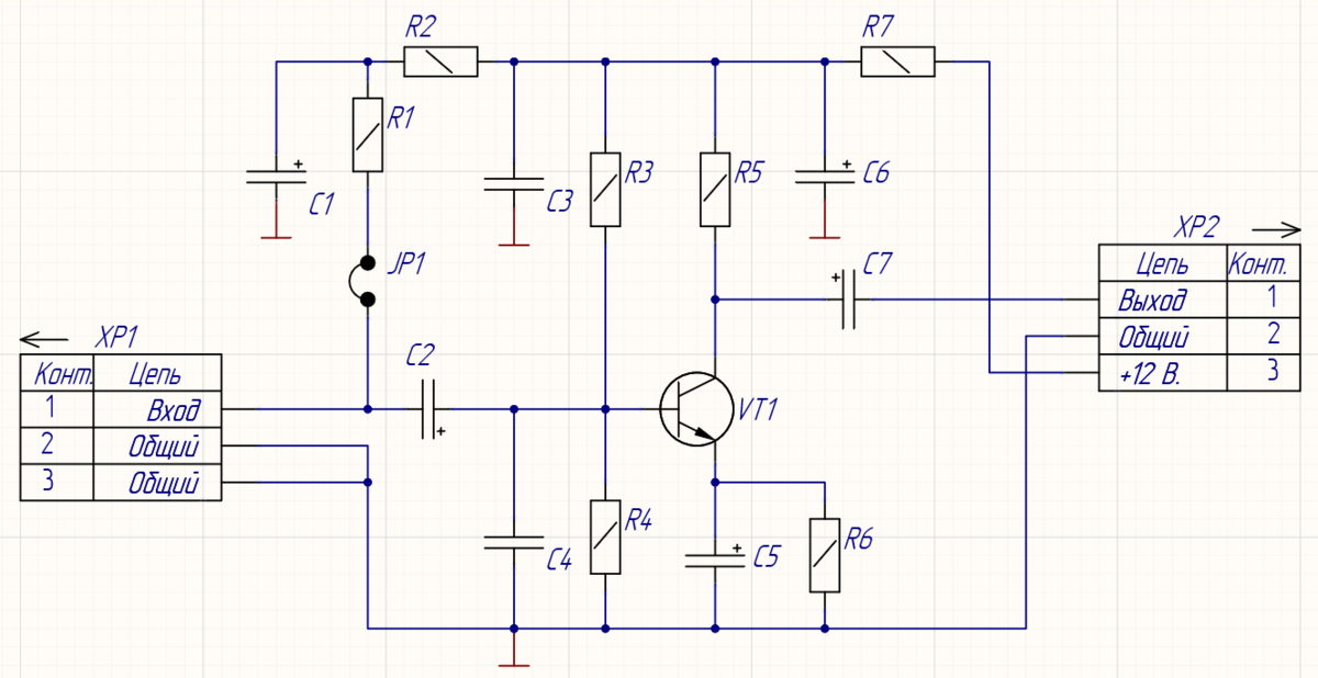
Ниже представлена

Неотъемлемой частью любого трансивера, работающего телефоном, вне зависимости от модуляции является микрофон. Микрофон это, как известно устройство преобразующие звуковые или акустические колебания в электрический ток. Уровень выходного напряжения микрофона, как правило, недостаточен для дальнейшей обработки, вследствие чего необходимо применять дополнительный усилитель.

Ниже представлена несложная для повторения схема микрофонного усилителя на одном биполярном транзисторе. Усилитель может работать как с динамическим, так и с электретным микрофоном. Схема практически опробована и долгое время эксплуатировалась совместно с трансиверами Радио-76М2 и Аматор-160. Усилитель, схема которого представлена на рисунке 1 имеет однополярное питание, в следствии чего его выходное напряжение ограничено половиной напряжения питания и в нашем случае составляет 6 В.

Рисунок 1 – Микрофонный усилитель. Схема электрическая принципиальная
Рисунок 1 – Микрофонный усилитель. Схема электрическая принципиальная

Схема представляет собой классический усилительный каскад на биполярном транзисторе, включенном по схеме с общим эмиттером. Резисторы R3, R4 представляют собой делитель напряжения, задающий рабочую точку транзистора. Нагрузкой транзистора является резистор R5. Элементы R7, C3, C6 являются RC-фильтром питания усилительного каскада, а R1,R2 и C1 – RC-фильтром электретного микрофона. В случае применения последнего, необходимо, чтобы перемычка JP1 была установлена. Если совместно с усилителем применяется динамический микрофон, цепь питания микрофона должна быть разорвана путем отключения перемычки JP1. Коэффициент усиления схемы равняется 10. Его можно регулировать, в небольших пределах, регулируя глубину обратной связи эмиттерным резистором R6.

Усилитель собран на двухсторонней печатной плате из фольгированного стеклотекстолита FR-4, трехмерный образ которой представлен на рисунке 2.

Рисунок 2 – Трехмерный образ печатного узла микрофонного усилителя
Рисунок 2 – Трехмерный образ печатного узла микрофонного усилителя

Печатная плата очень компактная и имеет размеры 50 на 25 мм. Крепежные отверстия позволяют закрепить плату винтами М3. Топологическая схема расположения проводников приведена на рисунке 3.

Рисунок 3 – Топологическая схема
Рисунок 3 – Топологическая схема

При реализации применены следующие компоненты, устанавливаемые в отверстия:

C1 - Конденсатор радиальный 10мкФ, 16В.

C2 - Конденсатор радиальный 0,47мкФ, 50В.

C3 - Конденсатор керамический 0,1 мкФ, 50В.

C4 - Конденсатор керамический 4700 пФ, 50В.

C5 - Конденсатор радиальный 1мкФ, 50В.

C6 - Конденсатор радиальный 10мкФ, 16В.

C7 - Конденсатор радиальный 0,1мкФ, 100В.

JP1 – PLS-2 с шагом 2,54мм.

VT1 – КТ3102Д или 2SC3199Y.

R1,R2 – 4.7кОм.

R3 – 33кОм.

R4 – 3,3кОм.

R5 – 2,7кОм.

R6 – 270Ом.

R7 – 50Ом.

Все резисторы типа С2-33н, мощностью 0,125Вт.

XP1, XP2 – WF-3R или аналогичные, угловые.

Данный усилитель, Вы можете использовать в своих некоммерческих проектах. Файлы печатной платы доступны по ссылке:

https://yadi.sk/d/mR5OHmApGgp3wQ

#усилитель #микрофон