Добавить в корзинуПозвонить
Найти в Дзене

Как подключить светодиод к батарейке 1,5 В быстро и легко

Зажечь светодиод можно от любого элемента питания. Радиолюбители знают эти схемы "от и до". И многие схемы позволяют справиться с этой задачей. Другое дело - как долго они будут работать с конкретной батарейкой или аккумулятором...
Допустим, Вы уже смогли разобраться, как подключить светодиод к батарейке 1,5 В. Но вот со временем работы стоит все-таки понимать о том, что проблемы скоро возникнут.
Оглавление

Зажечь светодиод можно от любого элемента питания. Радиолюбители знают эти схемы "от и до". И многие схемы позволяют справиться с этой задачей. Другое дело - как долго они будут работать с конкретной батарейкой или аккумулятором...

Допустим, Вы уже смогли разобраться, как подключить светодиод к батарейке 1,5 В. Но вот со временем работы стоит все-таки понимать о том, что проблемы скоро возникнут. Чтобы разобраться в этом, стоит знать и понимать основные характеристики любых батареек, аккумуляторов, самый главный из которых -  емкость.

Емкость любой батареи выражается в ампер-часах. Светодиоды же характеризуются рабочим током от десятков до сотен мА (миллиампер). Окунемся в физику и посчитаем на сколько хватит аккумулятора по формуле:

-2

Сразу отмечу, что данный расчет будет приблизителен. Истинное время работы будет зависеть и от ряда других факторов. Состояния самой батареи, окружающей среды и т.д. Также тут не учитывается КПД и то, что всю емкость батареи использовать невозможно.

Как подключить светодиод к батарейке 1,5 В

Приступим к рассмотрению различных схем подключения светодиодов к батарейке 1,5 В.

-3

Простых способов подключения к батарейкам светодиодов не существует, ввиду того, что рабочее напряжение любого светодиода всегда больше 1,5В. Т.е., чтобы собрать схему питания от одной батарейки нам понадобится преобразователь напряжения.

Мы рассмотрим схему простого преобразователя, который строится на двух транзисторах. От такого подключения можно запитать 1-2 сверхярких светодиода, у которых рабочий ток составляет 20 мА.

На схеме представлен простой генератор, собранный на транзисторе, трансформаторе и резисторе. Диод Шоттки D1 выпрямляет импульсы, которые вырабатывает генератор. Дроссель L1, конденсаторы С2 и С3 выполняют роль сглаживающего фильтра.

Второй Транзистор, резистор R2 и стабилитрон VD2 стабилизируют напряжение. Когда напряжение на конденсаторе С2 превысит 3.3 В, стабилитрон открывается и на резисторе R2 создается падение напряжения. Одновременно откроется первый транзистор и закроет транзистор, генератор прекратит работу. Тем самым достигается стабилизация выходного напряжения преобразователя на уровне 3.3 В.

Трансформатор можно на ферритовом кольце. Диаметр кольца стоит подобрать от 5 до 15 мм. Сердечник можно использовать от энергосберегающих лампочек. Обмотки выполняются проводом 0,3 мм по 25 витков каждая.

Кстати, схема будет работать и без элементов стабилизации, дросселя и одного из конденсаторов С2 (С3).

Такая схема позволит работать светодиоду, пока напряжение на батарейке не опустится до 0,8 В.

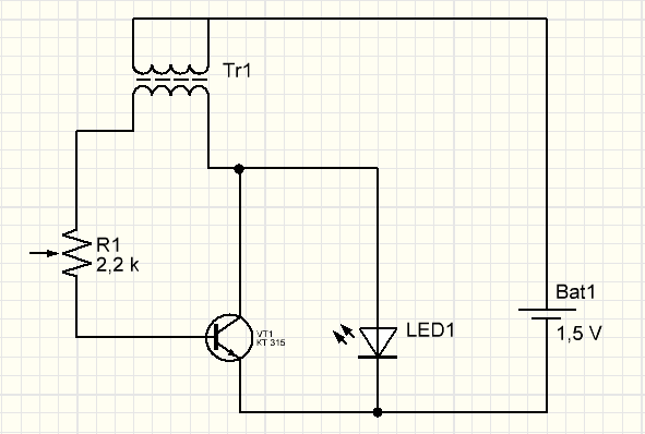
Упрощенная схема подключения светодиода к батарейке 1,5 В

А теперь рассмотрим как подключить светодиод к батарейке 1,5 В по упрощенной схеме.

-4

Данную схему можно использовать как на батарейках АА, так и ААА. Свечение диода получается ярким даже при параллельном подключении второго светодиода.

Трансформатор наматывается на ферритовом кольце. Трансформатор наматывается на ферритовое кольцо, которое можно брать, как я уже упоминал выше в обычной энергосберегающей лампе. Можно разобрать старую материнку. Вообще такого везде навалом. Провода 0,3 мм наматываем виток к витку. два конца скручиваем вместе, ко вторым - "прикручиваем" все остальные радиоэлементы.

Подстроечным резистором можно регулировать яркость диода. Вместо транзистора VT KT315 можно использовать BC547C.

Воспользоваться онлайн калькулятором расчета резистора для светодиода можно тут.

В интернете достаточно много видео информации, как использовать и собрать данные схемы, поэтому фотоматериалов не будет. Только графика.