Добавить в корзинуПозвонить
Найти в Дзене
Инженерный канал

С чего начинается система отопления?

Главным и основополагающим правильно и сбалансированно работающей является проект - раздел ОВ (отопление и вентиляция).
Сам по себе любой раздел проектирования, должен пройти несколько стадий разработки документации, существует две основные стадии: стадия «П» (проект) и стадия «Р» (рабочий).
Различия между ними следующие:
Стадия «П» - это прохождение экспертизы в надзорных органах, результатом

Главным и основополагающим качеством правильно и сбалансированно работающей системы отопления является проект - раздел ОВ (отопление и вентиляция).

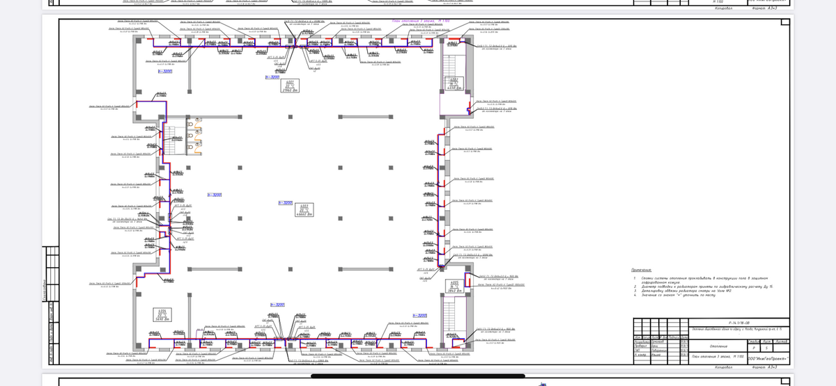
Образец Рабочей документации по разделу ОВ
Образец Рабочей документации по разделу ОВ

Сам по себе любой раздел проектирования, должен пройти несколько стадий разработки документации, существует две основные стадии: стадия «П» (проект) и стадия «Р» (рабочий).

Различия между ними следующие:

Стадия «П» - это прохождение экспертизы в надзорных органах, результатом такой экспертизы является разрешение на реализацию проекта, а у стадия «Р» это выполнение монтажных работ. Основное отличие это степень проработки узлов и в целом детализация проекта. В стадии «П», монтажники не смогут найти решения всех задач, там лишь основные принципы.

А непосредственно в стадии «Р» находятся все узлы системы, детальные схемы и схематичные трассировки.

Следующим шагом после согласования «П» и разработки «Р», является сметная документация, которая составляется на основании проектов. Есть очень важный нюанс: смета будет являться окончательной, только в том случае, если вы обратились в правильную монтажную организацию имеющую огромный опыт в реализации подобных проектов.

Почему?

В 99,9% случаев, разработанные вами проекты не содержат 100% необходимых материалов для реализации проекта, так же проекты не содержат расходные материалы которые могут составлять от 5% до 10% от стоимости материалов. И со 100% долей вероятности практическая реализация проекта внесёт свои коррективы и тот или иной узел, придётся подгонять под реалии объекта.

Не стоит забывать и о том, что проект выполняют люди, зачастую не имеющие практического опыта, а разработанные ими решения вполне могут быть не реализуемыми.

Узлы ввода от центральных сетей
Узлы ввода от центральных сетей

Монтажную организацию следует подбирать по следующим критериям:

  • Возраст компании, чем дольше компания на рынке, тем выше вероятность наткнуться на добросовестных монтажников, и тем больше вероятность получить гарантию на их работу.
  • Соотношение положительных и отрицательных отзывов о работе компании. Чем больше компания на рынке, тем больше у неё отзывов.
  • Проверка компании по реквизитам. Стоит обратить внимание на частоту смены руководства, обороты компании, наличие или отсутствие судебных исков и в каком качестве выступает компания, количество налоговых отчислений и т. д.

Пройдя все эти этапы, в том числе и закупку материалов, вы наконец приступите к воплощению своего проекта.

Если вы не являетесь специалистом в области инженерных коммуникаций, а проект большой и сложный, всегда можно привлечь к контролю за выполнением работ технический надзор, это могут быть специалисты проектной организации или сторонняя организация.

И только теперь можно расслабиться и наслаждаться процессом, а в последствии и результатами труда.

Пример качественной работы в ИТП
Пример качественной работы в ИТП