Импульсный маломощный источник питания из деталей АТХ блока питания.
24 сентября 202024 сен 2020
8424
~1 мин
Схема практически типовая, по этой топологии построены "дежурки" большинства компьютерных блоков питания.
Перед собой ставил условие - все детали взять из такого блока.
Схема из сети.
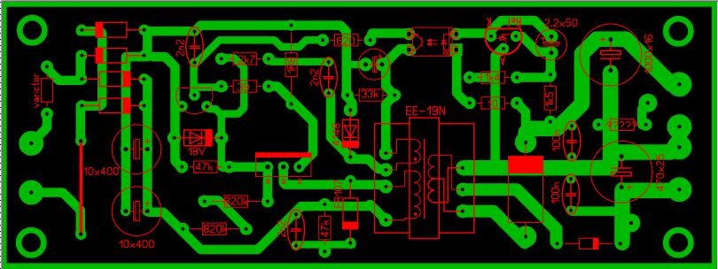
Печатная плата создана в Sprint-Layout 6.0
Схема практически типовая, по этой топологии построены "дежурки" большинства компьютерных блоков питания.
Перед собой ставил условие - все детали взять из такого блока.
Схема из сети.
Печатная плата создана в Sprint-Layout 6.0
...Читать далее
Схема практически типовая, по этой топологии построены "дежурки" большинства компьютерных блоков питания. Перед собой ставил условие - все детали взять из такого блока.
Схема из сети.
Схема из сети.
Печатная плата создана в Sprint-Layout 6.0 Разводил так, что бы можно было перенести её на текстолит маркером, имея доступ к лазерному принтеру можно было бы и покомпактнее развести.
Все детали (кроме некоторых резисторов) взяты с АТХ блока питания. От обвязки TL431 - R10-R11 зависят напряжения на выходе БП. Ёмкости фильтра питания не указаны по причине того, что там может быть и одна емкость - ориентируйтесь на 20-50мкФ.
Печатка
Печатка
Плата БП.
Плата БП.
Наверное многие заметили, что некоторые из моих самоделок сфотканы на женских журналах, - это не мои, со мной все в порядке :), - супруга выписывает их кучу и какие-то периодически попадают на мой стол в качестве диэлектрического коврика, ибо стол покрыт алюминием.